Exploring the gastric cancer care pathway in South Africa.

IF 1.7 Q4 PRIMARY HEALTH CARE
Anishka Ramadhar, Juliana Kagura, Mazvita Muchengeti, Cameron Gaskill, Natasha Khamisa
{"title":"Exploring the gastric cancer care pathway in South Africa.","authors":"Anishka Ramadhar, Juliana Kagura, Mazvita Muchengeti, Cameron Gaskill, Natasha Khamisa","doi":"10.4102/phcfm.v17i1.4774","DOIUrl":null,"url":null,"abstract":"<p><strong>Background: </strong> Gastric cancer (GC) diagnosis and care data in South Africa (SA) is sparse, and SA has a high GC mortality rate. Mapping the GC care pathway is needed to explore its efficacy in association with the SA GC burden and mortality.</p><p><strong>Aim: </strong> The study aims to map the GC care pathway in SA from diagnosis to management by healthcare professionals (HCPs) involved in the GC patient journey and explore barriers and facilitators to the effective flow of the GC care pathway.</p><p><strong>Setting: </strong> Interviews conducted with South African HCPs were the data source used in this article for analysis. General physicians (GP) were the first contact point with chain-referral sampling sourcing other clinicians.</p><p><strong>Methods: </strong> Interviews were conducted via Microsoft Teams (MS Teams) and Google Meet with qualitative analyses via MAXQDA.</p><p><strong>Results: </strong> Themes identified were GC care pathway processes, public versus private healthcare system differences and care pathway challenges. Multidisciplinary team (MDT) care is practised for GC in SA, starting with the GP or nurse followed by gastroenterologist (GI), surgeon and pathologist. Thereafter, nurses, dieticians and palliative care specialists are involved. Healthcare sector differences are diagnosis time, GC staging, HCP and treatment access. Challenges include low GC index of suspicion by primary care clinicians (PCC) and Helicobacter pylori (H. pylori) detection.</p><p><strong>Conclusion: </strong> A MDT approach for optimal treatment and patient care may be the best method for prolonged life.Contribution: A South African national consensus for GC care via a MDT, emphasising early diagnosis to aid in a robust treatment plan for improved patient outcomes is warranted.</p>","PeriodicalId":47037,"journal":{"name":"African Journal of Primary Health Care & Family Medicine","volume":"17 1","pages":"e1-e8"},"PeriodicalIF":1.7000,"publicationDate":"2025-04-30","publicationTypes":"Journal Article","fieldsOfStudy":null,"isOpenAccess":false,"openAccessPdf":"https://www.ncbi.nlm.nih.gov/pmc/articles/PMC12067630/pdf/","citationCount":"0","resultStr":null,"platform":"Semanticscholar","paperid":null,"PeriodicalName":"African Journal of Primary Health Care & Family Medicine","FirstCategoryId":"1085","ListUrlMain":"https://doi.org/10.4102/phcfm.v17i1.4774","RegionNum":0,"RegionCategory":null,"ArticlePicture":[],"TitleCN":null,"AbstractTextCN":null,"PMCID":null,"EPubDate":"","PubModel":"","JCR":"Q4","JCRName":"PRIMARY HEALTH CARE","Score":null,"Total":0}
引用次数: 0

Abstract

Background:  Gastric cancer (GC) diagnosis and care data in South Africa (SA) is sparse, and SA has a high GC mortality rate. Mapping the GC care pathway is needed to explore its efficacy in association with the SA GC burden and mortality.

Aim:  The study aims to map the GC care pathway in SA from diagnosis to management by healthcare professionals (HCPs) involved in the GC patient journey and explore barriers and facilitators to the effective flow of the GC care pathway.

Setting:  Interviews conducted with South African HCPs were the data source used in this article for analysis. General physicians (GP) were the first contact point with chain-referral sampling sourcing other clinicians.

Methods:  Interviews were conducted via Microsoft Teams (MS Teams) and Google Meet with qualitative analyses via MAXQDA.

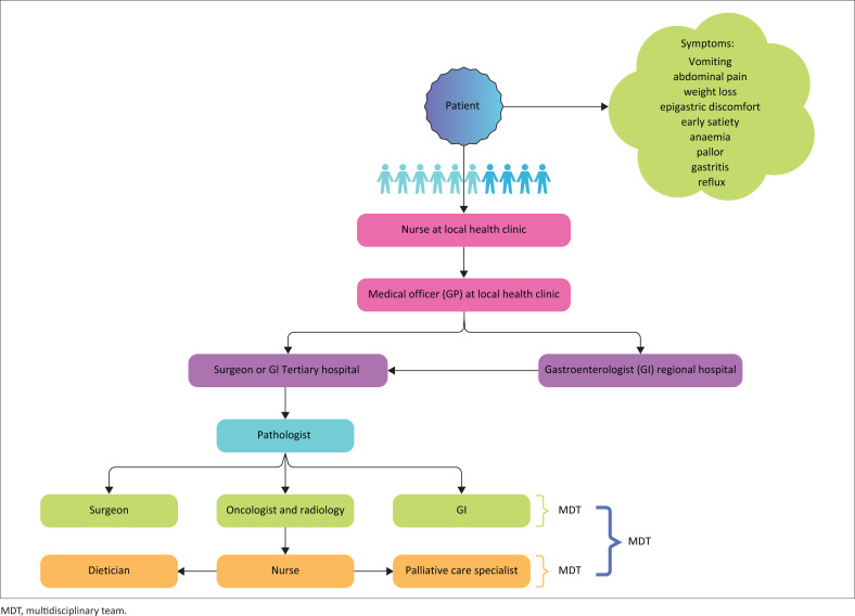
Results:  Themes identified were GC care pathway processes, public versus private healthcare system differences and care pathway challenges. Multidisciplinary team (MDT) care is practised for GC in SA, starting with the GP or nurse followed by gastroenterologist (GI), surgeon and pathologist. Thereafter, nurses, dieticians and palliative care specialists are involved. Healthcare sector differences are diagnosis time, GC staging, HCP and treatment access. Challenges include low GC index of suspicion by primary care clinicians (PCC) and Helicobacter pylori (H. pylori) detection.

Conclusion:  A MDT approach for optimal treatment and patient care may be the best method for prolonged life.Contribution: A South African national consensus for GC care via a MDT, emphasising early diagnosis to aid in a robust treatment plan for improved patient outcomes is warranted.

Abstract Image

Abstract Image

南非胃癌护理路径探索。
背景:南非(SA)胃癌(GC)的诊断和治疗资料较少,且SA胃癌死亡率高。需要绘制GC护理途径,以探索其与SA GC负担和死亡率相关的功效。目的:本研究旨在绘制SA从诊断到参与GC患者旅程的医疗保健专业人员(HCPs)管理的GC护理路径,并探索GC护理路径有效流动的障碍和促进因素。背景:对南非医护人员的访谈是本文分析使用的数据来源。全科医生(GP)是链式转诊抽样采购其他临床医生的第一个接触点。方法:采用Microsoft Teams (MS Teams)和谷歌Meet进行访谈,采用MAXQDA进行定性分析。结果:确定的主题是GC护理途径过程,公共与私人医疗保健系统的差异和护理途径的挑战。多学科团队(MDT)治疗胃癌在SA实行,从全科医生或护士开始,然后是胃肠病学家(GI),外科医生和病理学家。此后,护士、营养师和姑息治疗专家都参与其中。医疗保健部门的差异在于诊断时间、GC分期、HCP和治疗可及性。挑战包括初级保健临床医生(PCC)怀疑的低GC指数和幽门螺杆菌(H. pylori)检测。结论:MDT治疗是延长患者生命的最佳方法。贡献:南非国家一致同意通过MDT治疗GC,强调早期诊断,以帮助制定强有力的治疗计划,以改善患者的预后。
本文章由计算机程序翻译,如有差异,请以英文原文为准。
求助全文
约1分钟内获得全文 求助全文
来源期刊
CiteScore
3.30
自引率
10.00%
发文量
81
审稿时长
15 weeks
×
引用
GB/T 7714-2015
复制
MLA
复制
APA
复制
导出至
BibTeX EndNote RefMan NoteFirst NoteExpress
×
提示
您的信息不完整,为了账户安全,请先补充。
现在去补充
×
提示
您因"违规操作"
具体请查看互助需知
我知道了
×
提示
确定
请完成安全验证×
copy
已复制链接
快去分享给好友吧!
我知道了
右上角分享
点击右上角分享
0
联系我们:info@booksci.cn Book学术提供免费学术资源搜索服务,方便国内外学者检索中英文文献。致力于提供最便捷和优质的服务体验。 Copyright © 2023 布克学术 All rights reserved.
京ICP备2023020795号-1
ghs 京公网安备 11010802042870号
Book学术文献互助
Book学术文献互助群
群 号:604180095
Book学术官方微信