DNA methylation predicts infection risk in kidney transplant recipients.

IF 2.9 2区 生物学 Q1 BIOLOGY
Life Science Alliance Pub Date : 2025-05-05 Print Date: 2025-07-01 DOI:10.26508/lsa.202403124
Fei-Man Hsu, Harry Pickering, Liudmilla Rubbi, Michael Thompson, Elaine F Reed, Matteo Pellegrini, Joanna M Schaenman
{"title":"DNA methylation predicts infection risk in kidney transplant recipients.","authors":"Fei-Man Hsu, Harry Pickering, Liudmilla Rubbi, Michael Thompson, Elaine F Reed, Matteo Pellegrini, Joanna M Schaenman","doi":"10.26508/lsa.202403124","DOIUrl":null,"url":null,"abstract":"<p><p>Kidney transplantation (KTx) is the method of choice for treating kidney failure. Identifying biomarkers predictive of transplant (Tx) outcomes is critical to optimize KTx; however, the immunosuppressive therapies required after KTx must also be considered. We applied targeted bisulfite sequencing (TBS-seq) to PBMCs isolated from 90 patients, with samples collected pre- and post-Tx (day 90), to measure DNA methylation changes. Our findings indicate that the PBMC DNA methylome is significantly affected by induction immunosuppression with anti-thymocyte globulin (ATG). We discovered that the risk of infection can be predicted using DNA methylation profiles, but not gene expression profiles. Specifically, 515 CpG <i>loci</i> associated with 275 genes were significantly impacted by ATG induction, even after accounting for age, sex, and cell-type composition. Notably, ATG-associated hyper-methylation down-regulates genes critical for immune response. In conclusion, this clinical omics study reveals that the immunosuppressant ATG profoundly impacts the DNA methylome of KTx recipients and identifies biomarkers that could be used in pre-Tx screening of patients vulnerable to infection, thereby informing immunosuppression strategies post-Tx.</p>","PeriodicalId":18081,"journal":{"name":"Life Science Alliance","volume":"8 7","pages":""},"PeriodicalIF":2.9000,"publicationDate":"2025-05-05","publicationTypes":"Journal Article","fieldsOfStudy":null,"isOpenAccess":false,"openAccessPdf":"https://www.ncbi.nlm.nih.gov/pmc/articles/PMC12053434/pdf/","citationCount":"0","resultStr":null,"platform":"Semanticscholar","paperid":null,"PeriodicalName":"Life Science Alliance","FirstCategoryId":"99","ListUrlMain":"https://doi.org/10.26508/lsa.202403124","RegionNum":2,"RegionCategory":"生物学","ArticlePicture":[],"TitleCN":null,"AbstractTextCN":null,"PMCID":null,"EPubDate":"2025/7/1 0:00:00","PubModel":"Print","JCR":"Q1","JCRName":"BIOLOGY","Score":null,"Total":0}
引用次数: 0

Abstract

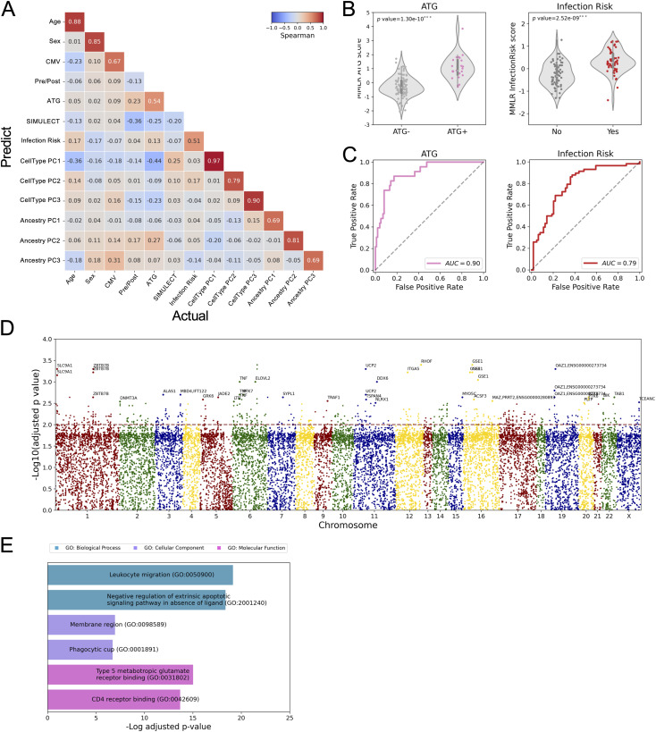
Kidney transplantation (KTx) is the method of choice for treating kidney failure. Identifying biomarkers predictive of transplant (Tx) outcomes is critical to optimize KTx; however, the immunosuppressive therapies required after KTx must also be considered. We applied targeted bisulfite sequencing (TBS-seq) to PBMCs isolated from 90 patients, with samples collected pre- and post-Tx (day 90), to measure DNA methylation changes. Our findings indicate that the PBMC DNA methylome is significantly affected by induction immunosuppression with anti-thymocyte globulin (ATG). We discovered that the risk of infection can be predicted using DNA methylation profiles, but not gene expression profiles. Specifically, 515 CpG loci associated with 275 genes were significantly impacted by ATG induction, even after accounting for age, sex, and cell-type composition. Notably, ATG-associated hyper-methylation down-regulates genes critical for immune response. In conclusion, this clinical omics study reveals that the immunosuppressant ATG profoundly impacts the DNA methylome of KTx recipients and identifies biomarkers that could be used in pre-Tx screening of patients vulnerable to infection, thereby informing immunosuppression strategies post-Tx.

Abstract Image

Abstract Image

Abstract Image

DNA甲基化预测肾移植受者感染风险。
肾移植(KTx)是治疗肾衰竭的首选方法。确定预测移植(Tx)结果的生物标志物对于优化移植(KTx)至关重要;然而,KTx后所需的免疫抑制治疗也必须考虑。我们应用靶向亚硫酸酯测序(TBS-seq)对从90例患者中分离的PBMCs进行测序,并在治疗前和治疗后(第90天)收集样本,以测量DNA甲基化变化。我们的研究结果表明,PBMC DNA甲基组明显受到抗胸腺细胞球蛋白(ATG)诱导免疫抑制的影响。我们发现感染的风险可以用DNA甲基化谱来预测,但不能用基因表达谱来预测。具体来说,与275个基因相关的515个CpG位点受到ATG诱导的显著影响,即使考虑到年龄、性别和细胞类型组成。值得注意的是,atg相关的超甲基化下调了对免疫反应至关重要的基因。总之,这项临床组学研究表明,免疫抑制剂ATG对KTx受体的DNA甲基化产生了深远的影响,并确定了可用于tx前筛查易感感染患者的生物标志物,从而为tx后的免疫抑制策略提供信息。
本文章由计算机程序翻译,如有差异,请以英文原文为准。
求助全文
约1分钟内获得全文 求助全文
来源期刊
Life Science Alliance
Life Science Alliance Agricultural and Biological Sciences-Plant Science
CiteScore
5.80
自引率
2.30%
发文量
241
审稿时长
10 weeks
期刊介绍: Life Science Alliance is a global, open-access, editorially independent, and peer-reviewed journal launched by an alliance of EMBO Press, Rockefeller University Press, and Cold Spring Harbor Laboratory Press. Life Science Alliance is committed to rapid, fair, and transparent publication of valuable research from across all areas in the life sciences.
×
引用
GB/T 7714-2015
复制
MLA
复制
APA
复制
导出至
BibTeX EndNote RefMan NoteFirst NoteExpress
×
提示
您的信息不完整,为了账户安全,请先补充。
现在去补充
×
提示
您因"违规操作"
具体请查看互助需知
我知道了
×
提示
确定
请完成安全验证×
copy
已复制链接
快去分享给好友吧!
我知道了
右上角分享
点击右上角分享
0
联系我们:info@booksci.cn Book学术提供免费学术资源搜索服务,方便国内外学者检索中英文文献。致力于提供最便捷和优质的服务体验。 Copyright © 2023 布克学术 All rights reserved.
京ICP备2023020795号-1
ghs 京公网安备 11010802042870号
Book学术文献互助
Book学术文献互助群
群 号:604180095
Book学术官方微信