Effect of graded inclusion of black soldier fly (Hermetia illucens, Linnaeus, 1758) pre-pupae meal in diets for gilthead seabream (Sparus aurata, Linnaeus, 1758) on gut microbiome and liver morphology.

IF 2.5 3区 农林科学 Q3 BIOCHEMISTRY & MOLECULAR BIOLOGY
Marco Basili, Basilio Randazzo, Letteria Caccamo, Stefano Guicciardi O Guizzardi, Martina Meola, Anna Perdichizzi, Grazia Marina Quero, Giulia Maricchiolo
{"title":"Effect of graded inclusion of black soldier fly (Hermetia illucens, Linnaeus, 1758) pre-pupae meal in diets for gilthead seabream (Sparus aurata, Linnaeus, 1758) on gut microbiome and liver morphology.","authors":"Marco Basili, Basilio Randazzo, Letteria Caccamo, Stefano Guicciardi O Guizzardi, Martina Meola, Anna Perdichizzi, Grazia Marina Quero, Giulia Maricchiolo","doi":"10.1007/s10695-025-01485-z","DOIUrl":null,"url":null,"abstract":"<p><p>Over the last decades, an insect meal has received great attention for finfish diets, due to its nutritional composition and low ecological footprint. In the present study, we assessed the response of gut microbiota composition and liver histology of gilthead seabream (Sparus aurata) fed four experimental diets including the black soldier fly (Hermetia illucens) meal (HI) used to replace 0 (HI0), 25 (HI25), 35 (HI35) and 50 (HI50) percent of fish meal in a 131-day feeding trial. At the end of the experiment, a remarkable change in gut microbiota composition related to HI inclusion was observed, with a preponderance of Cyanobacteriain the control and low HI groups (HI0, HI25) while Chloroflexi became prevalent in the higher HI inclusion groups (HI35, HI50). Predictive analysis on bacterial metabolic pathways showed a clear separation between HI0-HI25 and HI35-HI50 groups. The microbiota shifts observed suggest a pivotal role of HI in inducing a bacterial-mediated physiological response in this fish species, probably due to chitin content and the fatty acid profile of this ingredient. Liver histology showed a higher hepatocyte size in fish from the HI50 group, suggesting lipid dysmetabolism due to the HI meal fatty acid profile, while a marginal adaptive response was observed in the HI25 group. In conclusion, while up to 25% inclusion of black soldier fly meal showed limited adverse effects, 50% HI dietary inclusion is not recommended in gilthead seabream diet, since possible alteration in lipid deposition, particularly at hepatic level, were highlighted in this fish species.</p>","PeriodicalId":12274,"journal":{"name":"Fish Physiology and Biochemistry","volume":"51 3","pages":"85"},"PeriodicalIF":2.5000,"publicationDate":"2025-04-22","publicationTypes":"Journal Article","fieldsOfStudy":null,"isOpenAccess":false,"openAccessPdf":"https://www.ncbi.nlm.nih.gov/pmc/articles/PMC12014712/pdf/","citationCount":"0","resultStr":null,"platform":"Semanticscholar","paperid":null,"PeriodicalName":"Fish Physiology and Biochemistry","FirstCategoryId":"97","ListUrlMain":"https://doi.org/10.1007/s10695-025-01485-z","RegionNum":3,"RegionCategory":"农林科学","ArticlePicture":[],"TitleCN":null,"AbstractTextCN":null,"PMCID":null,"EPubDate":"","PubModel":"","JCR":"Q3","JCRName":"BIOCHEMISTRY & MOLECULAR BIOLOGY","Score":null,"Total":0}
引用次数: 0

Abstract

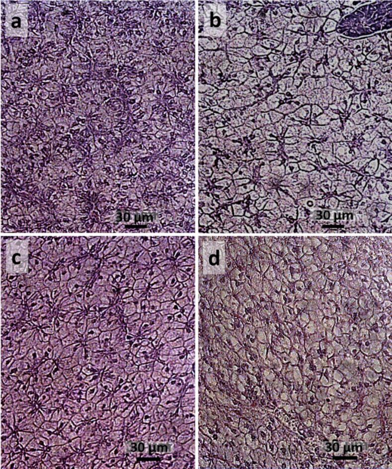
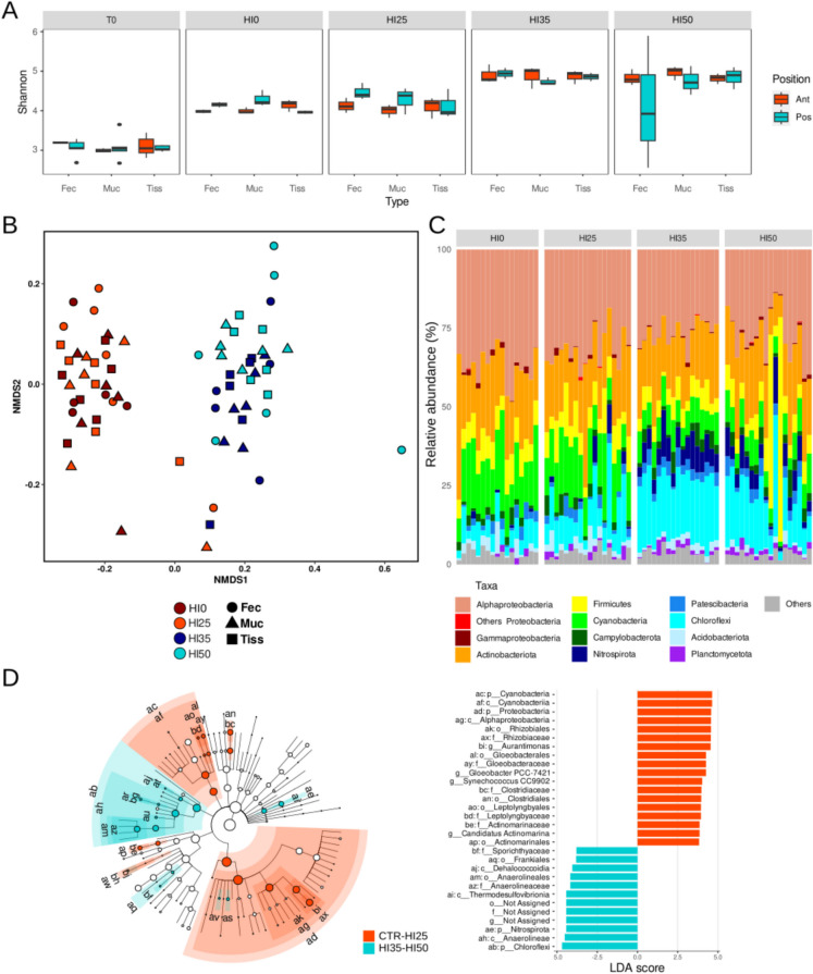
Over the last decades, an insect meal has received great attention for finfish diets, due to its nutritional composition and low ecological footprint. In the present study, we assessed the response of gut microbiota composition and liver histology of gilthead seabream (Sparus aurata) fed four experimental diets including the black soldier fly (Hermetia illucens) meal (HI) used to replace 0 (HI0), 25 (HI25), 35 (HI35) and 50 (HI50) percent of fish meal in a 131-day feeding trial. At the end of the experiment, a remarkable change in gut microbiota composition related to HI inclusion was observed, with a preponderance of Cyanobacteriain the control and low HI groups (HI0, HI25) while Chloroflexi became prevalent in the higher HI inclusion groups (HI35, HI50). Predictive analysis on bacterial metabolic pathways showed a clear separation between HI0-HI25 and HI35-HI50 groups. The microbiota shifts observed suggest a pivotal role of HI in inducing a bacterial-mediated physiological response in this fish species, probably due to chitin content and the fatty acid profile of this ingredient. Liver histology showed a higher hepatocyte size in fish from the HI50 group, suggesting lipid dysmetabolism due to the HI meal fatty acid profile, while a marginal adaptive response was observed in the HI25 group. In conclusion, while up to 25% inclusion of black soldier fly meal showed limited adverse effects, 50% HI dietary inclusion is not recommended in gilthead seabream diet, since possible alteration in lipid deposition, particularly at hepatic level, were highlighted in this fish species.

Abstract Image

Abstract Image

Abstract Image

分级加入黑兵蝇(Hermetia illucens, Linnaeus, 1758)蛹前饲料对金头海鲷(Sparus aurata, Linnaeus, 1758)肠道微生物组和肝脏形态的影响。
在过去的几十年里,昆虫餐由于其营养成分和低生态足迹而受到了鱼类饮食的极大关注。本研究通过131 d的试验,研究了以黑兵蝇(Hermetia illucens)粉(HI)代替0 (HI0)、25 (HI25)、35 (HI35)和50% (HI50)鱼粉的4种试验饲料对黄颡鱼(Sparus aurata)肠道菌群组成和肝脏组织学的影响。在实验结束时,观察到肠道微生物群组成与HI包合相关的显著变化,蓝藻菌在对照组和低HI组(HI0, HI25)中占优势,而氯氟菌在高HI包合组(HI35, HI50)中普遍存在。细菌代谢途径的预测分析显示HI0-HI25组和HI35-HI50组之间存在明显的分离。观察到的微生物群变化表明,HI在诱导这种鱼类细菌介导的生理反应中起着关键作用,可能是由于甲壳素含量和这种成分的脂肪酸谱。肝脏组织学显示,HI50组鱼的肝细胞大小较大,表明由于HI膳食脂肪酸谱导致脂质代谢异常,而HI25组观察到边缘性适应性反应。综上所述,尽管高达25%的黑兵蝇粉的不良影响有限,但不建议在鳙鱼的饮食中添加50%的HI,因为这种鱼类的脂肪沉积可能发生改变,尤其是在肝脏水平上。
本文章由计算机程序翻译,如有差异,请以英文原文为准。
求助全文
约1分钟内获得全文 求助全文
来源期刊
Fish Physiology and Biochemistry
Fish Physiology and Biochemistry 农林科学-生化与分子生物学
CiteScore
5.60
自引率
6.90%
发文量
106
审稿时长
4 months
期刊介绍: Fish Physiology and Biochemistry is an international journal publishing original research papers in all aspects of the physiology and biochemistry of fishes. Coverage includes experimental work in such topics as biochemistry of organisms, organs, tissues and cells; structure of organs, tissues, cells and organelles related to their function; nutritional, osmotic, ionic, respiratory and excretory homeostasis; nerve and muscle physiology; endocrinology; reproductive physiology; energetics; biochemical and physiological effects of toxicants; molecular biology and biotechnology and more.
×
引用
GB/T 7714-2015
复制
MLA
复制
APA
复制
导出至
BibTeX EndNote RefMan NoteFirst NoteExpress
×
提示
您的信息不完整,为了账户安全,请先补充。
现在去补充
×
提示
您因"违规操作"
具体请查看互助需知
我知道了
×
提示
确定
请完成安全验证×
copy
已复制链接
快去分享给好友吧!
我知道了
右上角分享
点击右上角分享
0
联系我们:info@booksci.cn Book学术提供免费学术资源搜索服务,方便国内外学者检索中英文文献。致力于提供最便捷和优质的服务体验。 Copyright © 2023 布克学术 All rights reserved.
京ICP备2023020795号-1
ghs 京公网安备 11010802042870号
Book学术文献互助
Book学术文献互助群
群 号:604180095
Book学术官方微信