SPOCK2 promotes the invasion and migration of ovarian cancer cells through FAK signaling pathway.

IF 3.7 2区 医学 Q1 OBSTETRICS & GYNECOLOGY
Journal of Gynecologic Oncology Pub Date : 2025-09-01 Epub Date: 2025-04-14 DOI:10.3802/jgo.2025.36.e98
Xiaoli Zheng, Hua Wu, Weipei Zhu
{"title":"SPOCK2 promotes the invasion and migration of ovarian cancer cells through FAK signaling pathway.","authors":"Xiaoli Zheng, Hua Wu, Weipei Zhu","doi":"10.3802/jgo.2025.36.e98","DOIUrl":null,"url":null,"abstract":"<p><strong>Objective: </strong>Ovarian cancer is one of the most prevalent malignancies worldwide, with the highest mortality rate among gynecological cancers. This study aims to investigate the molecular mechanisms of SPOCK2 in ovarian cancer progression and metastasis and evaluate its potential as a therapeutic target.</p><p><strong>Methods: </strong>The expression levels of SPOCK2 in ovarian cancer tissues and normal tissues were analyzed using data from The Cancer Genome Atlas (TCGA) and immunohistochemistry experiments. Functional assays, including epithelial-mesenchymal transition (EMT), invasion, and migration assays, were performed in high-grade serous ovarian cancer (HGSOC) cells to explore the role of SPOCK2. The interaction between SPOCK2 and ITGA3 and the subsequent activation of focal adhesion kinase (FAK) signaling were investigated. In vivo experiments were conducted to validate the effects of SPOCK2 knockdown on tumor metastasis and invasiveness.</p><p><strong>Results: </strong>SPOCK2 expression was significantly upregulated in ovarian cancer tissues compared to normal tissues and was associated with poor prognosis. Functional assays demonstrated that SPOCK2 promotes EMT, invasion, and migration in HGSOC cells by interacting with ITGA3 and activating FAK signaling. In vivo experiments confirmed that SPOCK2 knockdown significantly suppressed tumor metastasis and invasiveness.</p><p><strong>Conclusion: </strong>This study highlights the critical role of the SPOCK2/ITGA3 axis in driving ovarian cancer progression and provides evidence for SPOCK2 as a potential molecular marker and therapeutic target. These findings offer new insights into the early diagnosis and treatment of ovarian cancer, with significant clinical implications for improving patient outcomes.</p>","PeriodicalId":15868,"journal":{"name":"Journal of Gynecologic Oncology","volume":" ","pages":"e98"},"PeriodicalIF":3.7000,"publicationDate":"2025-09-01","publicationTypes":"Journal Article","fieldsOfStudy":null,"isOpenAccess":false,"openAccessPdf":"https://www.ncbi.nlm.nih.gov/pmc/articles/PMC12426747/pdf/","citationCount":"0","resultStr":null,"platform":"Semanticscholar","paperid":null,"PeriodicalName":"Journal of Gynecologic Oncology","FirstCategoryId":"3","ListUrlMain":"https://doi.org/10.3802/jgo.2025.36.e98","RegionNum":2,"RegionCategory":"医学","ArticlePicture":[],"TitleCN":null,"AbstractTextCN":null,"PMCID":null,"EPubDate":"2025/4/14 0:00:00","PubModel":"Epub","JCR":"Q1","JCRName":"OBSTETRICS & GYNECOLOGY","Score":null,"Total":0}
引用次数: 0

Abstract

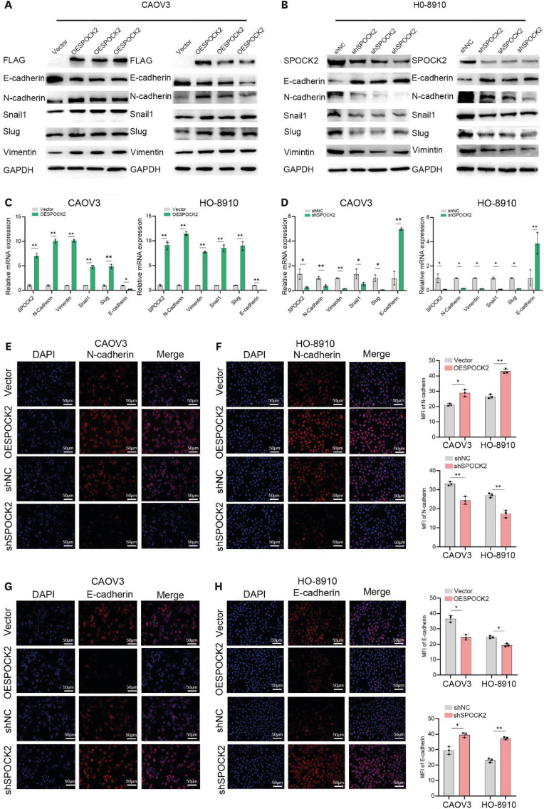
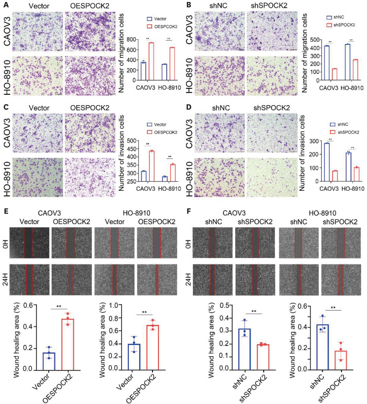
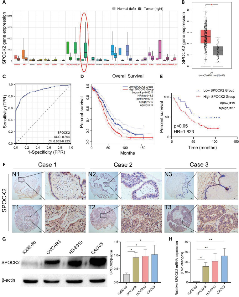
Objective: Ovarian cancer is one of the most prevalent malignancies worldwide, with the highest mortality rate among gynecological cancers. This study aims to investigate the molecular mechanisms of SPOCK2 in ovarian cancer progression and metastasis and evaluate its potential as a therapeutic target.

Methods: The expression levels of SPOCK2 in ovarian cancer tissues and normal tissues were analyzed using data from The Cancer Genome Atlas (TCGA) and immunohistochemistry experiments. Functional assays, including epithelial-mesenchymal transition (EMT), invasion, and migration assays, were performed in high-grade serous ovarian cancer (HGSOC) cells to explore the role of SPOCK2. The interaction between SPOCK2 and ITGA3 and the subsequent activation of focal adhesion kinase (FAK) signaling were investigated. In vivo experiments were conducted to validate the effects of SPOCK2 knockdown on tumor metastasis and invasiveness.

Results: SPOCK2 expression was significantly upregulated in ovarian cancer tissues compared to normal tissues and was associated with poor prognosis. Functional assays demonstrated that SPOCK2 promotes EMT, invasion, and migration in HGSOC cells by interacting with ITGA3 and activating FAK signaling. In vivo experiments confirmed that SPOCK2 knockdown significantly suppressed tumor metastasis and invasiveness.

Conclusion: This study highlights the critical role of the SPOCK2/ITGA3 axis in driving ovarian cancer progression and provides evidence for SPOCK2 as a potential molecular marker and therapeutic target. These findings offer new insights into the early diagnosis and treatment of ovarian cancer, with significant clinical implications for improving patient outcomes.

Abstract Image

Abstract Image

Abstract Image

SPOCK2通过FAK信号通路促进卵巢癌细胞的侵袭和迁移。
目的:卵巢癌是世界上最常见的恶性肿瘤之一,在妇科癌症中死亡率最高。本研究旨在探讨SPOCK2在卵巢癌进展和转移中的分子机制,并评估其作为治疗靶点的潜力。方法:利用美国癌症基因组图谱(cancer Genome Atlas, TCGA)和免疫组化实验数据,分析SPOCK2在卵巢癌组织和正常组织中的表达水平。我们在高级别浆液性卵巢癌(HGSOC)细胞中进行了功能检测,包括上皮-间质转化(EMT)、侵袭和迁移检测,以探索SPOCK2的作用。研究了SPOCK2和ITGA3之间的相互作用以及随后的局灶黏附激酶(FAK)信号的激活。通过体内实验验证SPOCK2下调对肿瘤转移和侵袭的影响。结果:与正常组织相比,SPOCK2在卵巢癌组织中的表达明显上调,且与不良预后相关。功能分析表明,SPOCK2通过与ITGA3相互作用和激活FAK信号传导,促进HGSOC细胞的EMT、侵袭和迁移。体内实验证实,SPOCK2敲低可显著抑制肿瘤的转移和侵袭性。结论:本研究突出了SPOCK2/ITGA3轴在卵巢癌进展中的关键作用,为SPOCK2作为潜在的分子标志物和治疗靶点提供了证据。这些发现为卵巢癌的早期诊断和治疗提供了新的见解,对改善患者预后具有重要的临床意义。
本文章由计算机程序翻译,如有差异,请以英文原文为准。
求助全文
约1分钟内获得全文 求助全文
来源期刊
Journal of Gynecologic Oncology
Journal of Gynecologic Oncology ONCOLOGY-OBSTETRICS & GYNECOLOGY
CiteScore
6.00
自引率
2.60%
发文量
84
审稿时长
>12 weeks
期刊介绍: The Journal of Gynecologic Oncology (JGO) is an official publication of the Asian Society of Gynecologic Oncology. Abbreviated title is ''J Gynecol Oncol''. It was launched in 1990. The JGO''s aim is to publish the highest quality manuscripts dedicated to the advancement of care of the patients with gynecologic cancer. It is an international peer-reviewed periodical journal that is published bimonthly (January, March, May, July, September, and November). Supplement numbers are at times published. The journal publishes editorials, original and review articles, correspondence, book review, etc.
×
引用
GB/T 7714-2015
复制
MLA
复制
APA
复制
导出至
BibTeX EndNote RefMan NoteFirst NoteExpress
×
提示
您的信息不完整,为了账户安全,请先补充。
现在去补充
×
提示
您因"违规操作"
具体请查看互助需知
我知道了
×
提示
确定
请完成安全验证×
copy
已复制链接
快去分享给好友吧!
我知道了
右上角分享
点击右上角分享
0
联系我们:info@booksci.cn Book学术提供免费学术资源搜索服务,方便国内外学者检索中英文文献。致力于提供最便捷和优质的服务体验。 Copyright © 2023 布克学术 All rights reserved.
京ICP备2023020795号-1
ghs 京公网安备 11010802042870号
Book学术文献互助
Book学术文献互助群
群 号:604180095
Book学术官方微信