Enigmatic link between familial mediterranean fever and dietary components: a novel approach to personalized nutrition.

IF 2.2 Q3 NUTRITION & DIETETICS
Ninar AlJerf, Abdullah H Maad, Loai Aljerf, Muaaz Alajlani
{"title":"Enigmatic link between familial mediterranean fever and dietary components: a novel approach to personalized nutrition.","authors":"Ninar AlJerf, Abdullah H Maad, Loai Aljerf, Muaaz Alajlani","doi":"10.1186/s40795-025-01071-9","DOIUrl":null,"url":null,"abstract":"<p><strong>Background: </strong>Despite its prevalence, Familial Mediterranean Fever (FMF) remains poorly understood, with limited therapeutic options available to manage its debilitating symptoms. The discovery of a potential link between FMF and dietary components has sparked new hope for personalized nutritional interventions, yet the complex interplay between genetic and environmental factors underlying disease pathogenesis remains unclear.</p><p><strong>Objectives: </strong>This study aimed to investigate the complex relationships between dietary components, nutrient profiles, and FMF symptoms, with a focus on developing personalized nutrition strategies for FMF management.</p><p><strong>Methods: </strong>This cross-sectional study recruited 100 FMF patients and 50 healthy controls, matched for age, sex, and ethnicity. Participants completed a comprehensive food frequency questionnaire, and blood samples were analyzed for biomarkers of inflammation and nutrient profiles. Advanced statistical methods were employed to identify patterns and correlations between dietary components, nutrient profiles, and FMF symptoms.</p><p><strong>Results: </strong>The study revealed significant correlations between FMF symptom severity and specific dietary components, including pro-inflammatory omega-6 fatty acids, advanced glycation end-products, and lectins, as well as anti-inflammatory omega-3 fatty acids, antioxidants, and fiber. Factor analysis identified four distinct dietary patterns, which collectively explained 92.86% of the variance in FMF symptom severity. The adoption of an anti-inflammatory diet was associated with improved symptom management and quality of life.</p><p><strong>Conclusions: </strong>This study provides novel insights into the complex relationships between dietary components, nutrient profiles, and FMF symptoms, highlighting the potential for personalized nutrition strategies to revolutionize FMF management. The identification of specific dietary components associated with FMF symptom severity has significant implications for the development of targeted dietary recommendations that address individual patients' unique requirements. Further research is necessary to fully elucidate the mechanisms underlying these relationships and to develop effective personalized nutrition strategies for FMF management.</p><p><strong>Who clinical trial registry: </strong>TCTR20241022008 (Familial Mediterranean Fever - Dietary Habits and Symptom Management, Date of Registration: 17 November, 2024) ( https://www.thaiclinicaltrials.org/show/TCTR20241022008 ).</p>","PeriodicalId":36422,"journal":{"name":"BMC Nutrition","volume":"11 1","pages":"85"},"PeriodicalIF":2.2000,"publicationDate":"2025-04-25","publicationTypes":"Journal Article","fieldsOfStudy":null,"isOpenAccess":false,"openAccessPdf":"https://www.ncbi.nlm.nih.gov/pmc/articles/PMC12023652/pdf/","citationCount":"0","resultStr":null,"platform":"Semanticscholar","paperid":null,"PeriodicalName":"BMC Nutrition","FirstCategoryId":"1085","ListUrlMain":"https://doi.org/10.1186/s40795-025-01071-9","RegionNum":0,"RegionCategory":null,"ArticlePicture":[],"TitleCN":null,"AbstractTextCN":null,"PMCID":null,"EPubDate":"","PubModel":"","JCR":"Q3","JCRName":"NUTRITION & DIETETICS","Score":null,"Total":0}
引用次数: 0

Abstract

Background: Despite its prevalence, Familial Mediterranean Fever (FMF) remains poorly understood, with limited therapeutic options available to manage its debilitating symptoms. The discovery of a potential link between FMF and dietary components has sparked new hope for personalized nutritional interventions, yet the complex interplay between genetic and environmental factors underlying disease pathogenesis remains unclear.

Objectives: This study aimed to investigate the complex relationships between dietary components, nutrient profiles, and FMF symptoms, with a focus on developing personalized nutrition strategies for FMF management.

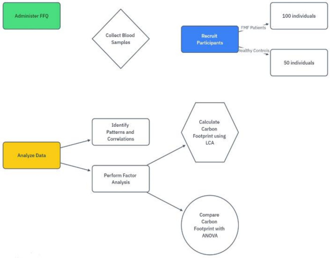
Methods: This cross-sectional study recruited 100 FMF patients and 50 healthy controls, matched for age, sex, and ethnicity. Participants completed a comprehensive food frequency questionnaire, and blood samples were analyzed for biomarkers of inflammation and nutrient profiles. Advanced statistical methods were employed to identify patterns and correlations between dietary components, nutrient profiles, and FMF symptoms.

Results: The study revealed significant correlations between FMF symptom severity and specific dietary components, including pro-inflammatory omega-6 fatty acids, advanced glycation end-products, and lectins, as well as anti-inflammatory omega-3 fatty acids, antioxidants, and fiber. Factor analysis identified four distinct dietary patterns, which collectively explained 92.86% of the variance in FMF symptom severity. The adoption of an anti-inflammatory diet was associated with improved symptom management and quality of life.

Conclusions: This study provides novel insights into the complex relationships between dietary components, nutrient profiles, and FMF symptoms, highlighting the potential for personalized nutrition strategies to revolutionize FMF management. The identification of specific dietary components associated with FMF symptom severity has significant implications for the development of targeted dietary recommendations that address individual patients' unique requirements. Further research is necessary to fully elucidate the mechanisms underlying these relationships and to develop effective personalized nutrition strategies for FMF management.

Who clinical trial registry: TCTR20241022008 (Familial Mediterranean Fever - Dietary Habits and Symptom Management, Date of Registration: 17 November, 2024) ( https://www.thaiclinicaltrials.org/show/TCTR20241022008 ).

Abstract Image

Abstract Image

家族性地中海热和饮食成分之间的神秘联系:一种个性化营养的新方法。
背景:尽管家族性地中海热(FMF)很流行,但人们对其了解甚少,用于控制其衰弱症状的治疗选择有限。FMF与饮食成分之间潜在联系的发现为个性化营养干预带来了新希望,但疾病发病机制中遗传和环境因素之间复杂的相互作用仍不清楚。目的:本研究旨在探讨饮食成分、营养成分和FMF症状之间的复杂关系,重点是制定FMF管理的个性化营养策略。方法:这项横断面研究招募了100名FMF患者和50名健康对照者,年龄、性别和种族相匹配。参与者完成了一份全面的食物频率问卷,并分析了血液样本中的炎症和营养成分的生物标志物。采用先进的统计方法来确定饮食成分、营养概况和FMF症状之间的模式和相关性。结果:该研究揭示了FMF症状严重程度与特定饮食成分之间的显著相关性,包括促炎ω -6脂肪酸、晚期糖基化终产物和凝集素,以及抗炎ω -3脂肪酸、抗氧化剂和纤维。因子分析确定了四种不同的饮食模式,它们共同解释了FMF症状严重程度差异的92.86%。采用抗炎饮食与改善症状管理和生活质量有关。结论:本研究对饮食成分、营养成分和FMF症状之间的复杂关系提供了新的见解,强调了个性化营养策略对FMF管理的革命性影响。识别与FMF症状严重程度相关的特定饮食成分,对于制定针对个别患者独特需求的有针对性的饮食建议具有重要意义。需要进一步的研究来充分阐明这些关系背后的机制,并为FMF管理制定有效的个性化营养策略。世卫组织临床试验注册:TCTR20241022008(家族性地中海热-饮食习惯和症状管理,注册日期:2024年11月17日)(https://www.thaiclinicaltrials.org/show/TCTR20241022008)。
本文章由计算机程序翻译,如有差异,请以英文原文为准。
求助全文
约1分钟内获得全文 求助全文
来源期刊
BMC Nutrition
BMC Nutrition Medicine-Public Health, Environmental and Occupational Health
CiteScore
2.80
自引率
0.00%
发文量
131
审稿时长
15 weeks
×
引用
GB/T 7714-2015
复制
MLA
复制
APA
复制
导出至
BibTeX EndNote RefMan NoteFirst NoteExpress
×
提示
您的信息不完整,为了账户安全,请先补充。
现在去补充
×
提示
您因"违规操作"
具体请查看互助需知
我知道了
×
提示
确定
请完成安全验证×
copy
已复制链接
快去分享给好友吧!
我知道了
右上角分享
点击右上角分享
0
联系我们:info@booksci.cn Book学术提供免费学术资源搜索服务,方便国内外学者检索中英文文献。致力于提供最便捷和优质的服务体验。 Copyright © 2023 布克学术 All rights reserved.
京ICP备2023020795号-1
ghs 京公网安备 11010802042870号
Book学术文献互助
Book学术文献互助群
群 号:604180095
Book学术官方微信