Functional Validation of Alcohol Dependence-Associated FYN Variants Using Gene Editing and Stem Cell Study Approaches.

IF 2.4 4区 医学 Q3 CELL & TISSUE ENGINEERING
International journal of stem cells Pub Date : 2025-08-30 Epub Date: 2025-04-10 DOI:10.15283/ijsc24123
Bilal Cakir, Yoshiaki Tanaka, Mu Seog Choe, Pei-Yu Chu, Yangfei Xiang, Kun-Yong Kim, Mei Zhong, Joel Gelernter, Huiping Zhang, John Krystal, In-Hyun Park
{"title":"Functional Validation of Alcohol Dependence-Associated <i>FYN</i> Variants Using Gene Editing and Stem Cell Study Approaches.","authors":"Bilal Cakir, Yoshiaki Tanaka, Mu Seog Choe, Pei-Yu Chu, Yangfei Xiang, Kun-Yong Kim, Mei Zhong, Joel Gelernter, Huiping Zhang, John Krystal, In-Hyun Park","doi":"10.15283/ijsc24123","DOIUrl":null,"url":null,"abstract":"<p><p>Alcohol dependence (AD) is one of the most prevalent neuropsychiatric disorders. Multiple polymorphisms in the Fyn tyrosine kinase gene (<i>FYN</i>) were found to be associated with AD. The function of AD-associated <i>FYN</i> variants remains largely unknown due to the absence of an appropriate model for studying them. Here, we generated human embryonic stem cell lines homozygous/heterozygous for rs706895 C/T alleles in 5' untranslated region (5' UTR) of <i>FYN</i> by CRISPR-Cas9 editing to explore the AD association. Transcriptome and reporter gene analyses demonstrated that induced neurons with the rs706895 C allele showed a significantly higher expression level of <i>FYN</i> under ethanol treatment. Our results suggest that <i>FYN</i> 5' UTR variant rs706895 may influence an individual's vulnerability to AD by altering <i>FYN</i> expression. Targeting AD-associated variants may provide a better understanding of disease mechanisms and a reliable basis for the personalized AD treatment.</p>","PeriodicalId":14392,"journal":{"name":"International journal of stem cells","volume":" ","pages":"263-274"},"PeriodicalIF":2.4000,"publicationDate":"2025-08-30","publicationTypes":"Journal Article","fieldsOfStudy":null,"isOpenAccess":false,"openAccessPdf":"https://www.ncbi.nlm.nih.gov/pmc/articles/PMC12394083/pdf/","citationCount":"0","resultStr":null,"platform":"Semanticscholar","paperid":null,"PeriodicalName":"International journal of stem cells","FirstCategoryId":"3","ListUrlMain":"https://doi.org/10.15283/ijsc24123","RegionNum":4,"RegionCategory":"医学","ArticlePicture":[],"TitleCN":null,"AbstractTextCN":null,"PMCID":null,"EPubDate":"2025/4/10 0:00:00","PubModel":"Epub","JCR":"Q3","JCRName":"CELL & TISSUE ENGINEERING","Score":null,"Total":0}
引用次数: 0

Abstract

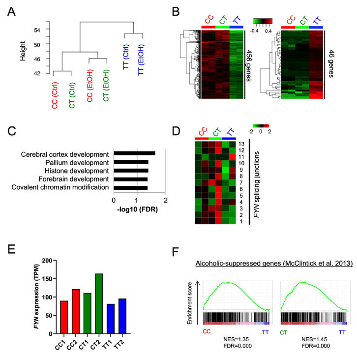
Alcohol dependence (AD) is one of the most prevalent neuropsychiatric disorders. Multiple polymorphisms in the Fyn tyrosine kinase gene (FYN) were found to be associated with AD. The function of AD-associated FYN variants remains largely unknown due to the absence of an appropriate model for studying them. Here, we generated human embryonic stem cell lines homozygous/heterozygous for rs706895 C/T alleles in 5' untranslated region (5' UTR) of FYN by CRISPR-Cas9 editing to explore the AD association. Transcriptome and reporter gene analyses demonstrated that induced neurons with the rs706895 C allele showed a significantly higher expression level of FYN under ethanol treatment. Our results suggest that FYN 5' UTR variant rs706895 may influence an individual's vulnerability to AD by altering FYN expression. Targeting AD-associated variants may provide a better understanding of disease mechanisms and a reliable basis for the personalized AD treatment.

Abstract Image

Abstract Image

Abstract Image

使用基因编辑和干细胞研究方法对酒精依赖相关FYN变异的功能验证
酒精依赖(AD)是最常见的神经精神疾病之一。Fyn酪氨酸激酶基因(Fyn)的多个多态性被发现与AD有关。ad相关的FYN变异的功能在很大程度上仍然未知,因为缺乏合适的模型来研究它们。本研究利用CRISPR-Cas9编辑技术,在FYN的5′非翻译区(5′UTR)生成rs706895 C/T等位基因纯合子/杂合子的人胚胎干细胞系,探索其与AD的关联。转录组和报告基因分析表明,rs706895 C等位基因诱导的神经元在乙醇处理下FYN的表达水平显著提高。我们的研究结果表明,FYN 5' UTR变体rs706895可能通过改变FYN的表达来影响个体对AD的易感性。针对AD相关变异可以更好地了解疾病机制,并为个性化AD治疗提供可靠的基础。
本文章由计算机程序翻译,如有差异,请以英文原文为准。
求助全文
约1分钟内获得全文 求助全文
来源期刊
International journal of stem cells
International journal of stem cells Biochemistry, Genetics and Molecular Biology-Cell Biology
CiteScore
5.10
自引率
4.30%
发文量
38
期刊介绍: International Journal of Stem Cells (Int J Stem Cells), a peer-reviewed open access journal, principally aims to provide a forum for investigators in the field of stem cell biology to present their research findings and share their visions and opinions. Int J Stem Cells covers all aspects of stem cell biology including basic, clinical and translational research on genetics, biochemistry, and physiology of various types of stem cells including embryonic, adult and induced stem cells. Reports on epigenetics, genomics, proteomics, metabolomics of stem cells are welcome as well. Int J Stem Cells also publishes review articles, technical reports and treatise on ethical issues.
×
引用
GB/T 7714-2015
复制
MLA
复制
APA
复制
导出至
BibTeX EndNote RefMan NoteFirst NoteExpress
×
提示
您的信息不完整,为了账户安全,请先补充。
现在去补充
×
提示
您因"违规操作"
具体请查看互助需知
我知道了
×
提示
确定
请完成安全验证×
copy
已复制链接
快去分享给好友吧!
我知道了
右上角分享
点击右上角分享
0
联系我们:info@booksci.cn Book学术提供免费学术资源搜索服务,方便国内外学者检索中英文文献。致力于提供最便捷和优质的服务体验。 Copyright © 2023 布克学术 All rights reserved.
京ICP备2023020795号-1
ghs 京公网安备 11010802042870号
Book学术文献互助
Book学术文献互助群
群 号:604180095
Book学术官方微信