Erythrocyte-derived extracellular vesicles transcytose across the blood-brain barrier to induce Parkinson's disease-like neurodegeneration.

IF 6.2 1区 医学 Q1 NEUROSCIENCES
Hélèna L Denis, Aurélie de Rus Jacquet, Melanie Alpaugh, Michel Panisset, Roger A Barker, Éric Boilard, Francesca Cicchetti
{"title":"Erythrocyte-derived extracellular vesicles transcytose across the blood-brain barrier to induce Parkinson's disease-like neurodegeneration.","authors":"Hélèna L Denis, Aurélie de Rus Jacquet, Melanie Alpaugh, Michel Panisset, Roger A Barker, Éric Boilard, Francesca Cicchetti","doi":"10.1186/s12987-025-00646-9","DOIUrl":null,"url":null,"abstract":"<p><p>Parkinson's disease (PD) is a neurodegenerative illness characterized by motor and non-motor features. Hallmarks of the disease include an extensive loss of dopaminergic neurons in the substantia nigra pars compacta, evidence of neuroinflammation, and the accumulation of misfolded proteins leading to the formation of Lewy bodies. While PD etiology is complex and identifying a single disease trigger has been a challenge, accumulating evidence indicates that non-neuronal and peripheral factors may likely contribute to disease onset and progression. The brain is shielded from peripheral factors by the blood-brain barrier (BBB), which tightly controls the entry of systemic molecules and cells from the blood to the brain. The BBB integrates molecular signals originating from the luminal (blood) and abluminal (brain) sides of the endothelial wall, regulating these exchanges. Of particular interest are erythrocytes, which are not only the most abundant cell type in the blood, but they also secrete extracellular vesicles (EVs) that display disease-specific signatures over the course of PD. Erythrocyte-derived EVs (EEVs) could provide a route by which pathological molecular signals travel from the periphery to the central nervous system. The primary objective of this study was to evaluate, in a human-based platform, mechanisms of EEV transport from the blood to the brain under physiological conditions. The secondary objective was to determine the ability of EEVs, generated by erythrocytes of healthy donors or patients, to induce PD-like features. We leveraged two in vitro models of the BBB, the transwell chambers and a microfluidic BBB chip generated using human induced pluripotent stem cells. Our findings suggest that EEVs transcytose from the vascular to the brain compartment of the human BBB model via a caveolin-dependant mechanism. Furthermore, EEVs derived from individuals with PD altered BBB integrity compared to healthy EEV controls, and clinical severity aggravated the loss of barrier integrity and increased EEV extravasation into the brain compartment. PD-derived EEVs reduced ZO-1 and Claudin 5 tight junction levels in BMEC-like cells and induced the selective atrophy of dopaminergic neurons. In contrast, non-dopaminergic neurons were not affected by treatment with PD EEVs. In summary, our data suggest that EEV interactions at the human BBB can be studied using a highly translational human-based brain chip model, and EEV toxicity at the neurovascular unit is exacerbated by disease severity.</p>","PeriodicalId":12321,"journal":{"name":"Fluids and Barriers of the CNS","volume":"22 1","pages":"38"},"PeriodicalIF":6.2000,"publicationDate":"2025-04-14","publicationTypes":"Journal Article","fieldsOfStudy":null,"isOpenAccess":false,"openAccessPdf":"https://www.ncbi.nlm.nih.gov/pmc/articles/PMC11998243/pdf/","citationCount":"0","resultStr":null,"platform":"Semanticscholar","paperid":null,"PeriodicalName":"Fluids and Barriers of the CNS","FirstCategoryId":"3","ListUrlMain":"https://doi.org/10.1186/s12987-025-00646-9","RegionNum":1,"RegionCategory":"医学","ArticlePicture":[],"TitleCN":null,"AbstractTextCN":null,"PMCID":null,"EPubDate":"","PubModel":"","JCR":"Q1","JCRName":"NEUROSCIENCES","Score":null,"Total":0}
引用次数: 0

Abstract

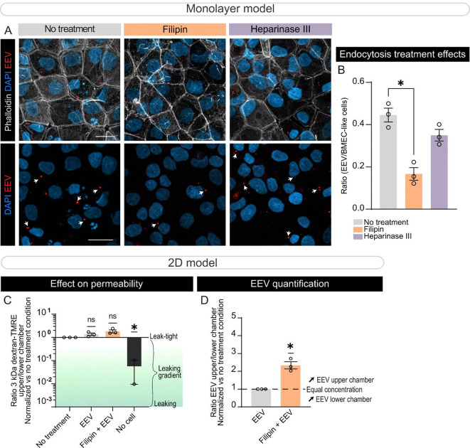
Parkinson's disease (PD) is a neurodegenerative illness characterized by motor and non-motor features. Hallmarks of the disease include an extensive loss of dopaminergic neurons in the substantia nigra pars compacta, evidence of neuroinflammation, and the accumulation of misfolded proteins leading to the formation of Lewy bodies. While PD etiology is complex and identifying a single disease trigger has been a challenge, accumulating evidence indicates that non-neuronal and peripheral factors may likely contribute to disease onset and progression. The brain is shielded from peripheral factors by the blood-brain barrier (BBB), which tightly controls the entry of systemic molecules and cells from the blood to the brain. The BBB integrates molecular signals originating from the luminal (blood) and abluminal (brain) sides of the endothelial wall, regulating these exchanges. Of particular interest are erythrocytes, which are not only the most abundant cell type in the blood, but they also secrete extracellular vesicles (EVs) that display disease-specific signatures over the course of PD. Erythrocyte-derived EVs (EEVs) could provide a route by which pathological molecular signals travel from the periphery to the central nervous system. The primary objective of this study was to evaluate, in a human-based platform, mechanisms of EEV transport from the blood to the brain under physiological conditions. The secondary objective was to determine the ability of EEVs, generated by erythrocytes of healthy donors or patients, to induce PD-like features. We leveraged two in vitro models of the BBB, the transwell chambers and a microfluidic BBB chip generated using human induced pluripotent stem cells. Our findings suggest that EEVs transcytose from the vascular to the brain compartment of the human BBB model via a caveolin-dependant mechanism. Furthermore, EEVs derived from individuals with PD altered BBB integrity compared to healthy EEV controls, and clinical severity aggravated the loss of barrier integrity and increased EEV extravasation into the brain compartment. PD-derived EEVs reduced ZO-1 and Claudin 5 tight junction levels in BMEC-like cells and induced the selective atrophy of dopaminergic neurons. In contrast, non-dopaminergic neurons were not affected by treatment with PD EEVs. In summary, our data suggest that EEV interactions at the human BBB can be studied using a highly translational human-based brain chip model, and EEV toxicity at the neurovascular unit is exacerbated by disease severity.

Abstract Image

Abstract Image

Abstract Image

红细胞来源的细胞外囊泡穿过血脑屏障,诱导帕金森病样神经变性。
帕金森病(PD)是一种以运动和非运动特征为特征的神经退行性疾病。该疾病的特征包括黑质致密部多巴胺能神经元的大量丧失,神经炎症的证据,以及导致路易小体形成的错误折叠蛋白质的积累。虽然帕金森病的病因很复杂,确定单一的疾病触发因素一直是一个挑战,但越来越多的证据表明,非神经元和外周因素可能有助于疾病的发生和进展。大脑受到血脑屏障(BBB)的保护,血脑屏障严格控制全身分子和细胞从血液进入大脑。血脑屏障整合来自内皮壁管腔(血液)和管腔(脑)两侧的分子信号,调节这些交换。特别令人感兴趣的是红细胞,它不仅是血液中最丰富的细胞类型,而且还分泌细胞外囊泡(EVs),在PD过程中显示疾病特异性特征。红细胞源性ev (EEVs)可以提供病理分子信号从外周神经系统传递到中枢神经系统的途径。本研究的主要目的是在一个以人为基础的平台上,评估生理条件下EEV从血液转运到大脑的机制。次要目的是确定由健康供者或患者的红细胞产生的eev诱导pd样特征的能力。我们利用了两种体外血脑屏障模型,transwell腔室和用人类诱导多能干细胞生成的微流控血脑屏障芯片。我们的研究结果表明,脑电图细胞通过一种依赖于小泡蛋白的机制从血管转糖到人血脑屏障模型的脑室。此外,与健康的脑电图对照组相比,PD患者的脑电图改变了血脑屏障的完整性,临床严重程度加重了屏障完整性的丧失,增加了脑电图向脑隔间的外渗。pd源性eev降低bmec样细胞中ZO-1和Claudin 5紧密连接水平,诱导多巴胺能神经元选择性萎缩。相比之下,非多巴胺能神经元不受PD eev治疗的影响。总之,我们的数据表明,EEV在人类血脑屏障的相互作用可以使用高度可翻译的基于人脑芯片的模型来研究,并且EEV在神经血管单位的毒性会随着疾病的严重程度而加剧。
本文章由计算机程序翻译,如有差异,请以英文原文为准。
求助全文
约1分钟内获得全文 求助全文
来源期刊
Fluids and Barriers of the CNS
Fluids and Barriers of the CNS Neuroscience-Developmental Neuroscience
CiteScore
10.70
自引率
8.20%
发文量
94
审稿时长
14 weeks
期刊介绍: "Fluids and Barriers of the CNS" is a scholarly open access journal that specializes in the intricate world of the central nervous system's fluids and barriers, which are pivotal for the health and well-being of the human body. This journal is a peer-reviewed platform that welcomes research manuscripts exploring the full spectrum of CNS fluids and barriers, with a particular focus on their roles in both health and disease. At the heart of this journal's interest is the cerebrospinal fluid (CSF), a vital fluid that circulates within the brain and spinal cord, playing a multifaceted role in the normal functioning of the brain and in various neurological conditions. The journal delves into the composition, circulation, and absorption of CSF, as well as its relationship with the parenchymal interstitial fluid and the neurovascular unit at the blood-brain barrier (BBB).
×
引用
GB/T 7714-2015
复制
MLA
复制
APA
复制
导出至
BibTeX EndNote RefMan NoteFirst NoteExpress
×
提示
您的信息不完整,为了账户安全,请先补充。
现在去补充
×
提示
您因"违规操作"
具体请查看互助需知
我知道了
×
提示
确定
请完成安全验证×
copy
已复制链接
快去分享给好友吧!
我知道了
右上角分享
点击右上角分享
0
联系我们:info@booksci.cn Book学术提供免费学术资源搜索服务,方便国内外学者检索中英文文献。致力于提供最便捷和优质的服务体验。 Copyright © 2023 布克学术 All rights reserved.
京ICP备2023020795号-1
ghs 京公网安备 11010802042870号
Book学术文献互助
Book学术文献互助群
群 号:604180095
Book学术官方微信