Cancer-derived exosomal circTMEM56 enhances the efficacy of HCC radiotherapy through the miR-136-5p/STING axis.

IF 8.4 2区 医学 Q1 MEDICINE, RESEARCH & EXPERIMENTAL
Li Yuan, Yue Wang, Junjie Cheng, Shilin Lin, Aying Ma, Kunchao Li, Yiming Zheng, Zhaochong Zeng, Aiwu Ke, Chao Gao, Shisuo Du
{"title":"Cancer-derived exosomal circTMEM56 enhances the efficacy of HCC radiotherapy through the miR-136-5p/STING axis.","authors":"Li Yuan, Yue Wang, Junjie Cheng, Shilin Lin, Aying Ma, Kunchao Li, Yiming Zheng, Zhaochong Zeng, Aiwu Ke, Chao Gao, Shisuo Du","doi":"10.20892/j.issn.2095-3941.2024.0544","DOIUrl":null,"url":null,"abstract":"<p><strong>Objective: </strong>Although the role of circular RNAs (circRNAs) in tumor progression and immune regulation is well-known, the specific circRNA molecules that mediate immune responses after radiotherapy (RT) and the underlying mechanisms have not been identified.</p><p><strong>Methods: </strong>Cytometry with time-of-flight (CyTOF) was used to analyze blood samples from patients with liver cancer exhibiting abscopal effects (AEs) after stereotactic body radiotherapy (SBRT) to quantify the number of dendritic cells (DCs) and CD8<sup>+</sup> T cells and interferon-beta (IFN-β) level. circTMEM56 and IFN-β levels were measured in 76 patients with liver cancer using qPCR and ELISA. Immunohistochemistry validated circTMEM56 and CD141 staining in tissues. The interaction between circTMEM56, miR-136-5p, and STING, as well as the impact on anti-tumor immunity, was verified using circTMEM56-specific probes, dual-luciferase activity assays, proteomics analysis, and western blot analysis.</p><p><strong>Results: </strong>The role of circTMEM56 in enhancing anti-tumor immunity and response to RT in hepatocellular carcinoma (HCC) was determined. Higher circTMEM56 levels were linked to an improved RT response and better clinical outcomes in patients with HCC. circTMEM56 enhanced cGAS-STING signaling, increased the number of tumor-infiltrating CD8<sup>+</sup> T cells, and elevated the serum IFN-β levels. Moreover, circTMEM56 administration significantly boosted the response to RT in tumors with low circTMEM56 expression.</p><p><strong>Conclusions: </strong>High circTMEM56 expression in HCC modulates the distant effects of HCC RT by activating the cGAS-STING pathway to reshape the tumor microenvironment. This study provides a new approach to improve RT efficacy for HCC.</p>","PeriodicalId":9611,"journal":{"name":"Cancer Biology & Medicine","volume":" ","pages":""},"PeriodicalIF":8.4000,"publicationDate":"2025-04-23","publicationTypes":"Journal Article","fieldsOfStudy":null,"isOpenAccess":false,"openAccessPdf":"https://www.ncbi.nlm.nih.gov/pmc/articles/PMC12032838/pdf/","citationCount":"0","resultStr":null,"platform":"Semanticscholar","paperid":null,"PeriodicalName":"Cancer Biology & Medicine","FirstCategoryId":"3","ListUrlMain":"https://doi.org/10.20892/j.issn.2095-3941.2024.0544","RegionNum":2,"RegionCategory":"医学","ArticlePicture":[],"TitleCN":null,"AbstractTextCN":null,"PMCID":null,"EPubDate":"","PubModel":"","JCR":"Q1","JCRName":"MEDICINE, RESEARCH & EXPERIMENTAL","Score":null,"Total":0}
引用次数: 0

Abstract

Objective: Although the role of circular RNAs (circRNAs) in tumor progression and immune regulation is well-known, the specific circRNA molecules that mediate immune responses after radiotherapy (RT) and the underlying mechanisms have not been identified.

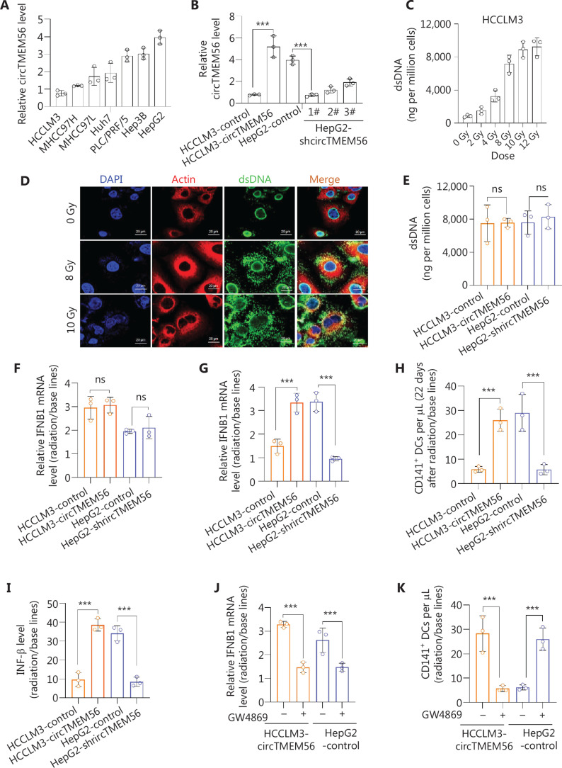
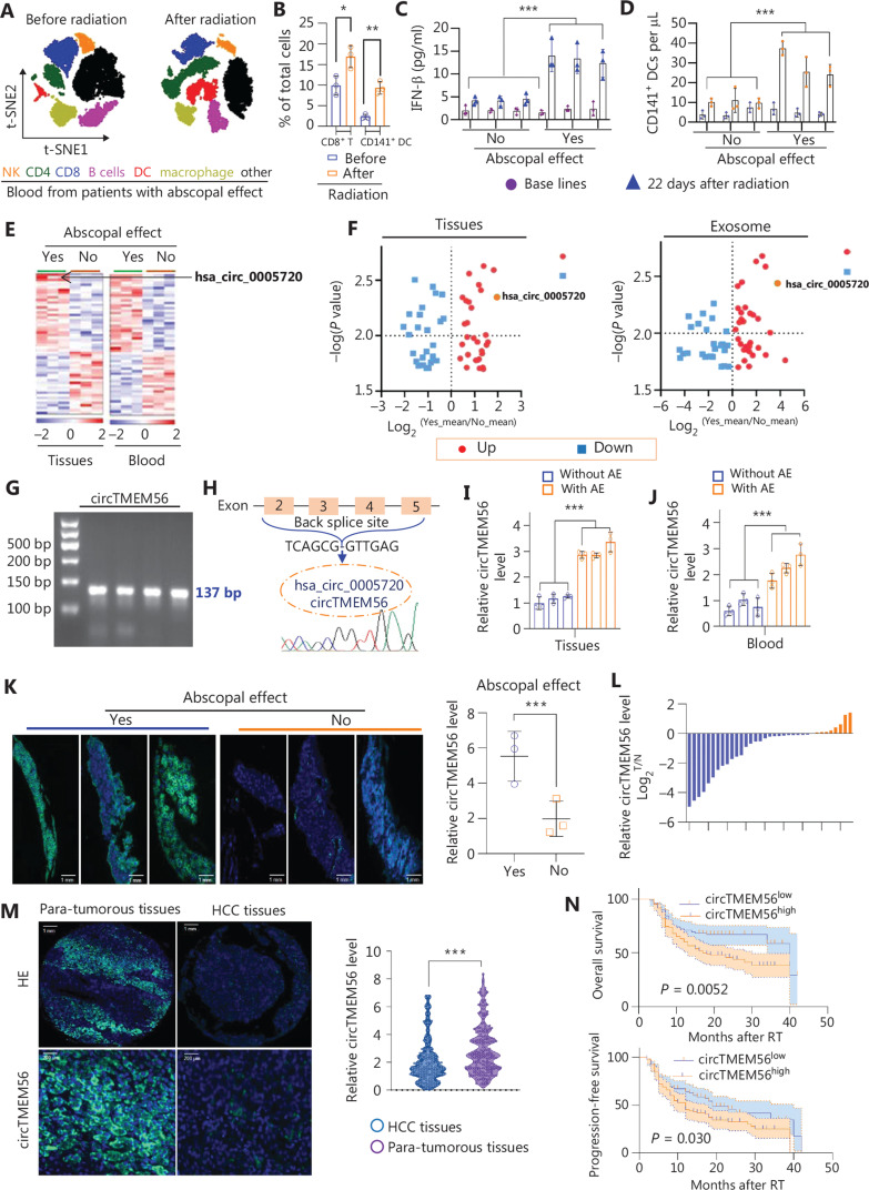
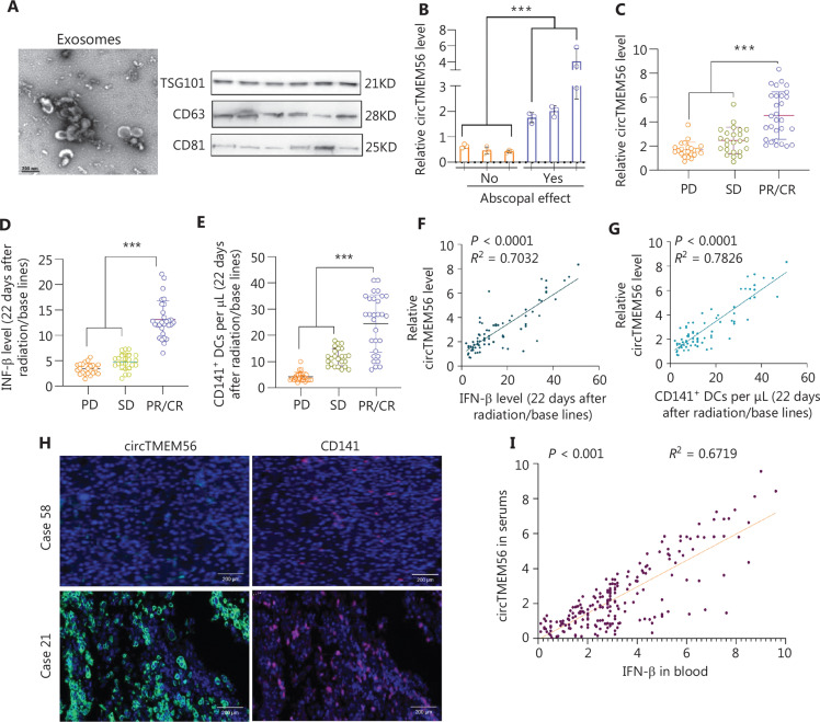
Methods: Cytometry with time-of-flight (CyTOF) was used to analyze blood samples from patients with liver cancer exhibiting abscopal effects (AEs) after stereotactic body radiotherapy (SBRT) to quantify the number of dendritic cells (DCs) and CD8+ T cells and interferon-beta (IFN-β) level. circTMEM56 and IFN-β levels were measured in 76 patients with liver cancer using qPCR and ELISA. Immunohistochemistry validated circTMEM56 and CD141 staining in tissues. The interaction between circTMEM56, miR-136-5p, and STING, as well as the impact on anti-tumor immunity, was verified using circTMEM56-specific probes, dual-luciferase activity assays, proteomics analysis, and western blot analysis.

Results: The role of circTMEM56 in enhancing anti-tumor immunity and response to RT in hepatocellular carcinoma (HCC) was determined. Higher circTMEM56 levels were linked to an improved RT response and better clinical outcomes in patients with HCC. circTMEM56 enhanced cGAS-STING signaling, increased the number of tumor-infiltrating CD8+ T cells, and elevated the serum IFN-β levels. Moreover, circTMEM56 administration significantly boosted the response to RT in tumors with low circTMEM56 expression.

Conclusions: High circTMEM56 expression in HCC modulates the distant effects of HCC RT by activating the cGAS-STING pathway to reshape the tumor microenvironment. This study provides a new approach to improve RT efficacy for HCC.

Abstract Image

Abstract Image

Abstract Image

癌源性外泌体circTMEM56通过miR-136-5p/STING轴增强HCC放疗的疗效。
目的:尽管环状rna (circRNAs)在肿瘤进展和免疫调节中的作用是众所周知的,但介导放射治疗(RT)后免疫反应的特异性环状rna分子及其潜在机制尚未确定。方法:采用飞行时间细胞术(CyTOF)分析立体定向体放射治疗(SBRT)后出现体外效应(ae)的肝癌患者的血液样本,定量树突状细胞(DCs)、CD8+ T细胞数量和干扰素-β (IFN-β)水平。采用qPCR和ELISA检测76例肝癌患者的circTMEM56和IFN-β水平。免疫组织化学证实了组织中circTMEM56和CD141的染色。通过circTMEM56特异性探针、双荧光素酶活性测定、蛋白质组学分析和western blot分析,验证了circTMEM56、miR-136-5p和STING之间的相互作用以及对抗肿瘤免疫的影响。结果:确定了circTMEM56在肝细胞癌(HCC)中增强抗肿瘤免疫和RT应答的作用。较高的circTMEM56水平与HCC患者改善的RT反应和更好的临床结果有关。circTMEM56增强cGAS-STING信号,增加肿瘤浸润性CD8+ T细胞数量,升高血清IFN-β水平。此外,circTMEM56给药显著提高了circTMEM56低表达肿瘤对RT的应答。结论:circTMEM56在HCC中的高表达通过激活cGAS-STING通路重塑肿瘤微环境来调节HCC RT的远期效应。本研究为提高肝癌放疗疗效提供了新的途径。
本文章由计算机程序翻译,如有差异,请以英文原文为准。
求助全文
约1分钟内获得全文 求助全文
来源期刊
Cancer Biology & Medicine
Cancer Biology & Medicine Medicine-Oncology
CiteScore
9.80
自引率
3.60%
发文量
1143
审稿时长
12 weeks
期刊介绍: Cancer Biology & Medicine (ISSN 2095-3941) is a peer-reviewed open-access journal of Chinese Anti-cancer Association (CACA), which is the leading professional society of oncology in China. The journal quarterly provides innovative and significant information on biological basis of cancer, cancer microenvironment, translational cancer research, and all aspects of clinical cancer research. The journal also publishes significant perspectives on indigenous cancer types in China.
×
引用
GB/T 7714-2015
复制
MLA
复制
APA
复制
导出至
BibTeX EndNote RefMan NoteFirst NoteExpress
×
提示
您的信息不完整,为了账户安全,请先补充。
现在去补充
×
提示
您因"违规操作"
具体请查看互助需知
我知道了
×
提示
确定
请完成安全验证×
copy
已复制链接
快去分享给好友吧!
我知道了
右上角分享
点击右上角分享
0
联系我们:info@booksci.cn Book学术提供免费学术资源搜索服务,方便国内外学者检索中英文文献。致力于提供最便捷和优质的服务体验。 Copyright © 2023 布克学术 All rights reserved.
京ICP备2023020795号-1
ghs 京公网安备 11010802042870号
Book学术文献互助
Book学术文献互助群
群 号:604180095
Book学术官方微信