Construction of a circRNA-miRNA-mRNA Regulatory Network for the Immune Regulation of Lung Adenocarcinoma.

IF 4.3 3区 生物学 Q1 BIOCHEMICAL RESEARCH METHODS
Hanyi Li, Xin Jin, Wei Li, Fan Ren, Tong Li, Xuanguang Li, Haochuan Yu, Dianxun Fu, Zuoqing Song, Song Xu
{"title":"Construction of a circRNA-miRNA-mRNA Regulatory Network for the Immune Regulation of Lung Adenocarcinoma.","authors":"Hanyi Li, Xin Jin, Wei Li, Fan Ren, Tong Li, Xuanguang Li, Haochuan Yu, Dianxun Fu, Zuoqing Song, Song Xu","doi":"10.1186/s12575-025-00275-4","DOIUrl":null,"url":null,"abstract":"<p><strong>Background: </strong>Recent research has highlighted the significance of circular RNAs (circRNAs) as pivotal regulators in the progression of tumors and the therapeutic response in non-small cell lung cancer (NSCLC). These circRNAs function through a sponge mechanism, interacting with microRNAs (miRNAs) to modulate mRNA expression levels. Nevertheless, the precise role of the circRNA-miRNA-mRNA regulatory network in immune regulation within lung adenocarcinoma (LUAD) remains inadequately understood.</p><p><strong>Methods and materials: </strong>We utilized microarray datasets from the GEO NCBI database (GSE101586) to identify differentially expressed circRNAs (DEcircRNAs) in LUAD. CircBank was employed to predict the target miRNAs of DEcircRNAs, which were subsequently intersected with miRNAs from the GSE36681 database. The identified miRNAs were then predicted to target mRNAs using miRDB and miWalk, and intersections with immune-related genes from the IMMPORT database were analyzed. Protein-protein interaction (PPI) networks were constructed using Cytoscape software. The DAVID functional annotation tool was utilized to explore potential biological processes, molecular functions, and KEGG pathways associated with LUAD. Gene expression and Kaplan-Meier survival analyses were conducted to establish a key regulatory network and to assess immune cell infiltration and Pearson correlation for significant target genes. Finally, we selected the most significantly upregulated circRNA with differential expression for validation through in vitro experiments.</p><p><strong>Results: </strong>Our analysis identified a total of 7 upregulated and 42 downregulated circRNAs, along with 10 significant miRNAs and 20 target mRNAs. KEGG enrichment analysis indicated that these components are primarily enriched in the ErbB signaling pathway. Furthermore, Gene Ontology (GO) analysis revealed significant enrichment in responses to organic substances, cytokine-mediated signaling pathways, cellular responses to cytokines, responses to chemical stimuli, steroid hormone receptor activity, ErbB-3 class receptor binding, oxysterol binding, signal receptor activity, and molecular transducer activity. Notable core mRNAs identified included OAS1, VIPR1, and PIK3R1. Subsequently, we constructed a regulatory network comprising 6 DEcircRNAs, 3 DEmiRNAs, and 3 DEmRNAs. Through ssGSEA and CIBERSORT analyses, we observed significant differences in immune cell infiltration levels between the NSCLC cohort and the control group. Knocking down the expression of hsa_circ_0079557 significantly inhibited the viability, proliferation, migration, and invasion of LUAD cells.</p><p><strong>Conclusion: </strong>We have established a circRNA-miRNA-mRNA regulatory network that offers novel insights into the molecular mechanisms governing immune regulation in LUAD. Future research should aim to translate these findings into clinical applications to enhance patient outcomes.</p>","PeriodicalId":8960,"journal":{"name":"Biological Procedures Online","volume":"27 1","pages":"13"},"PeriodicalIF":4.3000,"publicationDate":"2025-04-10","publicationTypes":"Journal Article","fieldsOfStudy":null,"isOpenAccess":false,"openAccessPdf":"https://www.ncbi.nlm.nih.gov/pmc/articles/PMC11983969/pdf/","citationCount":"0","resultStr":null,"platform":"Semanticscholar","paperid":null,"PeriodicalName":"Biological Procedures Online","FirstCategoryId":"99","ListUrlMain":"https://doi.org/10.1186/s12575-025-00275-4","RegionNum":3,"RegionCategory":"生物学","ArticlePicture":[],"TitleCN":null,"AbstractTextCN":null,"PMCID":null,"EPubDate":"","PubModel":"","JCR":"Q1","JCRName":"BIOCHEMICAL RESEARCH METHODS","Score":null,"Total":0}
引用次数: 0

Abstract

Background: Recent research has highlighted the significance of circular RNAs (circRNAs) as pivotal regulators in the progression of tumors and the therapeutic response in non-small cell lung cancer (NSCLC). These circRNAs function through a sponge mechanism, interacting with microRNAs (miRNAs) to modulate mRNA expression levels. Nevertheless, the precise role of the circRNA-miRNA-mRNA regulatory network in immune regulation within lung adenocarcinoma (LUAD) remains inadequately understood.

Methods and materials: We utilized microarray datasets from the GEO NCBI database (GSE101586) to identify differentially expressed circRNAs (DEcircRNAs) in LUAD. CircBank was employed to predict the target miRNAs of DEcircRNAs, which were subsequently intersected with miRNAs from the GSE36681 database. The identified miRNAs were then predicted to target mRNAs using miRDB and miWalk, and intersections with immune-related genes from the IMMPORT database were analyzed. Protein-protein interaction (PPI) networks were constructed using Cytoscape software. The DAVID functional annotation tool was utilized to explore potential biological processes, molecular functions, and KEGG pathways associated with LUAD. Gene expression and Kaplan-Meier survival analyses were conducted to establish a key regulatory network and to assess immune cell infiltration and Pearson correlation for significant target genes. Finally, we selected the most significantly upregulated circRNA with differential expression for validation through in vitro experiments.

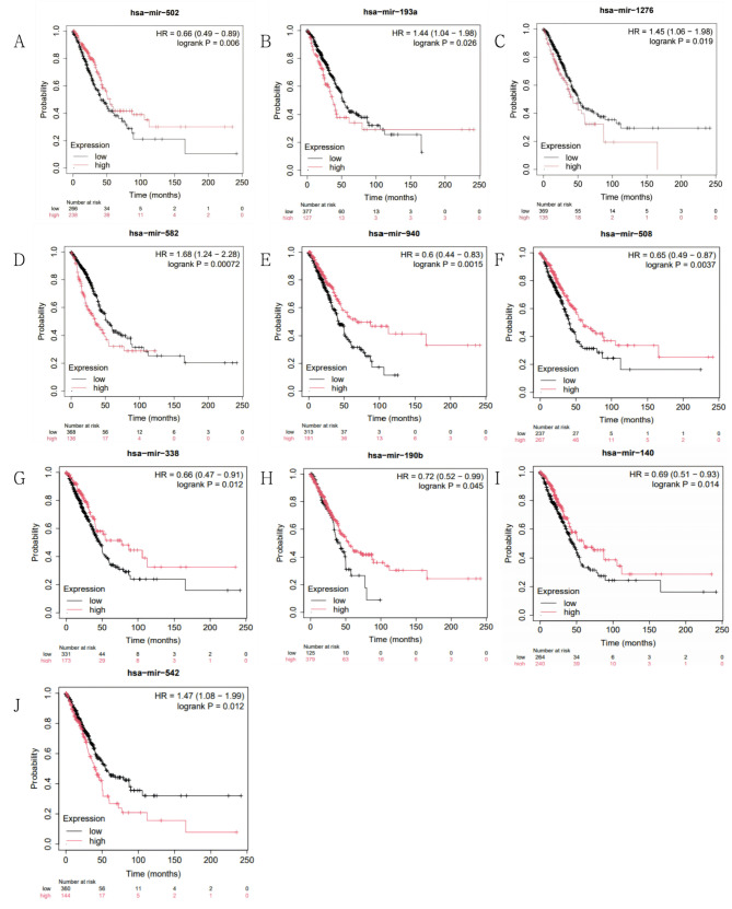
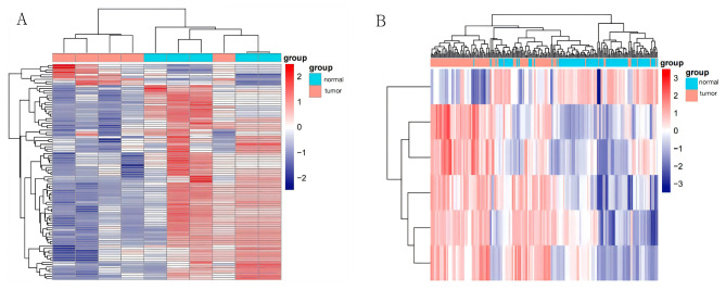
Results: Our analysis identified a total of 7 upregulated and 42 downregulated circRNAs, along with 10 significant miRNAs and 20 target mRNAs. KEGG enrichment analysis indicated that these components are primarily enriched in the ErbB signaling pathway. Furthermore, Gene Ontology (GO) analysis revealed significant enrichment in responses to organic substances, cytokine-mediated signaling pathways, cellular responses to cytokines, responses to chemical stimuli, steroid hormone receptor activity, ErbB-3 class receptor binding, oxysterol binding, signal receptor activity, and molecular transducer activity. Notable core mRNAs identified included OAS1, VIPR1, and PIK3R1. Subsequently, we constructed a regulatory network comprising 6 DEcircRNAs, 3 DEmiRNAs, and 3 DEmRNAs. Through ssGSEA and CIBERSORT analyses, we observed significant differences in immune cell infiltration levels between the NSCLC cohort and the control group. Knocking down the expression of hsa_circ_0079557 significantly inhibited the viability, proliferation, migration, and invasion of LUAD cells.

Conclusion: We have established a circRNA-miRNA-mRNA regulatory network that offers novel insights into the molecular mechanisms governing immune regulation in LUAD. Future research should aim to translate these findings into clinical applications to enhance patient outcomes.

Abstract Image

Abstract Image

Abstract Image

肺腺癌免疫调控circRNA-miRNA-mRNA调控网络的构建
背景:最近的研究强调了环状rna (circRNAs)在非小细胞肺癌(NSCLC)的肿瘤进展和治疗反应中作为关键调节因子的重要性。这些环状rna通过海绵机制发挥作用,与microrna (mirna)相互作用,调节mRNA表达水平。然而,circRNA-miRNA-mRNA调控网络在肺腺癌(LUAD)免疫调节中的确切作用仍未充分了解。方法和材料:我们利用GEO NCBI数据库(GSE101586)的微阵列数据集来鉴定LUAD中差异表达的环状rna (DEcircRNAs)。利用CircBank预测DEcircRNAs的靶mirna,随后与GSE36681数据库中的mirna相交。然后使用miRDB和miWalk预测鉴定的mirna靶向mrna,并分析与import数据库中免疫相关基因的交集。利用Cytoscape软件构建蛋白-蛋白相互作用(PPI)网络。利用DAVID功能注释工具探索与LUAD相关的潜在生物学过程、分子功能和KEGG通路。通过基因表达和Kaplan-Meier生存分析来建立关键调控网络,评估免疫细胞浸润和重要靶基因的Pearson相关性。最后,我们选择了最显著上调的差异表达circRNA,通过体外实验进行验证。结果:我们的分析共鉴定出7个上调的环状rna和42个下调的环状rna,以及10个重要的mirna和20个靶mrna。KEGG富集分析表明,这些成分主要富集于ErbB信号通路。此外,基因本体(GO)分析显示,对有机物质的反应、细胞因子介导的信号通路、细胞对细胞因子的反应、对化学刺激的反应、类固醇激素受体活性、ErbB-3类受体结合、氧甾醇结合、信号受体活性和分子换能器活性显著富集。鉴定出的核心mrna包括OAS1、VIPR1和PIK3R1。随后,我们构建了一个由6个decircrna、3个demirna和3个demmrna组成的调控网络。通过ssGSEA和CIBERSORT分析,我们观察到免疫细胞浸润水平在NSCLC队列和对照组之间存在显著差异。敲低hsa_circ_0079557的表达可显著抑制LUAD细胞的活力、增殖、迁移和侵袭。结论:我们已经建立了一个circRNA-miRNA-mRNA调控网络,为LUAD免疫调控的分子机制提供了新的见解。未来的研究应致力于将这些发现转化为临床应用,以提高患者的预后。
本文章由计算机程序翻译,如有差异,请以英文原文为准。
求助全文
约1分钟内获得全文 求助全文
来源期刊
Biological Procedures Online
Biological Procedures Online 生物-生化研究方法
CiteScore
10.50
自引率
0.00%
发文量
16
审稿时长
>12 weeks
期刊介绍: iological Procedures Online publishes articles that improve access to techniques and methods in the medical and biological sciences. We are also interested in short but important research discoveries, such as new animal disease models. Topics of interest include, but are not limited to: Reports of new research techniques and applications of existing techniques Technical analyses of research techniques and published reports Validity analyses of research methods and approaches to judging the validity of research reports Application of common research methods Reviews of existing techniques Novel/important product information Biological Procedures Online places emphasis on multidisciplinary approaches that integrate methodologies from medicine, biology, chemistry, imaging, engineering, bioinformatics, computer science, and systems analysis.
×
引用
GB/T 7714-2015
复制
MLA
复制
APA
复制
导出至
BibTeX EndNote RefMan NoteFirst NoteExpress
×
提示
您的信息不完整,为了账户安全,请先补充。
现在去补充
×
提示
您因"违规操作"
具体请查看互助需知
我知道了
×
提示
确定
请完成安全验证×
copy
已复制链接
快去分享给好友吧!
我知道了
右上角分享
点击右上角分享
0
联系我们:info@booksci.cn Book学术提供免费学术资源搜索服务,方便国内外学者检索中英文文献。致力于提供最便捷和优质的服务体验。 Copyright © 2023 布克学术 All rights reserved.
京ICP备2023020795号-1
ghs 京公网安备 11010802042870号
Book学术文献互助
Book学术文献互助群
群 号:604180095
Book学术官方微信