How do spherical bacteria regulate cell division?

IF 4.3 3区 生物学 Q2 BIOCHEMISTRY & MOLECULAR BIOLOGY
Félix Ramos-León, Kumaran S Ramamurthi
{"title":"How do spherical bacteria regulate cell division?","authors":"Félix Ramos-León, Kumaran S Ramamurthi","doi":"10.1042/BST20240956","DOIUrl":null,"url":null,"abstract":"<p><p>Many bacteria divide by binary fission, producing two identical daughter cells, which requires proper placement of the division machinery at mid-cell. Spherical bacteria (cocci) face unique challenges due to their lack of natural polarity. In this review, we compile current knowledge on how cocci regulate cell division, how they select the proper division plane, and ensure accurate Z-ring positioning at mid-cell. While Streptococcus pneumoniae and Staphylococcus aureus are the most well-studied models for cell division in cocci, we also cover other less-characterized cocci across different bacterial groups and discuss the conservation of known Z-ring positioning mechanisms in these understudied bacteria.</p>","PeriodicalId":8841,"journal":{"name":"Biochemical Society transactions","volume":"53 2","pages":""},"PeriodicalIF":4.3000,"publicationDate":"2025-04-17","publicationTypes":"Journal Article","fieldsOfStudy":null,"isOpenAccess":false,"openAccessPdf":"https://www.ncbi.nlm.nih.gov/pmc/articles/PMC12203958/pdf/","citationCount":"0","resultStr":null,"platform":"Semanticscholar","paperid":null,"PeriodicalName":"Biochemical Society transactions","FirstCategoryId":"99","ListUrlMain":"https://doi.org/10.1042/BST20240956","RegionNum":3,"RegionCategory":"生物学","ArticlePicture":[],"TitleCN":null,"AbstractTextCN":null,"PMCID":null,"EPubDate":"","PubModel":"","JCR":"Q2","JCRName":"BIOCHEMISTRY & MOLECULAR BIOLOGY","Score":null,"Total":0}
引用次数: 0

Abstract

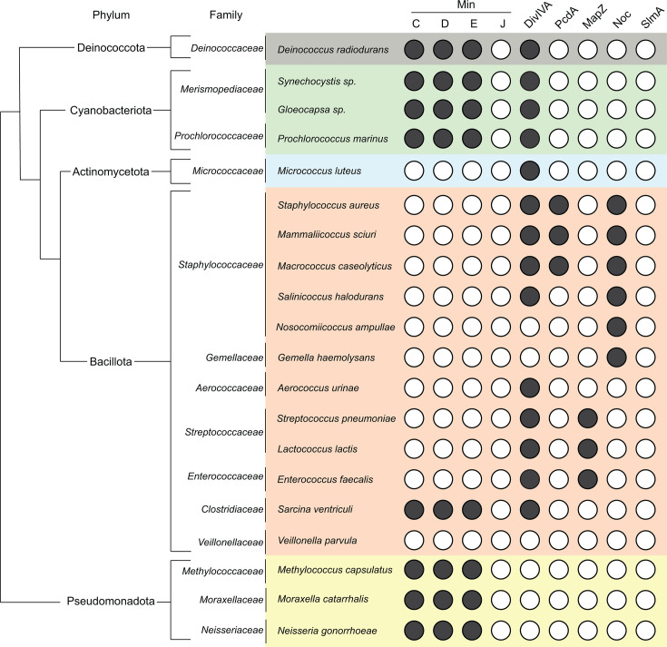
Many bacteria divide by binary fission, producing two identical daughter cells, which requires proper placement of the division machinery at mid-cell. Spherical bacteria (cocci) face unique challenges due to their lack of natural polarity. In this review, we compile current knowledge on how cocci regulate cell division, how they select the proper division plane, and ensure accurate Z-ring positioning at mid-cell. While Streptococcus pneumoniae and Staphylococcus aureus are the most well-studied models for cell division in cocci, we also cover other less-characterized cocci across different bacterial groups and discuss the conservation of known Z-ring positioning mechanisms in these understudied bacteria.

Abstract Image

Abstract Image

Abstract Image

球形细菌如何调节细胞分裂?
许多细菌通过二元裂变分裂,产生两个相同的子细胞,这需要在细胞中间适当放置分裂机制。球形细菌(球菌)由于缺乏自然极性而面临着独特的挑战。在这篇综述中,我们收集了目前关于球菌如何调节细胞分裂,它们如何选择合适的分裂平面,以及如何确保在细胞中间精确定位z环的知识。虽然肺炎链球菌和金黄色葡萄球菌是研究最充分的球菌细胞分裂模型,但我们也涵盖了不同细菌群中其他特征较少的球菌,并讨论了这些研究不足的细菌中已知z环定位机制的保守性。
本文章由计算机程序翻译,如有差异,请以英文原文为准。
求助全文
约1分钟内获得全文 求助全文
来源期刊
Biochemical Society transactions
Biochemical Society transactions 生物-生化与分子生物学
CiteScore
7.80
自引率
0.00%
发文量
351
审稿时长
3-6 weeks
期刊介绍: Biochemical Society Transactions is the reviews journal of the Biochemical Society. Publishing concise reviews written by experts in the field, providing a timely snapshot of the latest developments across all areas of the molecular and cellular biosciences. Elevating our authors’ ideas and expertise, each review includes a perspectives section where authors offer comment on the latest advances, a glimpse of future challenges and highlighting the importance of associated research areas in far broader contexts.
×
引用
GB/T 7714-2015
复制
MLA
复制
APA
复制
导出至
BibTeX EndNote RefMan NoteFirst NoteExpress
×
提示
您的信息不完整,为了账户安全,请先补充。
现在去补充
×
提示
您因"违规操作"
具体请查看互助需知
我知道了
×
提示
确定
请完成安全验证×
copy
已复制链接
快去分享给好友吧!
我知道了
右上角分享
点击右上角分享
0
联系我们:info@booksci.cn Book学术提供免费学术资源搜索服务,方便国内外学者检索中英文文献。致力于提供最便捷和优质的服务体验。 Copyright © 2023 布克学术 All rights reserved.
京ICP备2023020795号-1
ghs 京公网安备 11010802042870号
Book学术文献互助
Book学术文献互助群
群 号:604180095
Book学术官方微信