Fludarabine attenuates inflammation and dysregulated autophagy in alveolar macrophages via inhibition of STAT1/IRF1 pathway.

IF 2.9 Q3 MEDICINE, RESEARCH & EXPERIMENTAL
Jooyeon Lee, Jeong-Ran Park, Hanbyeol Lee, Seok-Ho Hong, Woo Jin Kim, Oliver Eickelberg, Sung-Min Park, Semin Ryu, Sung Joon Cho, Seung-Jin Kim, Se-Ran Yang
{"title":"Fludarabine attenuates inflammation and dysregulated autophagy in alveolar macrophages via inhibition of STAT1/IRF1 pathway.","authors":"Jooyeon Lee, Jeong-Ran Park, Hanbyeol Lee, Seok-Ho Hong, Woo Jin Kim, Oliver Eickelberg, Sung-Min Park, Semin Ryu, Sung Joon Cho, Seung-Jin Kim, Se-Ran Yang","doi":"10.1186/s42826-025-00245-7","DOIUrl":null,"url":null,"abstract":"<p><strong>Background: </strong>Acute lung injury (ALI), including its most severe form, acute respiratory distress syndrome (ARDS), is a common cause of acute hypoxemic respiratory failure. Although its clinical characteristics have been well characterized, the relevant mechanism remains unclear. An imbalance in autophagy leads to alveolar remodeling and triggers the pathogenesis of ARDS. In this study, we assessed the therapeutic efficacy of the STAT1 inhibitor fludarabine (Fluda) in ALI. C57BL6 mice were exposed to lipopolysaccharide (LPS), and their lung tissues were analyzed via next-generation transcriptome sequencing.</p><p><strong>Results: </strong>Western blotting revealed that interferon regulatory factor 1 (IRF1) was highly expressed and STAT1 was phosphorylated following LPS exposure. Fluda significantly decreased the protein expression of STAT1/IRF1 and inhibited the alveolar infiltration of neutrophils and macrophages. Nitric oxide (NO), inducible nitric oxide synthase, tumor necrosis factor-α (TNF-α), interferon-γ, and interleukin-6 (IL-6) release was decreased in the lungs of mice and RAW264.7 macrophages following Fluda treatment. In LPS-induced GFP-LC3 transgenic mice treated with Fluda, the counts of LC3-expressing neutrophils and macrophages in bronchoalveolar (BAL) fluid were significantly decreased. Furthermore, Fluda decreased LC3 and p62 protein expression, thereby inhibiting the release of NO, IL-6, and TNF-α in BAL. In RAW264.7 cells, the inhibition of STAT1/IRF1 by Fluda decreased LPS-induced ERK and NF-κB p65 phosphorylation.</p><p><strong>Conclusions: </strong>The inhibition of STAT1/IRF1 by Fluda plays a pivotal role in modulating dysregulated autophagy by suppressing the MAPK and NF-κB p65 pathways in ALI.</p>","PeriodicalId":17993,"journal":{"name":"Laboratory Animal Research","volume":"41 1","pages":"12"},"PeriodicalIF":2.9000,"publicationDate":"2025-05-07","publicationTypes":"Journal Article","fieldsOfStudy":null,"isOpenAccess":false,"openAccessPdf":"https://www.ncbi.nlm.nih.gov/pmc/articles/PMC12057031/pdf/","citationCount":"0","resultStr":null,"platform":"Semanticscholar","paperid":null,"PeriodicalName":"Laboratory Animal Research","FirstCategoryId":"1085","ListUrlMain":"https://doi.org/10.1186/s42826-025-00245-7","RegionNum":0,"RegionCategory":null,"ArticlePicture":[],"TitleCN":null,"AbstractTextCN":null,"PMCID":null,"EPubDate":"","PubModel":"","JCR":"Q3","JCRName":"MEDICINE, RESEARCH & EXPERIMENTAL","Score":null,"Total":0}
引用次数: 0

Abstract

Background: Acute lung injury (ALI), including its most severe form, acute respiratory distress syndrome (ARDS), is a common cause of acute hypoxemic respiratory failure. Although its clinical characteristics have been well characterized, the relevant mechanism remains unclear. An imbalance in autophagy leads to alveolar remodeling and triggers the pathogenesis of ARDS. In this study, we assessed the therapeutic efficacy of the STAT1 inhibitor fludarabine (Fluda) in ALI. C57BL6 mice were exposed to lipopolysaccharide (LPS), and their lung tissues were analyzed via next-generation transcriptome sequencing.

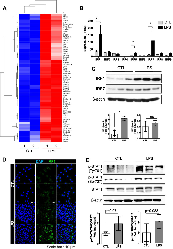
Results: Western blotting revealed that interferon regulatory factor 1 (IRF1) was highly expressed and STAT1 was phosphorylated following LPS exposure. Fluda significantly decreased the protein expression of STAT1/IRF1 and inhibited the alveolar infiltration of neutrophils and macrophages. Nitric oxide (NO), inducible nitric oxide synthase, tumor necrosis factor-α (TNF-α), interferon-γ, and interleukin-6 (IL-6) release was decreased in the lungs of mice and RAW264.7 macrophages following Fluda treatment. In LPS-induced GFP-LC3 transgenic mice treated with Fluda, the counts of LC3-expressing neutrophils and macrophages in bronchoalveolar (BAL) fluid were significantly decreased. Furthermore, Fluda decreased LC3 and p62 protein expression, thereby inhibiting the release of NO, IL-6, and TNF-α in BAL. In RAW264.7 cells, the inhibition of STAT1/IRF1 by Fluda decreased LPS-induced ERK and NF-κB p65 phosphorylation.

Conclusions: The inhibition of STAT1/IRF1 by Fluda plays a pivotal role in modulating dysregulated autophagy by suppressing the MAPK and NF-κB p65 pathways in ALI.

Abstract Image

Abstract Image

Abstract Image

氟达拉滨通过抑制STAT1/IRF1通路减轻肺泡巨噬细胞的炎症和失调的自噬。
背景:急性肺损伤(ALI),包括其最严重的形式急性呼吸窘迫综合征(ARDS),是急性低氧性呼吸衰竭的常见原因。虽然其临床特征已被很好地描述,但相关机制尚不清楚。自噬失衡导致肺泡重塑,引发ARDS发病机制。在这项研究中,我们评估了STAT1抑制剂氟达拉滨(fluuda)在ALI中的治疗效果。将C57BL6小鼠暴露于脂多糖(LPS)中,通过下一代转录组测序分析其肺组织。结果:Western blotting结果显示,LPS暴露后,干扰素调节因子1 (IRF1)高表达,STAT1磷酸化。氟达可显著降低STAT1/IRF1蛋白表达,抑制嗜中性粒细胞和巨噬细胞肺泡浸润。氟达治疗后,小鼠肺和RAW264.7巨噬细胞中一氧化氮(NO)、诱导型一氧化氮合酶、肿瘤坏死因子-α (TNF-α)、干扰素-γ和白细胞介素-6 (IL-6)释放减少。用fluuda处理lps诱导的GFP-LC3转基因小鼠,支气管肺泡(BAL)液中表达lc3的中性粒细胞和巨噬细胞计数显著降低。此外,氟达降低LC3和p62蛋白的表达,从而抑制BAL中NO、IL-6和TNF-α的释放。在RAW264.7细胞中,fluuda抑制STAT1/IRF1降低了lps诱导的ERK和NF-κB p65磷酸化。结论:Fluda对STAT1/IRF1的抑制作用通过抑制ALI中MAPK和NF-κB p65通路在调节失调的自噬中起关键作用。
本文章由计算机程序翻译,如有差异,请以英文原文为准。
求助全文
约1分钟内获得全文 求助全文
来源期刊
CiteScore
4.40
自引率
0.00%
发文量
32
审稿时长
8 weeks
×
引用
GB/T 7714-2015
复制
MLA
复制
APA
复制
导出至
BibTeX EndNote RefMan NoteFirst NoteExpress
×
提示
您的信息不完整,为了账户安全,请先补充。
现在去补充
×
提示
您因"违规操作"
具体请查看互助需知
我知道了
×
提示
确定
请完成安全验证×
copy
已复制链接
快去分享给好友吧!
我知道了
右上角分享
点击右上角分享
0
联系我们:info@booksci.cn Book学术提供免费学术资源搜索服务,方便国内外学者检索中英文文献。致力于提供最便捷和优质的服务体验。 Copyright © 2023 布克学术 All rights reserved.
京ICP备2023020795号-1
ghs 京公网安备 11010802042870号
Book学术文献互助
Book学术文献互助群
群 号:604180095
Book学术官方微信