Prognostic nutrition index reveals LAG3 in cytotoxic CD8+ T cells and MHC class II in gastric cancer cells.

IF 5.1 2区 医学 Q2 IMMUNOLOGY
Chikanori Tsutsumi, Kenoki Ohuchida, Masaki Imamura, Bryan Tan, Yuki Shimada, Kiwa Son, Takaaki Kosai, Naoki Katayama, Yuki Mochida, Sayuri Hayashida, Chika Iwamoto, Nobuhiro Torata, Kohei Horioka, Koji Shindo, Yusuke Mizuuchi, Naoki Ikenaga, Kohei Nakata, Yoshinao Oda, Masafumi Nakamura
{"title":"Prognostic nutrition index reveals LAG3 in cytotoxic CD8+ T cells and MHC class II in gastric cancer cells.","authors":"Chikanori Tsutsumi, Kenoki Ohuchida, Masaki Imamura, Bryan Tan, Yuki Shimada, Kiwa Son, Takaaki Kosai, Naoki Katayama, Yuki Mochida, Sayuri Hayashida, Chika Iwamoto, Nobuhiro Torata, Kohei Horioka, Koji Shindo, Yusuke Mizuuchi, Naoki Ikenaga, Kohei Nakata, Yoshinao Oda, Masafumi Nakamura","doi":"10.1007/s00262-025-04037-9","DOIUrl":null,"url":null,"abstract":"<p><strong>Background: </strong>The prognostic nutrition index (PNI) has recently been highlighted as a predictor of immune checkpoint (IC) inhibitor efficacy in gastric cancer (GC). Although LAG3, an IC molecule, has gained considerable attention, its association with PNI remains unexplored.</p><p><strong>Materials and methods: </strong>We retrospectively analyzed clinical data from 796 GC patients who underwent radical gastrectomy to identify which previously reported nutritional index had the greatest impact on prognosis. Single-cell RNA sequencing was performed on 38 GC tissues, and multiplex immunofluorescence staining was conducted on 59 GC tissues to evaluate the relationship between nutritional indices and IC molecule expression in cytotoxic CD8-positive T cells.</p><p><strong>Results: </strong>A low preoperative PNI was identified as the strongest predictor of poor prognosis among the nutritional indices in GC patients. The expression of not only PDCD1 (encoding PD1) but also LAG3 in cytotoxic CD8-positive T cells was significantly higher in GC with low PNI compared to those with high PNI. Among cytotoxic CD8-positive T cells, the proportion of LAG3-positive cells was greater than that of PDCD1-positive cells, particularly in GC with low PNI, and most LAG3-positive cells did not co-express PDCD1. Additionally, the expression of MHC class II, a ligand for LAG3, was higher in GC cells with high levels of epithelial-mesenchymal transition-related molecules in GC with low PNI compared to those with high PNI.</p><p><strong>Conclusions: </strong>PNI can reflect LAG3 expression in cytotoxic CD8-positive T cells and MHC class II expression in GC cells.</p>","PeriodicalId":9595,"journal":{"name":"Cancer Immunology, Immunotherapy","volume":"74 6","pages":"176"},"PeriodicalIF":5.1000,"publicationDate":"2025-04-19","publicationTypes":"Journal Article","fieldsOfStudy":null,"isOpenAccess":false,"openAccessPdf":"https://www.ncbi.nlm.nih.gov/pmc/articles/PMC12009253/pdf/","citationCount":"0","resultStr":null,"platform":"Semanticscholar","paperid":null,"PeriodicalName":"Cancer Immunology, Immunotherapy","FirstCategoryId":"3","ListUrlMain":"https://doi.org/10.1007/s00262-025-04037-9","RegionNum":2,"RegionCategory":"医学","ArticlePicture":[],"TitleCN":null,"AbstractTextCN":null,"PMCID":null,"EPubDate":"","PubModel":"","JCR":"Q2","JCRName":"IMMUNOLOGY","Score":null,"Total":0}
引用次数: 0

Abstract

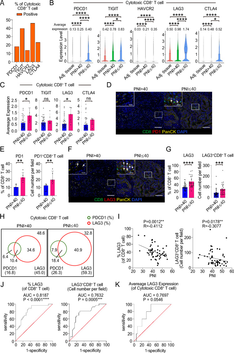
Background: The prognostic nutrition index (PNI) has recently been highlighted as a predictor of immune checkpoint (IC) inhibitor efficacy in gastric cancer (GC). Although LAG3, an IC molecule, has gained considerable attention, its association with PNI remains unexplored.

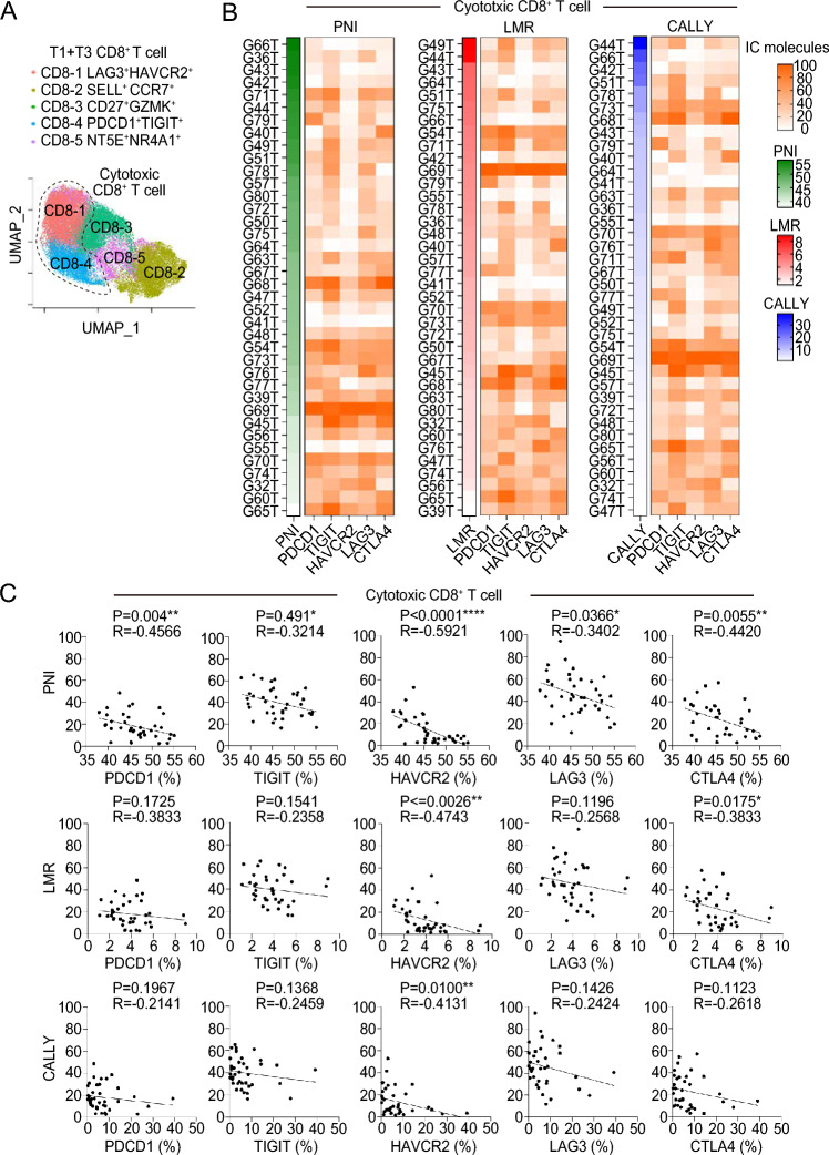
Materials and methods: We retrospectively analyzed clinical data from 796 GC patients who underwent radical gastrectomy to identify which previously reported nutritional index had the greatest impact on prognosis. Single-cell RNA sequencing was performed on 38 GC tissues, and multiplex immunofluorescence staining was conducted on 59 GC tissues to evaluate the relationship between nutritional indices and IC molecule expression in cytotoxic CD8-positive T cells.

Results: A low preoperative PNI was identified as the strongest predictor of poor prognosis among the nutritional indices in GC patients. The expression of not only PDCD1 (encoding PD1) but also LAG3 in cytotoxic CD8-positive T cells was significantly higher in GC with low PNI compared to those with high PNI. Among cytotoxic CD8-positive T cells, the proportion of LAG3-positive cells was greater than that of PDCD1-positive cells, particularly in GC with low PNI, and most LAG3-positive cells did not co-express PDCD1. Additionally, the expression of MHC class II, a ligand for LAG3, was higher in GC cells with high levels of epithelial-mesenchymal transition-related molecules in GC with low PNI compared to those with high PNI.

Conclusions: PNI can reflect LAG3 expression in cytotoxic CD8-positive T cells and MHC class II expression in GC cells.

Abstract Image

Abstract Image

Abstract Image

预后营养指数显示细胞毒性CD8+ T细胞中存在LAG3,胃癌细胞中存在MHC II类。
背景:预后营养指数(PNI)最近被强调为免疫检查点(IC)抑制剂在胃癌(GC)中的疗效的预测因子。虽然LAG3是一种IC分子,已经获得了相当多的关注,但它与PNI的关系仍未被探索。材料和方法:我们回顾性分析了796例胃癌根治术患者的临床资料,以确定先前报道的营养指数对预后的影响最大。对38个GC组织进行单细胞RNA测序,对59个GC组织进行多重免疫荧光染色,评价细胞毒性cd8阳性T细胞中营养指标与IC分子表达的关系。结果:术前低PNI被认为是GC患者营养指标中预后不良的最强预测因子。在低PNI的GC中,细胞毒性cd8阳性T细胞中不仅PDCD1(编码PD1)的表达,而且LAG3的表达也明显高于高PNI的GC。在细胞毒性cd8阳性T细胞中,lag3阳性细胞的比例大于PDCD1阳性细胞,特别是在PNI低的GC中,大多数lag3阳性细胞不共表达PDCD1。此外,与高PNI的GC细胞相比,低PNI的GC细胞具有高水平的上皮-间充质转化相关分子,MHC II类(LAG3的配体)在GC细胞中的表达更高。结论:PNI可反映细胞毒性cd8阳性T细胞中LAG3的表达和GC细胞中MHCⅱ类的表达。
本文章由计算机程序翻译,如有差异,请以英文原文为准。
求助全文
约1分钟内获得全文 求助全文
来源期刊
CiteScore
10.50
自引率
1.70%
发文量
207
审稿时长
1 months
期刊介绍: Cancer Immunology, Immunotherapy has the basic aim of keeping readers informed of the latest research results in the fields of oncology and immunology. As knowledge expands, the scope of the journal has broadened to include more of the progress being made in the areas of biology concerned with biological response modifiers. This helps keep readers up to date on the latest advances in our understanding of tumor-host interactions. The journal publishes short editorials including "position papers," general reviews, original articles, and short communications, providing a forum for the most current experimental and clinical advances in tumor immunology.
×
引用
GB/T 7714-2015
复制
MLA
复制
APA
复制
导出至
BibTeX EndNote RefMan NoteFirst NoteExpress
×
提示
您的信息不完整,为了账户安全,请先补充。
现在去补充
×
提示
您因"违规操作"
具体请查看互助需知
我知道了
×
提示
确定
请完成安全验证×
copy
已复制链接
快去分享给好友吧!
我知道了
右上角分享
点击右上角分享
0
联系我们:info@booksci.cn Book学术提供免费学术资源搜索服务,方便国内外学者检索中英文文献。致力于提供最便捷和优质的服务体验。 Copyright © 2023 布克学术 All rights reserved.
京ICP备2023020795号-1
ghs 京公网安备 11010802042870号
Book学术文献互助
Book学术文献互助群
群 号:604180095
Book学术官方微信