Exosomal miR-122-5p for regulation of secretory functions of fibroblasts and promotion of breast cancer metastasis by targeting MKP-2: an experimental study.

IF 4.6 4区 医学 Q2 ONCOLOGY
Cancer Biology & Therapy Pub Date : 2025-12-01 Epub Date: 2025-05-04 DOI:10.1080/15384047.2025.2500104
Yun Lv, Yue Li, Jie Zhou, Xin Liu, Dandan Wang, Dongmei Wang, Dandan Tong, Shuhuai Wang, Hanxiang An, Xinmei Kang
{"title":"Exosomal miR-122-5p for regulation of secretory functions of fibroblasts and promotion of breast cancer metastasis by targeting MKP-2: an experimental study.","authors":"Yun Lv, Yue Li, Jie Zhou, Xin Liu, Dandan Wang, Dongmei Wang, Dandan Tong, Shuhuai Wang, Hanxiang An, Xinmei Kang","doi":"10.1080/15384047.2025.2500104","DOIUrl":null,"url":null,"abstract":"<p><p>Tumor metastasis is a major obstacle for the effective treatment of breast cancer. Some studies showed that exosomes could promote tumor distant metastasis by establishing pre-metastasis niches (PMN). MicroRNAs (miRNAs) in exosomes play a critical role in tumor development and invasion. We aimed to investigate the effects of exosomal miRNAs derived from breast cancer cells on metastasis. MiRNA sequencing and RT-PCR approach were used to screen potential exosomal miRNAs. We compared the levels of serum exosomal miRNAs from breast cancer patients and those from MCF10A/MCF7/MDA-MB-231 cells. We found that differential exosomal miRNAs screened from patients with metastasis have higher expression levels in exosomes secreted by MDA-MB-231 cells. Using miRNA mimics or inhibitors, exosomal miR-122-5p was found to enhance the secretion levels of chemokine MCP-1 and SDF-1 from WI-38 lung fibroblast cells. In vitro luciferase assay and western blot confirmed the targeting of 3'-untranslated region of MKP-2 and suppression of MKP-2 expression by miR-122-5p in WI-38 cells. Treatment of xenograft mice with exosomal miR-122-5p increased the levels of MCP-1 and SDF-1 in serum, and promoted lung metastasis of breast cancer. In conclusion, we identified exosomal miR-122-5p from breast cancer cells that could promote the chemokine secretion of lung fibroblasts, which might facilitate the chemotaxis and colonization of breast cancer cells in lung tissue.</p>","PeriodicalId":9536,"journal":{"name":"Cancer Biology & Therapy","volume":"26 1","pages":"2500104"},"PeriodicalIF":4.6000,"publicationDate":"2025-12-01","publicationTypes":"Journal Article","fieldsOfStudy":null,"isOpenAccess":false,"openAccessPdf":"https://www.ncbi.nlm.nih.gov/pmc/articles/PMC12051585/pdf/","citationCount":"0","resultStr":null,"platform":"Semanticscholar","paperid":null,"PeriodicalName":"Cancer Biology & Therapy","FirstCategoryId":"3","ListUrlMain":"https://doi.org/10.1080/15384047.2025.2500104","RegionNum":4,"RegionCategory":"医学","ArticlePicture":[],"TitleCN":null,"AbstractTextCN":null,"PMCID":null,"EPubDate":"2025/5/4 0:00:00","PubModel":"Epub","JCR":"Q2","JCRName":"ONCOLOGY","Score":null,"Total":0}
引用次数: 0

Abstract

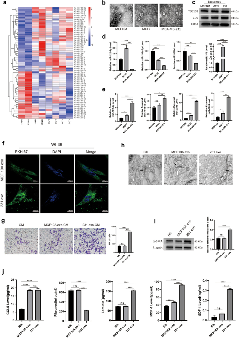
Tumor metastasis is a major obstacle for the effective treatment of breast cancer. Some studies showed that exosomes could promote tumor distant metastasis by establishing pre-metastasis niches (PMN). MicroRNAs (miRNAs) in exosomes play a critical role in tumor development and invasion. We aimed to investigate the effects of exosomal miRNAs derived from breast cancer cells on metastasis. MiRNA sequencing and RT-PCR approach were used to screen potential exosomal miRNAs. We compared the levels of serum exosomal miRNAs from breast cancer patients and those from MCF10A/MCF7/MDA-MB-231 cells. We found that differential exosomal miRNAs screened from patients with metastasis have higher expression levels in exosomes secreted by MDA-MB-231 cells. Using miRNA mimics or inhibitors, exosomal miR-122-5p was found to enhance the secretion levels of chemokine MCP-1 and SDF-1 from WI-38 lung fibroblast cells. In vitro luciferase assay and western blot confirmed the targeting of 3'-untranslated region of MKP-2 and suppression of MKP-2 expression by miR-122-5p in WI-38 cells. Treatment of xenograft mice with exosomal miR-122-5p increased the levels of MCP-1 and SDF-1 in serum, and promoted lung metastasis of breast cancer. In conclusion, we identified exosomal miR-122-5p from breast cancer cells that could promote the chemokine secretion of lung fibroblasts, which might facilitate the chemotaxis and colonization of breast cancer cells in lung tissue.

Abstract Image

Abstract Image

Abstract Image

外泌体miR-122-5p通过靶向MKP-2调控成纤维细胞分泌功能并促进乳腺癌转移的实验研究
肿瘤转移是影响乳腺癌有效治疗的主要障碍。一些研究表明外泌体通过建立转移前生态位(PMN)促进肿瘤远端转移。外泌体中的MicroRNAs (miRNAs)在肿瘤的发展和侵袭中起着至关重要的作用。我们的目的是研究来自乳腺癌细胞的外泌体mirna对转移的影响。采用MiRNA测序和RT-PCR方法筛选潜在的外泌体MiRNA。我们比较了乳腺癌患者和MCF10A/MCF7/MDA-MB-231细胞的血清外泌体mirna水平。我们发现从转移患者中筛选的差异外泌体mirna在MDA-MB-231细胞分泌的外泌体中表达水平较高。使用miRNA模拟物或抑制剂,外泌体miR-122-5p被发现可以提高WI-38肺成纤维细胞趋化因子MCP-1和SDF-1的分泌水平。体外荧光素酶测定和western blot证实了miR-122-5p在WI-38细胞中靶向MKP-2的3'-非翻译区并抑制MKP-2的表达。用外泌体miR-122-5p处理异种移植小鼠可提高血清MCP-1和SDF-1水平,促进乳腺癌肺转移。总之,我们从乳腺癌细胞中发现外泌体miR-122-5p可以促进肺成纤维细胞的趋化因子分泌,这可能促进乳腺癌细胞在肺组织中的趋化和定植。
本文章由计算机程序翻译,如有差异,请以英文原文为准。
求助全文
约1分钟内获得全文 求助全文
来源期刊
Cancer Biology & Therapy
Cancer Biology & Therapy 医学-肿瘤学
CiteScore
7.00
自引率
0.00%
发文量
60
审稿时长
2.3 months
期刊介绍: Cancer, the second leading cause of death, is a heterogenous group of over 100 diseases. Cancer is characterized by disordered and deregulated cellular and stromal proliferation accompanied by reduced cell death with the ability to survive under stresses of nutrient and growth factor deprivation, hypoxia, and loss of cell-to-cell contacts. At the molecular level, cancer is a genetic disease that develops due to the accumulation of mutations over time in somatic cells. The phenotype includes genomic instability and chromosomal aneuploidy that allows for acceleration of genetic change. Malignant transformation and tumor progression of any cell requires immortalization, loss of checkpoint control, deregulation of growth, and survival. A tremendous amount has been learned about the numerous cellular and molecular genetic changes and the host-tumor interactions that accompany tumor development and progression. It is the goal of the field of Molecular Oncology to use this knowledge to understand cancer pathogenesis and drug action, as well as to develop more effective diagnostic and therapeutic strategies for cancer. This includes preventative strategies as well as approaches to treat metastases. With the availability of the human genome sequence and genomic and proteomic approaches, a wealth of tools and resources are generating even more information. The challenge will be to make biological sense out of the information, to develop appropriate models and hypotheses and to translate information for the clinicians and the benefit of their patients. Cancer Biology & Therapy aims to publish original research on the molecular basis of cancer, including articles with translational relevance to diagnosis or therapy. We will include timely reviews covering the broad scope of the journal. The journal will also publish op-ed pieces and meeting reports of interest. The goal is to foster communication and rapid exchange of information through timely publication of important results using traditional as well as electronic formats. The journal and the outstanding Editorial Board will strive to maintain the highest standards for excellence in all activities to generate a valuable resource.
×
引用
GB/T 7714-2015
复制
MLA
复制
APA
复制
导出至
BibTeX EndNote RefMan NoteFirst NoteExpress
×
提示
您的信息不完整,为了账户安全,请先补充。
现在去补充
×
提示
您因"违规操作"
具体请查看互助需知
我知道了
×
提示
确定
请完成安全验证×
copy
已复制链接
快去分享给好友吧!
我知道了
右上角分享
点击右上角分享
0
联系我们:info@booksci.cn Book学术提供免费学术资源搜索服务,方便国内外学者检索中英文文献。致力于提供最便捷和优质的服务体验。 Copyright © 2023 布克学术 All rights reserved.
京ICP备2023020795号-1
ghs 京公网安备 11010802042870号
Book学术文献互助
Book学术文献互助群
群 号:604180095
Book学术官方微信