Optimizing mesenchymal stem cell therapy: from isolation to GMP-compliant expansion for clinical application.

IF 2.7 3区 生物学 Q4 CELL BIOLOGY
Michael E Williams, Federica Banche Niclot, Sara Rota, Jaesang Lim, Janaina Machado, Ricardo de Azevedo, Katia Castillo, Samuel Adebiyi, Ranga Sreenivasan, Daniel Kota, Patrick C Mcculloch, Francesca Taraballi
{"title":"Optimizing mesenchymal stem cell therapy: from isolation to GMP-compliant expansion for clinical application.","authors":"Michael E Williams, Federica Banche Niclot, Sara Rota, Jaesang Lim, Janaina Machado, Ricardo de Azevedo, Katia Castillo, Samuel Adebiyi, Ranga Sreenivasan, Daniel Kota, Patrick C Mcculloch, Francesca Taraballi","doi":"10.1186/s12860-025-00539-7","DOIUrl":null,"url":null,"abstract":"<p><strong>Background: </strong>Mesenchymal stem cells (MSCs) are promising for cell-based therapies targeting a wide range of diseases. However, challenges in translating MSC-based therapies to clinical applications necessitate standardized protocols following Good Manufacturing Practices (GMP) guidelines. This study aimed at developing GMP-complained protocols for FPMSCs isolation and manipulation, necessary for translational research, by (1) optimize culture of MSCs derived from an infrapatellar fat pad (FPMSC) condition through animal-free media comparison and (2) establish feasibility of MSC isolation, manufacturing and storage under GMP-compliance (GMP-FPMSC).</p><p><strong>Methods: </strong>FPMSCs from three different patients were isolated following established protocols and the efficacy of two animal component-free media formulations in the culturing media were evaluated. The impact of different media formulations on cell proliferation, purity, and potency of MSCs was evaluated through doubling time, colony forming unit assay, and percentage of MSCs, respectively. Furthermore, the isolation and expansion of GMP-FPMSCs from four additional donors were optimized and characterized at each stage according to GMP requirements. Viability and sterility were checked using Trypan Blue and Bact/Alert, respectively, while purity and identity were confirmed using Endotoxin, Mycoplasma assays, and Flow Cytometry. The study also included stability assessments post-thaw and viability assessment to determine the shelf-life of the final GMP-FPMSC product. Statistical analyses were conducted using one-way ANOVA with Tukey's Multiple Comparisons.</p><p><strong>Results: </strong>The study demonstrated that FPMSCs exhibited enhanced proliferation rates when cultured in MSC-Brew GMP Medium compared to standard MSC media. Cells cultured in this media showed lower doubling times across passages, indicating increased proliferation. Additionally, higher colony formation in FPMSCs cultured in MSC-Brew GMP Medium were observed, supporting enhanced potency. Data from our GMP validation, including cells from 4 different donors, showed post-thaw GMP-FPMSC maintained stem cell marker expression and all the specifications required for product release, including > 95% viability (> 70% is required) and sterility, even after extended storage (up to 180 days), demonstrating the reproducibility and potential of GMP-FPMSCs for clinical use as well as the robustness of the isolation and storage protocols.</p><p><strong>Conclusions: </strong>The study underscores the feasibility of FPMSCs for clinical uses under GMP conditions and emphasizes the importance of optimized culture protocols to improve cell proliferation and potency in MSC-based therapies.</p>","PeriodicalId":9099,"journal":{"name":"BMC Molecular and Cell Biology","volume":"26 1","pages":"15"},"PeriodicalIF":2.7000,"publicationDate":"2025-05-06","publicationTypes":"Journal Article","fieldsOfStudy":null,"isOpenAccess":false,"openAccessPdf":"https://www.ncbi.nlm.nih.gov/pmc/articles/PMC12054297/pdf/","citationCount":"0","resultStr":null,"platform":"Semanticscholar","paperid":null,"PeriodicalName":"BMC Molecular and Cell Biology","FirstCategoryId":"3","ListUrlMain":"https://doi.org/10.1186/s12860-025-00539-7","RegionNum":3,"RegionCategory":"生物学","ArticlePicture":[],"TitleCN":null,"AbstractTextCN":null,"PMCID":null,"EPubDate":"","PubModel":"","JCR":"Q4","JCRName":"CELL BIOLOGY","Score":null,"Total":0}
引用次数: 0

Abstract

Background: Mesenchymal stem cells (MSCs) are promising for cell-based therapies targeting a wide range of diseases. However, challenges in translating MSC-based therapies to clinical applications necessitate standardized protocols following Good Manufacturing Practices (GMP) guidelines. This study aimed at developing GMP-complained protocols for FPMSCs isolation and manipulation, necessary for translational research, by (1) optimize culture of MSCs derived from an infrapatellar fat pad (FPMSC) condition through animal-free media comparison and (2) establish feasibility of MSC isolation, manufacturing and storage under GMP-compliance (GMP-FPMSC).

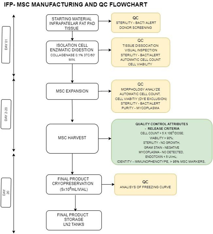
Methods: FPMSCs from three different patients were isolated following established protocols and the efficacy of two animal component-free media formulations in the culturing media were evaluated. The impact of different media formulations on cell proliferation, purity, and potency of MSCs was evaluated through doubling time, colony forming unit assay, and percentage of MSCs, respectively. Furthermore, the isolation and expansion of GMP-FPMSCs from four additional donors were optimized and characterized at each stage according to GMP requirements. Viability and sterility were checked using Trypan Blue and Bact/Alert, respectively, while purity and identity were confirmed using Endotoxin, Mycoplasma assays, and Flow Cytometry. The study also included stability assessments post-thaw and viability assessment to determine the shelf-life of the final GMP-FPMSC product. Statistical analyses were conducted using one-way ANOVA with Tukey's Multiple Comparisons.

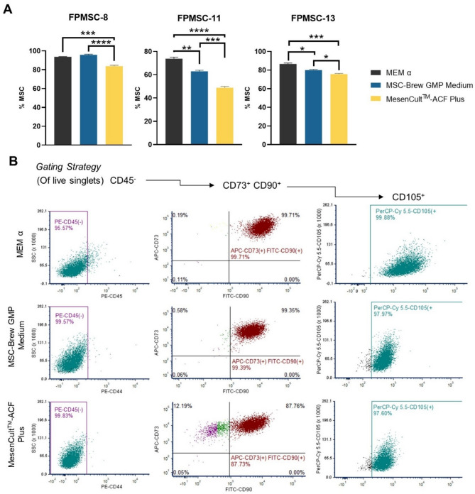
Results: The study demonstrated that FPMSCs exhibited enhanced proliferation rates when cultured in MSC-Brew GMP Medium compared to standard MSC media. Cells cultured in this media showed lower doubling times across passages, indicating increased proliferation. Additionally, higher colony formation in FPMSCs cultured in MSC-Brew GMP Medium were observed, supporting enhanced potency. Data from our GMP validation, including cells from 4 different donors, showed post-thaw GMP-FPMSC maintained stem cell marker expression and all the specifications required for product release, including > 95% viability (> 70% is required) and sterility, even after extended storage (up to 180 days), demonstrating the reproducibility and potential of GMP-FPMSCs for clinical use as well as the robustness of the isolation and storage protocols.

Conclusions: The study underscores the feasibility of FPMSCs for clinical uses under GMP conditions and emphasizes the importance of optimized culture protocols to improve cell proliferation and potency in MSC-based therapies.

Abstract Image

Abstract Image

Abstract Image

优化间充质干细胞治疗:从分离到符合gmp的临床应用扩展。
背景:间充质干细胞(MSCs)在基于细胞的治疗中具有广泛的应用前景。然而,将基于msc的疗法转化为临床应用的挑战需要遵循良好生产规范(GMP)指南的标准化协议。本研究旨在通过(1)通过无动物培养基比较优化髌下脂肪垫(FPMSC)条件下的MSCs培养;(2)建立符合gmp (GMP-FPMSC)条件下分离、制造和储存MSC的可行性,制定转化研究所需的FPMSCs分离和操作的gmp投诉方案。方法:按照既定方案分离3例不同患者的FPMSCs,并评估两种无动物成分培养基配方在培养基中的效果。分别通过倍增时间、菌落形成单位测定和MSCs百分比来评估不同培养基配方对细胞增殖、MSCs纯度和效力的影响。此外,根据GMP要求,对另外四个供体的GMP- fpmscs的分离和扩增进行了优化,并在每个阶段对其进行了表征。分别用台盼蓝法和Bact/Alert法检测其活力和无菌性,用内毒素法、支原体法和流式细胞术检测其纯度和鉴定。该研究还包括解冻后的稳定性评估和生存力评估,以确定最终GMP-FPMSC产品的保质期。统计学分析采用Tukey多重比较的单因素方差分析。结果:研究表明,与标准间充质干细胞培养基相比,在MSC- brew GMP培养基中培养的FPMSCs增殖率提高。在该培养基中培养的细胞在传代中倍增率较低,表明增殖能力增强。此外,在MSC-Brew GMP培养基中培养的FPMSCs观察到更高的集落形成,支持增强效力。来自GMP验证的数据,包括来自4个不同供体的细胞,显示解冻后GMP- fpmsc保持了干细胞标记物的表达和产品释放所需的所有规格,包括> 95%的活力(> 70%的要求)和无菌性,即使在延长储存(长达180天)后,也证明了GMP- fpmsc用于临床应用的可重复性和潜力,以及分离和储存方案的稳健性。结论:本研究强调了FPMSCs在GMP条件下临床应用的可行性,并强调了优化培养方案对提高细胞增殖和mscs治疗效力的重要性。
本文章由计算机程序翻译,如有差异,请以英文原文为准。
求助全文
约1分钟内获得全文 求助全文
来源期刊
BMC Molecular and Cell Biology
BMC Molecular and Cell Biology Biochemistry, Genetics and Molecular Biology-Cell Biology
CiteScore
5.50
自引率
0.00%
发文量
46
审稿时长
27 weeks
×
引用
GB/T 7714-2015
复制
MLA
复制
APA
复制
导出至
BibTeX EndNote RefMan NoteFirst NoteExpress
×
提示
您的信息不完整,为了账户安全,请先补充。
现在去补充
×
提示
您因"违规操作"
具体请查看互助需知
我知道了
×
提示
确定
请完成安全验证×
copy
已复制链接
快去分享给好友吧!
我知道了
右上角分享
点击右上角分享
0
联系我们:info@booksci.cn Book学术提供免费学术资源搜索服务,方便国内外学者检索中英文文献。致力于提供最便捷和优质的服务体验。 Copyright © 2023 布克学术 All rights reserved.
京ICP备2023020795号-1
ghs 京公网安备 11010802042870号
Book学术文献互助
Book学术文献互助群
群 号:604180095
Book学术官方微信