Unravelling lumbar disc herniation severity beyond MRI : integrated transcriptomic and metabolomic analyses highlight glycerophospholipid metabolism and inform a machine-learning diagnostic model: a pilot study.

IF 5.1 2区 医学 Q2 CELL & TISSUE ENGINEERING
Qiaosong Deng, Shiqi Ren, Nan Zhang, Guanshen Li, Ziwei Yu, Xiaojun Li, Hengyan Cui, Yimin Zhang, Yafeng Zhang, Jianfeng Chen
{"title":"Unravelling lumbar disc herniation severity beyond MRI : integrated transcriptomic and metabolomic analyses highlight glycerophospholipid metabolism and inform a machine-learning diagnostic model: a pilot study.","authors":"Qiaosong Deng, Shiqi Ren, Nan Zhang, Guanshen Li, Ziwei Yu, Xiaojun Li, Hengyan Cui, Yimin Zhang, Yafeng Zhang, Jianfeng Chen","doi":"10.1302/2046-3758.145.BJR-2024-0071.R1","DOIUrl":null,"url":null,"abstract":"<p><strong>Aims: </strong>While MRI serves as a tool for assessing the severity of lumbar disc herniation (LDH), it has been observed that imaging diagnoses do not always align with clinical symptoms in nearly half of patients. The absence of dependable prognostic biomarkers impedes the early and accurate diagnosis of LDH, which is critical for the development of further treatment approaches. Thus, the aim of this study was to elucidate the molecular mechanisms that determine pain and LDH severity.</p><p><strong>Methods: </strong>We conducted a pilot study with 55 patients, employing transcriptomic and metabolomic analyses on blood samples to identify potential biomarkers. A gene-metabolite interaction approach helped in identifying the pivotal pathway linked to disease severity. Moreover, a machine-learning model was designed to differentiate between patients based on the intensity of pain.</p><p><strong>Results: </strong>Cholinergic-related glycerophospholipid metabolism emerged as the predominant enriched pathway in the severe symptom group via gene-metabolite interaction network analysis. Among various models, the gradient boosting machines (GBM) model stood out, achieving a commendable area under the curve (AUC) of 0.875 in distinguishing between the severe and mild symptom groups using combined RNA and metabolomics data.</p><p><strong>Conclusion: </strong>Integrated molecular profiling of blood biomarkers has highlighted a novel determining pathway for LDH severity. This machine-learning approach can serve as a valuable predictive tool when MRI findings are inconclusive. Future research will focus on validating these biomarkers and exploring their potential for personalized medicine approaches.</p>","PeriodicalId":9074,"journal":{"name":"Bone & Joint Research","volume":"14 5","pages":"434-447"},"PeriodicalIF":5.1000,"publicationDate":"2025-05-12","publicationTypes":"Journal Article","fieldsOfStudy":null,"isOpenAccess":false,"openAccessPdf":"https://www.ncbi.nlm.nih.gov/pmc/articles/PMC12066174/pdf/","citationCount":"0","resultStr":null,"platform":"Semanticscholar","paperid":null,"PeriodicalName":"Bone & Joint Research","FirstCategoryId":"3","ListUrlMain":"https://doi.org/10.1302/2046-3758.145.BJR-2024-0071.R1","RegionNum":2,"RegionCategory":"医学","ArticlePicture":[],"TitleCN":null,"AbstractTextCN":null,"PMCID":null,"EPubDate":"","PubModel":"","JCR":"Q2","JCRName":"CELL & TISSUE ENGINEERING","Score":null,"Total":0}
引用次数: 0

Abstract

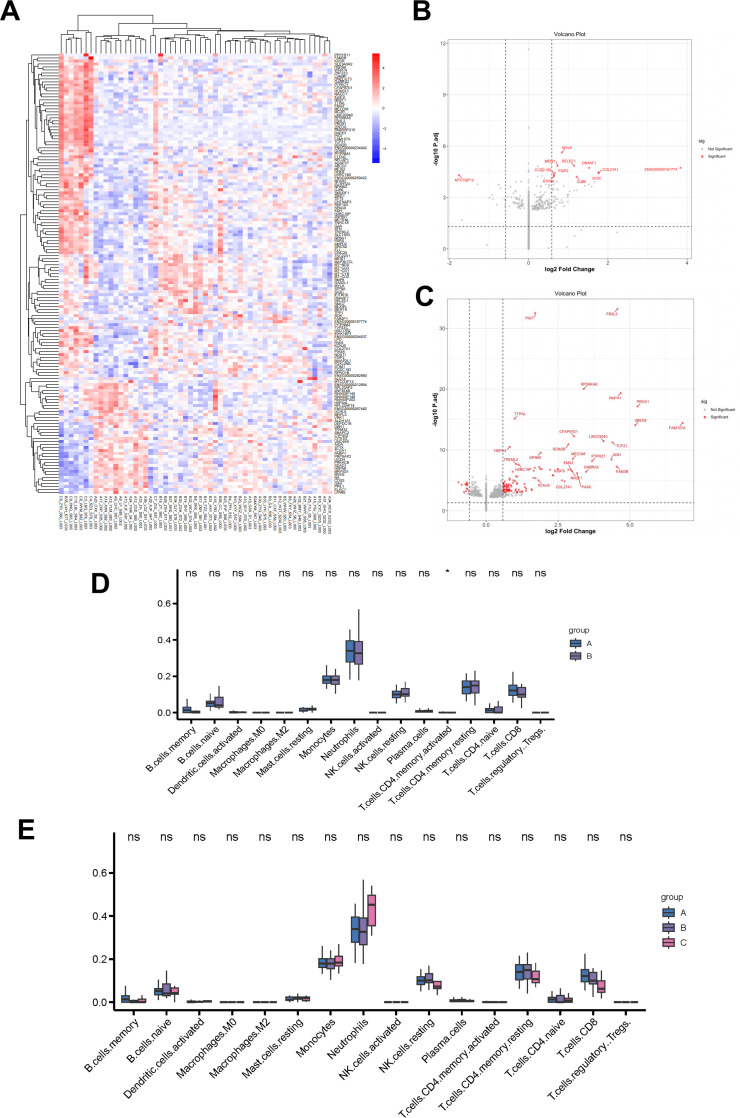
Aims: While MRI serves as a tool for assessing the severity of lumbar disc herniation (LDH), it has been observed that imaging diagnoses do not always align with clinical symptoms in nearly half of patients. The absence of dependable prognostic biomarkers impedes the early and accurate diagnosis of LDH, which is critical for the development of further treatment approaches. Thus, the aim of this study was to elucidate the molecular mechanisms that determine pain and LDH severity.

Methods: We conducted a pilot study with 55 patients, employing transcriptomic and metabolomic analyses on blood samples to identify potential biomarkers. A gene-metabolite interaction approach helped in identifying the pivotal pathway linked to disease severity. Moreover, a machine-learning model was designed to differentiate between patients based on the intensity of pain.

Results: Cholinergic-related glycerophospholipid metabolism emerged as the predominant enriched pathway in the severe symptom group via gene-metabolite interaction network analysis. Among various models, the gradient boosting machines (GBM) model stood out, achieving a commendable area under the curve (AUC) of 0.875 in distinguishing between the severe and mild symptom groups using combined RNA and metabolomics data.

Conclusion: Integrated molecular profiling of blood biomarkers has highlighted a novel determining pathway for LDH severity. This machine-learning approach can serve as a valuable predictive tool when MRI findings are inconclusive. Future research will focus on validating these biomarkers and exploring their potential for personalized medicine approaches.

Abstract Image

Abstract Image

Abstract Image

揭示MRI之外的腰椎间盘突出症严重程度:综合转录组学和代谢组学分析强调甘油磷脂代谢,并为机器学习诊断模型提供信息:一项试点研究。
目的:虽然MRI作为评估腰椎间盘突出症(LDH)严重程度的工具,但观察到近一半患者的影像学诊断并不总是与临床症状相符。缺乏可靠的预后生物标志物阻碍了LDH的早期和准确诊断,这对进一步治疗方法的发展至关重要。因此,本研究的目的是阐明决定疼痛和LDH严重程度的分子机制。方法:我们对55名患者进行了一项初步研究,对血液样本进行转录组学和代谢组学分析,以确定潜在的生物标志物。基因-代谢物相互作用方法有助于确定与疾病严重程度相关的关键途径。此外,还设计了一个机器学习模型,根据疼痛程度来区分患者。结果:通过基因-代谢物相互作用网络分析,胆碱能相关的甘油磷脂代谢是严重症状组的主要富集途径。在各种模型中,梯度增强机(gradient boosting machines, GBM)模型脱颖而出,在使用RNA和代谢组学联合数据区分重度和轻度症状组方面取得了0.875的曲线下面积(AUC)。结论:血液生物标志物的综合分子分析强调了LDH严重程度的新决定途径。当MRI结果不确定时,这种机器学习方法可以作为一种有价值的预测工具。未来的研究将集中于验证这些生物标记物,并探索它们在个性化医疗方法中的潜力。
本文章由计算机程序翻译,如有差异,请以英文原文为准。
求助全文
约1分钟内获得全文 求助全文
来源期刊
Bone & Joint Research
Bone & Joint Research CELL & TISSUE ENGINEERING-ORTHOPEDICS
CiteScore
7.40
自引率
23.90%
发文量
156
审稿时长
12 weeks
期刊介绍: The gold open access journal for the musculoskeletal sciences. Included in PubMed and available in PubMed Central.
×
引用
GB/T 7714-2015
复制
MLA
复制
APA
复制
导出至
BibTeX EndNote RefMan NoteFirst NoteExpress
×
提示
您的信息不完整,为了账户安全,请先补充。
现在去补充
×
提示
您因"违规操作"
具体请查看互助需知
我知道了
×
提示
确定
请完成安全验证×
copy
已复制链接
快去分享给好友吧!
我知道了
右上角分享
点击右上角分享
0
联系我们:info@booksci.cn Book学术提供免费学术资源搜索服务,方便国内外学者检索中英文文献。致力于提供最便捷和优质的服务体验。 Copyright © 2023 布克学术 All rights reserved.
京ICP备2023020795号-1
ghs 京公网安备 11010802042870号
Book学术文献互助
Book学术文献互助群
群 号:604180095
Book学术官方微信