Correction: Microfluidic device for enhancement and analysis of osteoblast differentiation in three-dimensional cell cultures.

IF 6.5 3区 生物学 Q1 BIOCHEMICAL RESEARCH METHODS
Michael Killinger, Adéla Kratochvilová, Eva Ingeborg Reihs, Eva Matalová, Karel Klepárník, Mario Rothbauer
{"title":"Correction: Microfluidic device for enhancement and analysis of osteoblast differentiation in three-dimensional cell cultures.","authors":"Michael Killinger, Adéla Kratochvilová, Eva Ingeborg Reihs, Eva Matalová, Karel Klepárník, Mario Rothbauer","doi":"10.1186/s13036-025-00501-3","DOIUrl":null,"url":null,"abstract":"","PeriodicalId":15053,"journal":{"name":"Journal of Biological Engineering","volume":"19 1","pages":"33"},"PeriodicalIF":6.5000,"publicationDate":"2025-04-16","publicationTypes":"Journal Article","fieldsOfStudy":null,"isOpenAccess":false,"openAccessPdf":"https://www.ncbi.nlm.nih.gov/pmc/articles/PMC12004551/pdf/","citationCount":"0","resultStr":null,"platform":"Semanticscholar","paperid":null,"PeriodicalName":"Journal of Biological Engineering","FirstCategoryId":"99","ListUrlMain":"https://doi.org/10.1186/s13036-025-00501-3","RegionNum":3,"RegionCategory":"生物学","ArticlePicture":[],"TitleCN":null,"AbstractTextCN":null,"PMCID":null,"EPubDate":"","PubModel":"","JCR":"Q1","JCRName":"BIOCHEMICAL RESEARCH METHODS","Score":null,"Total":0}
引用次数: 0

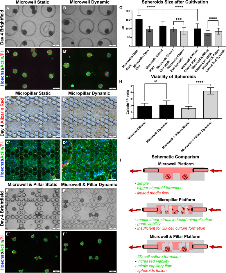
Abstract Image

校正:用于增强和分析三维细胞培养中成骨细胞分化的微流控装置。
本文章由计算机程序翻译,如有差异,请以英文原文为准。
求助全文
约1分钟内获得全文 求助全文
来源期刊
Journal of Biological Engineering
Journal of Biological Engineering BIOCHEMICAL RESEARCH METHODS-BIOTECHNOLOGY & APPLIED MICROBIOLOGY
CiteScore
7.10
自引率
1.80%
发文量
32
审稿时长
17 weeks
期刊介绍: Biological engineering is an emerging discipline that encompasses engineering theory and practice connected to and derived from the science of biology, just as mechanical engineering and electrical engineering are rooted in physics and chemical engineering in chemistry. Topical areas include, but are not limited to: Synthetic biology and cellular design Biomolecular, cellular and tissue engineering Bioproduction and metabolic engineering Biosensors Ecological and environmental engineering Biological engineering education and the biodesign process As the official journal of the Institute of Biological Engineering, Journal of Biological Engineering provides a home for the continuum from biological information science, molecules and cells, product formation, wastes and remediation, and educational advances in curriculum content and pedagogy at the undergraduate and graduate-levels. Manuscripts should explore commonalities with other fields of application by providing some discussion of the broader context of the work and how it connects to other areas within the field.
×
引用
GB/T 7714-2015
复制
MLA
复制
APA
复制
导出至
BibTeX EndNote RefMan NoteFirst NoteExpress
×
提示
您的信息不完整,为了账户安全,请先补充。
现在去补充
×
提示
您因"违规操作"
具体请查看互助需知
我知道了
×
提示
确定
请完成安全验证×
copy
已复制链接
快去分享给好友吧!
我知道了
右上角分享
点击右上角分享
0
联系我们:info@booksci.cn Book学术提供免费学术资源搜索服务,方便国内外学者检索中英文文献。致力于提供最便捷和优质的服务体验。 Copyright © 2023 布克学术 All rights reserved.
京ICP备2023020795号-1
ghs 京公网安备 11010802042870号
Book学术文献互助
Book学术文献互助群
群 号:604180095
Book学术官方微信