Gliadin-dependent UPR induction directly triggers the expression of TG2 and pro-inflammatory cytokines, dysregulates intestinal permeability, and reduces CFTR expression in intestinal epithelial cells of celiac disease patients.

IF 4.9 2区 生物学 Q1 BIOLOGY
Romina Monzani, Mara Gagliardi, Valentina Saverio, Nausicaa Clemente, Alice Monzani, Ivana Rabbone, Francesca Nigrelli, Samuele Pellizzaro, Emanuele Ferrario, Silvia Saettone, Nico Pagano, Luigina De Leo, Dmitry Lim, Daniele Sblattero, Marco Corazzari
{"title":"Gliadin-dependent UPR induction directly triggers the expression of TG2 and pro-inflammatory cytokines, dysregulates intestinal permeability, and reduces CFTR expression in intestinal epithelial cells of celiac disease patients.","authors":"Romina Monzani, Mara Gagliardi, Valentina Saverio, Nausicaa Clemente, Alice Monzani, Ivana Rabbone, Francesca Nigrelli, Samuele Pellizzaro, Emanuele Ferrario, Silvia Saettone, Nico Pagano, Luigina De Leo, Dmitry Lim, Daniele Sblattero, Marco Corazzari","doi":"10.1186/s13062-025-00644-9","DOIUrl":null,"url":null,"abstract":"<p><strong>Background: </strong>Celiac disease (CD) is an autoimmune disorder that primarily affects the gut of genetically predisposed individuals and is triggered by gliadin peptides (PT) produced by the digestion of gluten. Although inappropriate activation of the immune system is thought to be the main trigger of CD, the interaction between PT and intestinal epithelial cells (IECs) remains a key step. Recently, the possible involvement of ER stress in the pathogenesis of CD has been pointed out, although its role is still largely unclear. Therefore, discovering the molecular mechanism(s) activated in IECs exposed to PT represents a unique opportunity to better understand the disease and define new potential therapeutic targets.</p><p><strong>Methods: </strong>In this study we used three different experimental set-ups: intestinal biopsies from CD patients and non-CD control subjects, an in vitro model, based on human CaCo-2 cells, and an ex vivo model, based on our recently described mouse gut-ex-vivo system (GEVS), with the latter two systems were studied after stimulation with gliadin peptides (PT). To understand the signaling pathways involved we monitor the expression of a number of proteins by qPCR, Western blotting, IF, ELISA or a combination of tests. Specifically, we have analyzed the level of CD, ER stress, tissue permeability, and inflammation markers.</p><p><strong>Results: </strong>Indeed, our study demonstrated a prompt induction of the transcription factors ATF4, ATF6 and XBP1 in IECs upon PT exposure. Thus, the upregulation of TG2 and downregulation of CFTR were prevented by ER stress inhibition/buffering by a pharmacological chaperone, also leading to restored physiological expression of OCL, CLD-2 and CLD-15, while preventing the expression of IFNγ, IL-15 and IL-17 A.</p><p><strong>Conclusion: </strong>Overall, our analysis has highlighted the key role of ER stress in the pathogenesis of CD and identified the chemical chaperones as a new potential valuable therapeutic treatment for CD patients.</p>","PeriodicalId":9164,"journal":{"name":"Biology Direct","volume":"20 1","pages":"55"},"PeriodicalIF":4.9000,"publicationDate":"2025-04-17","publicationTypes":"Journal Article","fieldsOfStudy":null,"isOpenAccess":false,"openAccessPdf":"https://www.ncbi.nlm.nih.gov/pmc/articles/PMC12007252/pdf/","citationCount":"0","resultStr":null,"platform":"Semanticscholar","paperid":null,"PeriodicalName":"Biology Direct","FirstCategoryId":"99","ListUrlMain":"https://doi.org/10.1186/s13062-025-00644-9","RegionNum":2,"RegionCategory":"生物学","ArticlePicture":[],"TitleCN":null,"AbstractTextCN":null,"PMCID":null,"EPubDate":"","PubModel":"","JCR":"Q1","JCRName":"BIOLOGY","Score":null,"Total":0}
引用次数: 0

Abstract

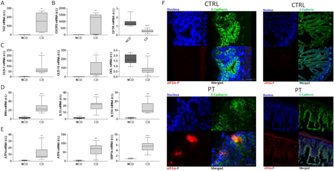
Background: Celiac disease (CD) is an autoimmune disorder that primarily affects the gut of genetically predisposed individuals and is triggered by gliadin peptides (PT) produced by the digestion of gluten. Although inappropriate activation of the immune system is thought to be the main trigger of CD, the interaction between PT and intestinal epithelial cells (IECs) remains a key step. Recently, the possible involvement of ER stress in the pathogenesis of CD has been pointed out, although its role is still largely unclear. Therefore, discovering the molecular mechanism(s) activated in IECs exposed to PT represents a unique opportunity to better understand the disease and define new potential therapeutic targets.

Methods: In this study we used three different experimental set-ups: intestinal biopsies from CD patients and non-CD control subjects, an in vitro model, based on human CaCo-2 cells, and an ex vivo model, based on our recently described mouse gut-ex-vivo system (GEVS), with the latter two systems were studied after stimulation with gliadin peptides (PT). To understand the signaling pathways involved we monitor the expression of a number of proteins by qPCR, Western blotting, IF, ELISA or a combination of tests. Specifically, we have analyzed the level of CD, ER stress, tissue permeability, and inflammation markers.

Results: Indeed, our study demonstrated a prompt induction of the transcription factors ATF4, ATF6 and XBP1 in IECs upon PT exposure. Thus, the upregulation of TG2 and downregulation of CFTR were prevented by ER stress inhibition/buffering by a pharmacological chaperone, also leading to restored physiological expression of OCL, CLD-2 and CLD-15, while preventing the expression of IFNγ, IL-15 and IL-17 A.

Conclusion: Overall, our analysis has highlighted the key role of ER stress in the pathogenesis of CD and identified the chemical chaperones as a new potential valuable therapeutic treatment for CD patients.

Abstract Image

Abstract Image

Abstract Image

gliadin依赖性UPR诱导直接触发乳糜泻患者肠上皮细胞中TG2和促炎细胞因子的表达,失调肠道通透性,降低CFTR表达。
背景:乳糜泻(CD)是一种自身免疫性疾病,主要影响遗传易感个体的肠道,由谷蛋白消化产生的麦胶蛋白肽(PT)引发。尽管免疫系统的不适当激活被认为是CD的主要触发因素,但PT和肠上皮细胞(IECs)之间的相互作用仍然是关键步骤。最近,内质网应激可能参与了乳糜泻的发病机制,尽管其作用仍不清楚。因此,发现暴露于PT的IECs中激活的分子机制是一个独特的机会,可以更好地了解疾病并确定新的潜在治疗靶点。方法:在这项研究中,我们使用了三种不同的实验设置:来自乳糜泻患者和非乳糜泻对照组的肠道活检,基于人CaCo-2细胞的体外模型和基于我们最近描述的小鼠肠道离体系统(GEVS)的离体模型,后两种系统在麦胶蛋白肽(PT)刺激后进行了研究。为了了解所涉及的信号通路,我们通过qPCR, Western blotting, IF, ELISA或组合测试来监测许多蛋白质的表达。具体来说,我们分析了CD、内质网应激、组织通透性和炎症标志物的水平。结果:事实上,我们的研究表明,PT暴露后IECs中的转录因子ATF4, ATF6和XBP1会被迅速诱导。因此,药物伴侣抑制/缓冲内质网应激可以阻止TG2的上调和CFTR的下调,也可以恢复OCL、CLD-2和CLD-15的生理表达,同时阻止IFNγ、IL-15和IL-17 a的表达。结论:总的来说,我们的分析强调了内质网应激在CD发病机制中的关键作用,并确定了化学伴侣作为一种新的潜在有价值的治疗CD患者的治疗方法。
本文章由计算机程序翻译,如有差异,请以英文原文为准。
求助全文
约1分钟内获得全文 求助全文
来源期刊
Biology Direct
Biology Direct 生物-生物学
CiteScore
6.40
自引率
10.90%
发文量
32
审稿时长
7 months
期刊介绍: Biology Direct serves the life science research community as an open access, peer-reviewed online journal, providing authors and readers with an alternative to the traditional model of peer review. Biology Direct considers original research articles, hypotheses, comments, discovery notes and reviews in subject areas currently identified as those most conducive to the open review approach, primarily those with a significant non-experimental component.
×
引用
GB/T 7714-2015
复制
MLA
复制
APA
复制
导出至
BibTeX EndNote RefMan NoteFirst NoteExpress
×
提示
您的信息不完整,为了账户安全,请先补充。
现在去补充
×
提示
您因"违规操作"
具体请查看互助需知
我知道了
×
提示
确定
请完成安全验证×
copy
已复制链接
快去分享给好友吧!
我知道了
右上角分享
点击右上角分享
0
联系我们:info@booksci.cn Book学术提供免费学术资源搜索服务,方便国内外学者检索中英文文献。致力于提供最便捷和优质的服务体验。 Copyright © 2023 布克学术 All rights reserved.
京ICP备2023020795号-1
ghs 京公网安备 11010802042870号
Book学术文献互助
Book学术文献互助群
群 号:604180095
Book学术官方微信