AQP5 trafficking is regulated by its C-terminal tail and interaction with prolactin-inducible protein.

IF 4.9 2区 生物学 Q1 BIOLOGY
Claudia D'Agostino, Egor Zindy, Louise Conrard, Amel Takkal, Françoise Gregoire, Nargis Bolaky, Susanna Törnroth-Horsefield, Jason Perret, Christine Delporte
{"title":"AQP5 trafficking is regulated by its C-terminal tail and interaction with prolactin-inducible protein.","authors":"Claudia D'Agostino, Egor Zindy, Louise Conrard, Amel Takkal, Françoise Gregoire, Nargis Bolaky, Susanna Törnroth-Horsefield, Jason Perret, Christine Delporte","doi":"10.1186/s13062-025-00647-6","DOIUrl":null,"url":null,"abstract":"<p><strong>Background: </strong>Aquaporin-5 (AQP5) is a crucial membrane protein involved in water transport across cellular membranes, particularly within exocrine glands such as salivary glands. Dysregulation of AQP5, including its mislocalization, has been associated with various diseases, emphasizing the need to understand the molecular mechanisms governing its trafficking. This study investigates the multifaceted regulatory mechanisms of AQP5 trafficking, with specific emphasis on the role of the carboxyl-terminal (C-terminal) tail and the functional involvement of prolactin-inducible protein (PIP) as an interacting protein partner.</p><p><strong>Methods: </strong>An innovative 2D-custom model employing SNAP-tag human AQP5 constructs together with a novel automated algorithm-based methodology was used following immunofluorescence and confocal microscopy to assess hAQP5 localization to the plasma membrane of stably transfected normal salivary gland-SV40 transformed-acinar cells (NS-SV-AC). The expression of the constructs was verified by Western blot analysis.</p><p><strong>Results: </strong>The expression of SNAP-hAQP5 constructs expressed in stably transfected NS-SV-AC cells allowed to explore the involvement of hAQP5 C-terminal tail and the hAQP5-hPIP interaction in hAQP5 trafficking upon stimulation. The use of C-terminal truncation constructs revealed distinct responses to intracellular 3',5'-cyclic adenosine monophosphate (cAMP) and calcium increase, shedding light on the importance of specific regions within the highly flexible distal part of the C-terminal tail for AQP5 trafficking. Furthermore, our investigation of the interplay between hAQP5 and hPIP revealed that PIP promotes AQP5 translocation to the plasma membrane, blunting the effects of calcium- and cAMP-dependent pathways on AQP5 sub-cellular localization.</p><p><strong>Conclusion: </strong>In summary, this study advances our understanding of AQP5 trafficking dynamics and provides critical insights into the regulatory roles of the C-terminal tail and its interaction with PIP. The innovative methodology to assess AQP5 translocation to the plasma membrane sets the stage for future investigations to identify the role of individual amino acids and phosphorylation sites within the distal AQP5 C-terminus in the trafficking mechanism and protein-protein interaction, and to explore the dynamic of the process by high resolution live cell imaging. Further research in this area is warranted to uncover critical insights into the regulation of AQP5, offering opportunities for the development of innovative therapeutic strategies.</p>","PeriodicalId":9164,"journal":{"name":"Biology Direct","volume":"20 1","pages":"53"},"PeriodicalIF":4.9000,"publicationDate":"2025-04-16","publicationTypes":"Journal Article","fieldsOfStudy":null,"isOpenAccess":false,"openAccessPdf":"https://www.ncbi.nlm.nih.gov/pmc/articles/PMC12001509/pdf/","citationCount":"0","resultStr":null,"platform":"Semanticscholar","paperid":null,"PeriodicalName":"Biology Direct","FirstCategoryId":"99","ListUrlMain":"https://doi.org/10.1186/s13062-025-00647-6","RegionNum":2,"RegionCategory":"生物学","ArticlePicture":[],"TitleCN":null,"AbstractTextCN":null,"PMCID":null,"EPubDate":"","PubModel":"","JCR":"Q1","JCRName":"BIOLOGY","Score":null,"Total":0}
引用次数: 0

Abstract

Background: Aquaporin-5 (AQP5) is a crucial membrane protein involved in water transport across cellular membranes, particularly within exocrine glands such as salivary glands. Dysregulation of AQP5, including its mislocalization, has been associated with various diseases, emphasizing the need to understand the molecular mechanisms governing its trafficking. This study investigates the multifaceted regulatory mechanisms of AQP5 trafficking, with specific emphasis on the role of the carboxyl-terminal (C-terminal) tail and the functional involvement of prolactin-inducible protein (PIP) as an interacting protein partner.

Methods: An innovative 2D-custom model employing SNAP-tag human AQP5 constructs together with a novel automated algorithm-based methodology was used following immunofluorescence and confocal microscopy to assess hAQP5 localization to the plasma membrane of stably transfected normal salivary gland-SV40 transformed-acinar cells (NS-SV-AC). The expression of the constructs was verified by Western blot analysis.

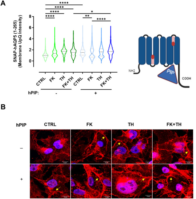
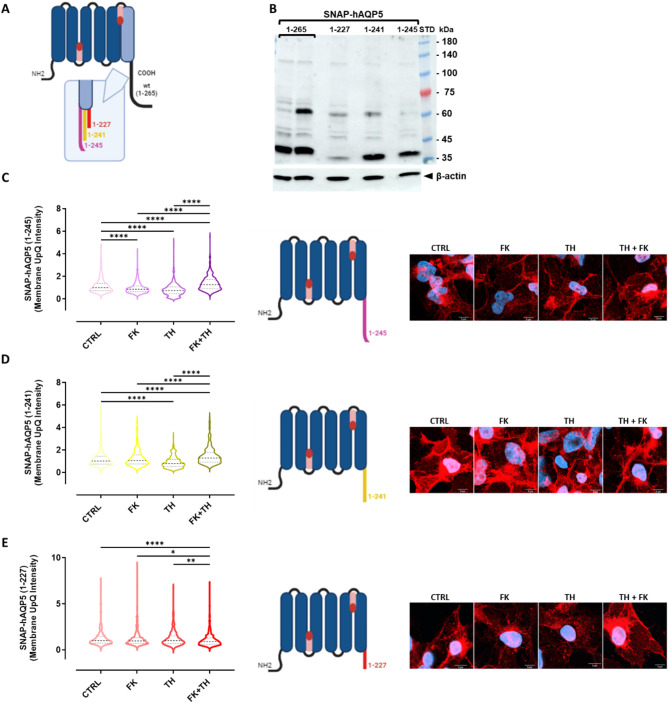
Results: The expression of SNAP-hAQP5 constructs expressed in stably transfected NS-SV-AC cells allowed to explore the involvement of hAQP5 C-terminal tail and the hAQP5-hPIP interaction in hAQP5 trafficking upon stimulation. The use of C-terminal truncation constructs revealed distinct responses to intracellular 3',5'-cyclic adenosine monophosphate (cAMP) and calcium increase, shedding light on the importance of specific regions within the highly flexible distal part of the C-terminal tail for AQP5 trafficking. Furthermore, our investigation of the interplay between hAQP5 and hPIP revealed that PIP promotes AQP5 translocation to the plasma membrane, blunting the effects of calcium- and cAMP-dependent pathways on AQP5 sub-cellular localization.

Conclusion: In summary, this study advances our understanding of AQP5 trafficking dynamics and provides critical insights into the regulatory roles of the C-terminal tail and its interaction with PIP. The innovative methodology to assess AQP5 translocation to the plasma membrane sets the stage for future investigations to identify the role of individual amino acids and phosphorylation sites within the distal AQP5 C-terminus in the trafficking mechanism and protein-protein interaction, and to explore the dynamic of the process by high resolution live cell imaging. Further research in this area is warranted to uncover critical insights into the regulation of AQP5, offering opportunities for the development of innovative therapeutic strategies.

Abstract Image

Abstract Image

Abstract Image

AQP5的转运受其c端尾部和与催乳素诱导蛋白的相互作用调控。
背景:水通道蛋白-5 (Aquaporin-5, AQP5)是参与水跨细胞膜运输的关键膜蛋白,特别是在外分泌腺如唾液腺内。AQP5的失调,包括它的错误定位,与多种疾病有关,这强调了了解控制其贩运的分子机制的必要性。本研究探讨了AQP5转运的多方面调控机制,特别强调了羧基末端(c端)尾部的作用以及催乳素诱导蛋白(PIP)作为相互作用蛋白伙伴的功能参与。方法:在免疫荧光和共聚焦显微镜下,采用一种新颖的基于自动算法的方法,采用snap标签构建的创新2d定制模型,评估hAQP5在稳定转染的正常唾液腺- sv40转化腺泡细胞(NS-SV-AC)的质膜上的定位。Western blot分析验证了构建体的表达。结果:SNAP-hAQP5构建体在稳定转染的NS-SV-AC细胞中表达,可以探索hAQP5 c末端尾部和hAQP5- hpip相互作用在刺激下hAQP5转运中的作用。使用c端截断结构揭示了细胞内3',5'-环腺苷单磷酸(cAMP)和钙增加的不同反应,揭示了c端尾部高度灵活的远端特定区域对AQP5运输的重要性。此外,我们对hAQP5和hPIP之间相互作用的研究表明,PIP促进AQP5转运到质膜,减弱了钙和camp依赖途径对AQP5亚细胞定位的影响。结论:总之,本研究促进了我们对AQP5转运动力学的理解,并为c端尾部的调控作用及其与PIP的相互作用提供了重要的见解。评估AQP5转运到质膜的创新方法为未来研究确定AQP5远端c端单个氨基酸和磷酸化位点在转运机制和蛋白-蛋白相互作用中的作用奠定了基础,并通过高分辨率活细胞成像探索这一过程的动态。该领域的进一步研究有必要揭示AQP5调控的关键见解,为开发创新的治疗策略提供机会。
本文章由计算机程序翻译,如有差异,请以英文原文为准。
求助全文
约1分钟内获得全文 求助全文
来源期刊
Biology Direct
Biology Direct 生物-生物学
CiteScore
6.40
自引率
10.90%
发文量
32
审稿时长
7 months
期刊介绍: Biology Direct serves the life science research community as an open access, peer-reviewed online journal, providing authors and readers with an alternative to the traditional model of peer review. Biology Direct considers original research articles, hypotheses, comments, discovery notes and reviews in subject areas currently identified as those most conducive to the open review approach, primarily those with a significant non-experimental component.
×
引用
GB/T 7714-2015
复制
MLA
复制
APA
复制
导出至
BibTeX EndNote RefMan NoteFirst NoteExpress
×
提示
您的信息不完整,为了账户安全,请先补充。
现在去补充
×
提示
您因"违规操作"
具体请查看互助需知
我知道了
×
提示
确定
请完成安全验证×
copy
已复制链接
快去分享给好友吧!
我知道了
右上角分享
点击右上角分享
0
联系我们:info@booksci.cn Book学术提供免费学术资源搜索服务,方便国内外学者检索中英文文献。致力于提供最便捷和优质的服务体验。 Copyright © 2023 布克学术 All rights reserved.
京ICP备2023020795号-1
ghs 京公网安备 11010802042870号
Book学术文献互助
Book学术文献互助群
群 号:604180095
Book学术官方微信