Structural insights into thraustochytrid-specific lipases using alphafold to identify the role of GXSXG motif.

IF 3.4 3区 生物学 Q2 BIOTECHNOLOGY & APPLIED MICROBIOLOGY
Iqra Mariam, Ulrika Rova, Paul Christakopoulos, Leonidas Matsakas, Alok Patel
{"title":"Structural insights into thraustochytrid-specific lipases using alphafold to identify the role of GXSXG motif.","authors":"Iqra Mariam, Ulrika Rova, Paul Christakopoulos, Leonidas Matsakas, Alok Patel","doi":"10.1186/s12896-025-00972-8","DOIUrl":null,"url":null,"abstract":"<p><strong>Background: </strong>Triacylglycerol lipases (E.C. 3.1.1.3) are serine hydrolases, universally present in animals, plants and microbes and are an integral part of lipid metabolism. They are industrially relevant enzymes that cleave ester bonds of triacylglycerides to release free fatty acids and glycerol. Thraustochytrid Aurantiochytrium limacinum SR21 has previously been reported to utilize 120 g L<sup>- 1</sup> of oil substrate. Previously, thraustochytrid specific lipases was reported that allowed the microbe to thrive on oil substrate, however the structural characteristics of these enzymes remain undetermined.</p><p><strong>Results: </strong>In this study, we identified nearly 30 genes that encode TAG lipases with Lipase_3 domain, allowing the marine microbe to thrive on oil substrate. The lipases were predicted to localize at several subcellular compartments such as extracellular (31293), membrane-bound and cytosolic. Phylogenomic analysis revealed that lipases from thraustochytrids form distinct clades, diverging significantly from the well-characterized lipases from yeast Yarrowia lipolytica. Motif enrichment analysis confirmed the presence of the conserved 'GXSXG' motif in all lipases, where serine serves as the catalytic residue. Notably, histidine (H) or tyrosine (Y) was found at the second position of the motif in A. limacinum SR21 lipases 34357 (cytosolic) and 31293 (extracellular) respectively, suggesting functional differences. Docking analysis with tripalmitoylglycerol (4RF) revealed lower binding energy (ΔG = -5.7 kcal/mol) for cytoplasmic lipase 34357, indicating a stronger ligand interaction compared to ΔG = -3.4 kcal/mol for the extracellular lipase 31293. This suggests that substituting histidine for tyrosine in the active site affects lipase catalytic efficiency and substrate specificity.</p><p><strong>Conclusions: </strong>Our study provides novel insights regarding the structure and ligand binding affinities for thraustochytrid specific lipases which are diversified attributed to the heterogeneity within the catalytic triads. In conclusion, we hypothesize that differential localization and higher binding efficiency of thraustochytrid specific lipases allow the microbe to efficiently utilize oil substrates. These thraustochytrid-specific lipases are potential candidates for commercialization as large-scale production of thraustochytrids can be achieved sustainably by cultivating on sustainable substrates and these enzymes are highly efficient and robust.</p>","PeriodicalId":8905,"journal":{"name":"BMC Biotechnology","volume":"25 1","pages":"32"},"PeriodicalIF":3.4000,"publicationDate":"2025-05-05","publicationTypes":"Journal Article","fieldsOfStudy":null,"isOpenAccess":false,"openAccessPdf":"https://www.ncbi.nlm.nih.gov/pmc/articles/PMC12054267/pdf/","citationCount":"0","resultStr":null,"platform":"Semanticscholar","paperid":null,"PeriodicalName":"BMC Biotechnology","FirstCategoryId":"5","ListUrlMain":"https://doi.org/10.1186/s12896-025-00972-8","RegionNum":3,"RegionCategory":"生物学","ArticlePicture":[],"TitleCN":null,"AbstractTextCN":null,"PMCID":null,"EPubDate":"","PubModel":"","JCR":"Q2","JCRName":"BIOTECHNOLOGY & APPLIED MICROBIOLOGY","Score":null,"Total":0}
引用次数: 0

Abstract

Background: Triacylglycerol lipases (E.C. 3.1.1.3) are serine hydrolases, universally present in animals, plants and microbes and are an integral part of lipid metabolism. They are industrially relevant enzymes that cleave ester bonds of triacylglycerides to release free fatty acids and glycerol. Thraustochytrid Aurantiochytrium limacinum SR21 has previously been reported to utilize 120 g L- 1 of oil substrate. Previously, thraustochytrid specific lipases was reported that allowed the microbe to thrive on oil substrate, however the structural characteristics of these enzymes remain undetermined.

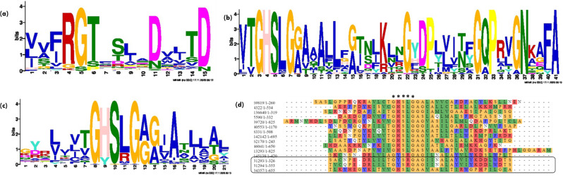
Results: In this study, we identified nearly 30 genes that encode TAG lipases with Lipase_3 domain, allowing the marine microbe to thrive on oil substrate. The lipases were predicted to localize at several subcellular compartments such as extracellular (31293), membrane-bound and cytosolic. Phylogenomic analysis revealed that lipases from thraustochytrids form distinct clades, diverging significantly from the well-characterized lipases from yeast Yarrowia lipolytica. Motif enrichment analysis confirmed the presence of the conserved 'GXSXG' motif in all lipases, where serine serves as the catalytic residue. Notably, histidine (H) or tyrosine (Y) was found at the second position of the motif in A. limacinum SR21 lipases 34357 (cytosolic) and 31293 (extracellular) respectively, suggesting functional differences. Docking analysis with tripalmitoylglycerol (4RF) revealed lower binding energy (ΔG = -5.7 kcal/mol) for cytoplasmic lipase 34357, indicating a stronger ligand interaction compared to ΔG = -3.4 kcal/mol for the extracellular lipase 31293. This suggests that substituting histidine for tyrosine in the active site affects lipase catalytic efficiency and substrate specificity.

Conclusions: Our study provides novel insights regarding the structure and ligand binding affinities for thraustochytrid specific lipases which are diversified attributed to the heterogeneity within the catalytic triads. In conclusion, we hypothesize that differential localization and higher binding efficiency of thraustochytrid specific lipases allow the microbe to efficiently utilize oil substrates. These thraustochytrid-specific lipases are potential candidates for commercialization as large-scale production of thraustochytrids can be achieved sustainably by cultivating on sustainable substrates and these enzymes are highly efficient and robust.

Abstract Image

Abstract Image

Abstract Image

利用alphafold对thraustochytrid特异性脂肪酶进行结构分析,以确定GXSXG基序的作用。
背景:三酰基甘油脂肪酶(E.C. 3.1.1.3)是一种丝氨酸水解酶,普遍存在于动物、植物和微生物中,是脂质代谢的重要组成部分。它们是工业上相关的酶,可以切割三酰基甘油酯的酯键,释放游离脂肪酸和甘油。Thraustochytrid aurantiochyum limacinum SR21先前有报道利用120 g L- 1的油底物。以前有报道称,thraustochytrid特异性脂肪酶允许微生物在油底物上繁殖,但这些酶的结构特征尚未确定。结果:在本研究中,我们鉴定了近30个具有Lipase_3结构域的TAG脂肪酶编码基因,这些基因使海洋微生物能够在石油基质上繁殖。预测脂肪酶定位于几个亚细胞区室,如细胞外(31293),膜结合和细胞质。系统基因组学分析显示,来自thraustochytrids的脂肪酶形成了不同的分支,与来自酵母菌的脂肪酶有明显的差异。基序富集分析证实在所有脂肪酶中都存在保守的GXSXG基序,其中丝氨酸作为催化残基。值得注意的是,在A. limacinum SR21脂肪酶34357(胞质)和31293(细胞外)中,组氨酸(H)和酪氨酸(Y)分别位于基序的第2位,表明功能上存在差异。与三棕榈酰甘油(4RF)的对接分析显示,细胞质脂肪酶34357的结合能较低(ΔG = -5.7 kcal/mol),表明与细胞外脂肪酶31293的配体相互作用较强(ΔG = -3.4 kcal/mol)。这表明用组氨酸取代酪氨酸会影响脂肪酶的催化效率和底物特异性。结论:我们的研究为thraustochytrid特异性脂肪酶的结构和配体结合亲和力提供了新的见解,这些脂肪酶的多样化归因于催化三元组的异质性。总之,我们假设不同的定位和thraustochytrid特异性脂肪酶的高结合效率使微生物能够有效地利用油底物。这些特异性脂肪酶是潜在的商业化候选物,因为通过在可持续的底物上培养可以实现大规模生产,并且这些酶效率高,活性强。
本文章由计算机程序翻译,如有差异,请以英文原文为准。
求助全文
约1分钟内获得全文 求助全文
来源期刊
BMC Biotechnology
BMC Biotechnology 工程技术-生物工程与应用微生物
CiteScore
6.60
自引率
0.00%
发文量
34
审稿时长
2 months
期刊介绍: BMC Biotechnology is an open access, peer-reviewed journal that considers articles on the manipulation of biological macromolecules or organisms for use in experimental procedures, cellular and tissue engineering or in the pharmaceutical, agricultural biotechnology and allied industries.
×
引用
GB/T 7714-2015
复制
MLA
复制
APA
复制
导出至
BibTeX EndNote RefMan NoteFirst NoteExpress
×
提示
您的信息不完整,为了账户安全,请先补充。
现在去补充
×
提示
您因"违规操作"
具体请查看互助需知
我知道了
×
提示
确定
请完成安全验证×
copy
已复制链接
快去分享给好友吧!
我知道了
右上角分享
点击右上角分享
0
联系我们:info@booksci.cn Book学术提供免费学术资源搜索服务,方便国内外学者检索中英文文献。致力于提供最便捷和优质的服务体验。 Copyright © 2023 布克学术 All rights reserved.
京ICP备2023020795号-1
ghs 京公网安备 11010802042870号
Book学术文献互助
Book学术文献互助群
群 号:604180095
Book学术官方微信