Exendin-4(1-32)K-Capric Acid, a Glucagon-Like Peptide-1 Receptor Agonist, Suppresses Food Intake via Arcuate Pro-Opiomelanocortin Neurons.

IF 4.2 3区 医学 Q2 ENDOCRINOLOGY & METABOLISM
Endocrinology and Metabolism Pub Date : 2025-06-01 Epub Date: 2025-04-14 DOI:10.3803/EnM.2024.2185
Sujin Yoo, Eun-Seon Yoo, Jae Il Kim, Jong-Woo Sohn
{"title":"Exendin-4(1-32)K-Capric Acid, a Glucagon-Like Peptide-1 Receptor Agonist, Suppresses Food Intake via Arcuate Pro-Opiomelanocortin Neurons.","authors":"Sujin Yoo, Eun-Seon Yoo, Jae Il Kim, Jong-Woo Sohn","doi":"10.3803/EnM.2024.2185","DOIUrl":null,"url":null,"abstract":"<p><strong>Backgruound: </strong>Glucagon-like peptide-1 (GLP-1) is an incretin known for its anti-obesity effects, and several effective drugs targeting GLP-1 receptors (GLP-1Rs) have recently been developed to treat obesity. Although GLP-1Rs are expressed by various populations of central neurons, it is still unclear which specific populations mediate the anti-obesity effects of GLP-1R agonists.</p><p><strong>Methods: </strong>In this study, we utilized the previously reported GLP-1R agonist, exendin-4(1-32)K-capric acid (Ex-4c), and conducted whole-cell patch-clamp recordings, immunohistochemistry experiments, and in vivo food intake measurements.</p><p><strong>Results: </strong>Our findings indicate that the appetite-suppressing effects of Ex-4c depend on pro-opiomelanocortin (POMC) neurons. Fos immunochemistry experiments and whole-cell patch-clamp recordings showed that Ex-4c activated POMC neurons in the arcuate nucleus of the hypothalamus. Additionally, we observed that Ex-4c stimulated GLP-1Rs and activated the protein kinase A (PKA)- dependent signaling pathway, which in turn closed putative adenosine triphosphate-sensitive K+ (KATP) channels, leading to the depolarization of POMC neurons.</p><p><strong>Conclusion: </strong>Our results demonstrate that the appetite-suppressing effects of Ex-4c are mediated through the activation of arcuate POMC neurons. Furthermore, the PKA-dependent closure of putative KATP conductance is identified as the cellular mechanism responsible for the activation of POMC neurons.</p>","PeriodicalId":11636,"journal":{"name":"Endocrinology and Metabolism","volume":" ","pages":"434-447"},"PeriodicalIF":4.2000,"publicationDate":"2025-06-01","publicationTypes":"Journal Article","fieldsOfStudy":null,"isOpenAccess":false,"openAccessPdf":"https://www.ncbi.nlm.nih.gov/pmc/articles/PMC12230261/pdf/","citationCount":"0","resultStr":null,"platform":"Semanticscholar","paperid":null,"PeriodicalName":"Endocrinology and Metabolism","FirstCategoryId":"3","ListUrlMain":"https://doi.org/10.3803/EnM.2024.2185","RegionNum":3,"RegionCategory":"医学","ArticlePicture":[],"TitleCN":null,"AbstractTextCN":null,"PMCID":null,"EPubDate":"2025/4/14 0:00:00","PubModel":"Epub","JCR":"Q2","JCRName":"ENDOCRINOLOGY & METABOLISM","Score":null,"Total":0}
引用次数: 0

Abstract

Backgruound: Glucagon-like peptide-1 (GLP-1) is an incretin known for its anti-obesity effects, and several effective drugs targeting GLP-1 receptors (GLP-1Rs) have recently been developed to treat obesity. Although GLP-1Rs are expressed by various populations of central neurons, it is still unclear which specific populations mediate the anti-obesity effects of GLP-1R agonists.

Methods: In this study, we utilized the previously reported GLP-1R agonist, exendin-4(1-32)K-capric acid (Ex-4c), and conducted whole-cell patch-clamp recordings, immunohistochemistry experiments, and in vivo food intake measurements.

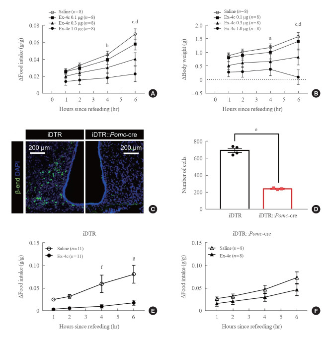
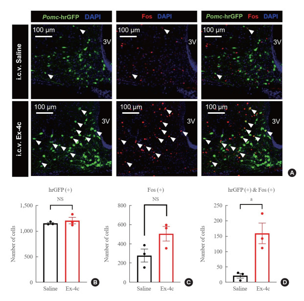
Results: Our findings indicate that the appetite-suppressing effects of Ex-4c depend on pro-opiomelanocortin (POMC) neurons. Fos immunochemistry experiments and whole-cell patch-clamp recordings showed that Ex-4c activated POMC neurons in the arcuate nucleus of the hypothalamus. Additionally, we observed that Ex-4c stimulated GLP-1Rs and activated the protein kinase A (PKA)- dependent signaling pathway, which in turn closed putative adenosine triphosphate-sensitive K+ (KATP) channels, leading to the depolarization of POMC neurons.

Conclusion: Our results demonstrate that the appetite-suppressing effects of Ex-4c are mediated through the activation of arcuate POMC neurons. Furthermore, the PKA-dependent closure of putative KATP conductance is identified as the cellular mechanism responsible for the activation of POMC neurons.

Abstract Image

Abstract Image

Abstract Image

Exendin-4(1-32) k -己酸,一种胰高血糖素样肽-1受体激动剂,通过弓形的前鸦片黑素皮质素神经元抑制食物摄入。
背景:胰高血糖素样肽-1 (Glucagon-like peptide-1, GLP-1)是一种以抗肥胖作用而闻名的肠促胰岛素,近年来已经开发出几种针对GLP-1受体(GLP-1Rs)的有效药物来治疗肥胖。尽管GLP-1Rs在各种中枢神经元群中表达,但目前尚不清楚是哪些特定的群体介导了GLP-1R激动剂的抗肥胖作用。方法:在本研究中,我们使用了先前报道的GLP-1R激动剂exendin-4(1-32) k -己酸(Ex-4c),并进行了全细胞膜片钳记录、免疫组织化学实验和体内食物摄入测量。结果:我们的研究结果表明,Ex-4c的食欲抑制作用依赖于前鸦片黑素皮质素(POMC)神经元。Fos免疫化学实验和全细胞膜片钳记录显示,Ex-4c激活下丘脑弓状核POMC神经元。此外,我们观察到Ex-4c刺激GLP-1Rs并激活蛋白激酶A (PKA)依赖的信号通路,进而关闭假定的三磷酸腺苷敏感K+ (KATP)通道,导致POMC神经元去极化。结论:我们的研究结果表明Ex-4c的食欲抑制作用是通过激活弓形POMC神经元介导的。此外,pka依赖性关闭假定的KATP传导被确定为负责POMC神经元激活的细胞机制。
本文章由计算机程序翻译,如有差异,请以英文原文为准。
求助全文
约1分钟内获得全文 求助全文
来源期刊
Endocrinology and Metabolism
Endocrinology and Metabolism Medicine-Endocrinology, Diabetes and Metabolism
CiteScore
6.60
自引率
5.90%
发文量
145
审稿时长
24 weeks
期刊介绍: The aim of this journal is to set high standards of medical care by providing a forum for discussion for basic, clinical, and translational researchers and clinicians on new findings in the fields of endocrinology and metabolism. Endocrinology and Metabolism reports new findings and developments in all aspects of endocrinology and metabolism. The topics covered by this journal include bone and mineral metabolism, cytokines, developmental endocrinology, diagnostic endocrinology, endocrine research, dyslipidemia, endocrine regulation, genetic endocrinology, growth factors, hormone receptors, hormone action and regulation, management of endocrine diseases, clinical trials, epidemiology, molecular endocrinology, neuroendocrinology, neuropeptides, neurotransmitters, obesity, pediatric endocrinology, reproductive endocrinology, signal transduction, the anatomy and physiology of endocrine organs (i.e., the pituitary, thyroid, parathyroid, and adrenal glands, and the gonads), and endocrine diseases (diabetes, nutrition, osteoporosis, etc.).
×
引用
GB/T 7714-2015
复制
MLA
复制
APA
复制
导出至
BibTeX EndNote RefMan NoteFirst NoteExpress
×
提示
您的信息不完整,为了账户安全,请先补充。
现在去补充
×
提示
您因"违规操作"
具体请查看互助需知
我知道了
×
提示
确定
请完成安全验证×
copy
已复制链接
快去分享给好友吧!
我知道了
右上角分享
点击右上角分享
0
联系我们:info@booksci.cn Book学术提供免费学术资源搜索服务,方便国内外学者检索中英文文献。致力于提供最便捷和优质的服务体验。 Copyright © 2023 布克学术 All rights reserved.
京ICP备2023020795号-1
ghs 京公网安备 11010802042870号
Book学术文献互助
Book学术文献互助群
群 号:604180095
Book学术官方微信