LIMA1 inhibits cisplatin resistance and malignant biological behavior of bladder cancer cells by suppressing the Wnt/β-catenin pathway.

IF 2 4区 医学 Q3 GENETICS & HEREDITY
Zhong Lv, Shuchen Zhao, Haoran Wu
{"title":"LIMA1 inhibits cisplatin resistance and malignant biological behavior of bladder cancer cells by suppressing the Wnt/β-catenin pathway.","authors":"Zhong Lv, Shuchen Zhao, Haoran Wu","doi":"10.1186/s12920-025-02146-z","DOIUrl":null,"url":null,"abstract":"<p><strong>Objective: </strong>This study aimed to explore the effect of LIM domain and actin binding 1 (LIMA1) on bladder cancer (BCa) cells and to investigate its underlying molecular mechanisms.</p><p><strong>Methods: </strong>The expression of LIMA1 gene in clinical BCa tissue samples and BCa cell models was detected using real-time quantitative PCR and western blot. Subsequently, LIMA1 knockdown experiments were performed exclusively in the BCa J82 cell line, while LIMA1 overexpression was conducted only in the cisplatin-resistant J82/CR cell line. The proliferation of the cells was assessed by colony formation assay. Cisplatin resistance was evaluated by MTT assay. Migration and invasion of the cells were tested by Transwell assay. Additionally, the levels of key proteins in the Wnt/β-catenin signaling pathway were examined by western blotting.</p><p><strong>Results: </strong>We found that LIMA1 was underexpressed in BCa tissues and cells (P < 0.01). Overexpression of LIMA1 inhibited the proliferation, migration, invasion, and epithelial-mesenchymal transition of BCa cells (P < 0.01) and improved their cisplatin resistance (P < 0.01), whereas knocking down LIMA1 produced opposite results (P < 0.01). Furthermore, overexpression of LIMA1 could suppress the Wnt/β-catenin signaling pathway in BCa cells (P < 0.01), and activation of this pathway partially reversed the anti-tumor effects produced by overexpression of LIMA1 (P < 0.01).</p><p><strong>Conclusion: </strong>LIMA1 could inhibit the malignant biological behavior of BCa cells and weaken their cisplatin resistance by negatively regulating the Wnt/β-catenin signaling pathway. Our findings provide new insights for the clinical treatment of BCa.</p>","PeriodicalId":8915,"journal":{"name":"BMC Medical Genomics","volume":"18 1","pages":"78"},"PeriodicalIF":2.0000,"publicationDate":"2025-04-23","publicationTypes":"Journal Article","fieldsOfStudy":null,"isOpenAccess":false,"openAccessPdf":"https://www.ncbi.nlm.nih.gov/pmc/articles/PMC12016094/pdf/","citationCount":"0","resultStr":null,"platform":"Semanticscholar","paperid":null,"PeriodicalName":"BMC Medical Genomics","FirstCategoryId":"3","ListUrlMain":"https://doi.org/10.1186/s12920-025-02146-z","RegionNum":4,"RegionCategory":"医学","ArticlePicture":[],"TitleCN":null,"AbstractTextCN":null,"PMCID":null,"EPubDate":"","PubModel":"","JCR":"Q3","JCRName":"GENETICS & HEREDITY","Score":null,"Total":0}
引用次数: 0

Abstract

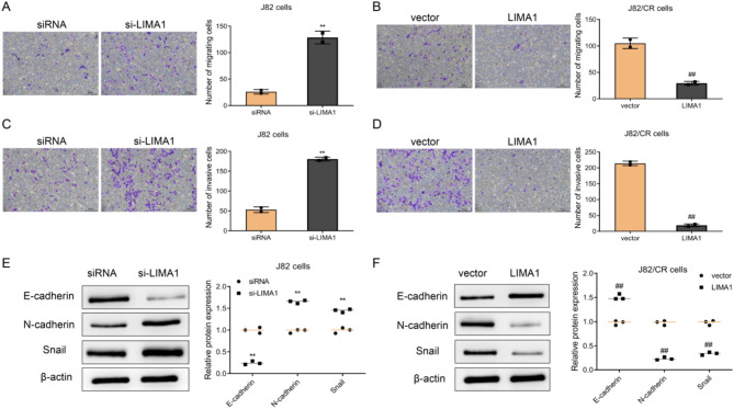
Objective: This study aimed to explore the effect of LIM domain and actin binding 1 (LIMA1) on bladder cancer (BCa) cells and to investigate its underlying molecular mechanisms.

Methods: The expression of LIMA1 gene in clinical BCa tissue samples and BCa cell models was detected using real-time quantitative PCR and western blot. Subsequently, LIMA1 knockdown experiments were performed exclusively in the BCa J82 cell line, while LIMA1 overexpression was conducted only in the cisplatin-resistant J82/CR cell line. The proliferation of the cells was assessed by colony formation assay. Cisplatin resistance was evaluated by MTT assay. Migration and invasion of the cells were tested by Transwell assay. Additionally, the levels of key proteins in the Wnt/β-catenin signaling pathway were examined by western blotting.

Results: We found that LIMA1 was underexpressed in BCa tissues and cells (P < 0.01). Overexpression of LIMA1 inhibited the proliferation, migration, invasion, and epithelial-mesenchymal transition of BCa cells (P < 0.01) and improved their cisplatin resistance (P < 0.01), whereas knocking down LIMA1 produced opposite results (P < 0.01). Furthermore, overexpression of LIMA1 could suppress the Wnt/β-catenin signaling pathway in BCa cells (P < 0.01), and activation of this pathway partially reversed the anti-tumor effects produced by overexpression of LIMA1 (P < 0.01).

Conclusion: LIMA1 could inhibit the malignant biological behavior of BCa cells and weaken their cisplatin resistance by negatively regulating the Wnt/β-catenin signaling pathway. Our findings provide new insights for the clinical treatment of BCa.

Abstract Image

Abstract Image

Abstract Image

LIMA1通过抑制Wnt/β-catenin通路抑制膀胱癌细胞的顺铂耐药和恶性生物学行为。
目的:探讨LIM结构域和肌动蛋白结合1 (actin binding 1, LIMA1)对膀胱癌(BCa)细胞的影响,并探讨其分子机制。方法:采用实时荧光定量PCR和western blot检测临床BCa组织样本和BCa细胞模型中LIMA1基因的表达。随后,仅在BCa J82细胞系中进行LIMA1敲低实验,而仅在顺铂耐药的J82/CR细胞系中进行LIMA1过表达实验。用菌落形成法观察细胞的增殖情况。MTT法评价顺铂耐药性。Transwell法检测细胞的迁移和侵袭能力。此外,通过western blotting检测Wnt/β-catenin信号通路中关键蛋白的水平。结果:我们发现LIMA1在BCa组织和细胞中低表达(P)。结论:LIMA1可通过负调控Wnt/β-catenin信号通路抑制BCa细胞的恶性生物学行为,减弱其顺铂耐药性。我们的研究结果为BCa的临床治疗提供了新的见解。
本文章由计算机程序翻译,如有差异,请以英文原文为准。
求助全文
约1分钟内获得全文 求助全文
来源期刊
BMC Medical Genomics
BMC Medical Genomics 医学-遗传学
CiteScore
3.90
自引率
0.00%
发文量
243
审稿时长
3.5 months
期刊介绍: BMC Medical Genomics is an open access journal publishing original peer-reviewed research articles in all aspects of functional genomics, genome structure, genome-scale population genetics, epigenomics, proteomics, systems analysis, and pharmacogenomics in relation to human health and disease.
×
引用
GB/T 7714-2015
复制
MLA
复制
APA
复制
导出至
BibTeX EndNote RefMan NoteFirst NoteExpress
×
提示
您的信息不完整,为了账户安全,请先补充。
现在去补充
×
提示
您因"违规操作"
具体请查看互助需知
我知道了
×
提示
确定
请完成安全验证×
copy
已复制链接
快去分享给好友吧!
我知道了
右上角分享
点击右上角分享
0
联系我们:info@booksci.cn Book学术提供免费学术资源搜索服务,方便国内外学者检索中英文文献。致力于提供最便捷和优质的服务体验。 Copyright © 2023 布克学术 All rights reserved.
京ICP备2023020795号-1
ghs 京公网安备 11010802042870号
Book学术文献互助
Book学术文献互助群
群 号:604180095
Book学术官方微信