Heterozygous deletion of exon 17 of the Kit gene impairs mouse spermatogenesis by attenuating MAPK-ERK signaling.

IF 4.6 2区 生物学 Q1 BIOLOGY
Siyuan Lin, Min Yang, Weipeng Zhu, Changqi Yang, Yaosheng Chen, Peiqing Cong, Xiaohong Liu, Zuyong He
{"title":"Heterozygous deletion of exon 17 of the Kit gene impairs mouse spermatogenesis by attenuating MAPK-ERK signaling.","authors":"Siyuan Lin, Min Yang, Weipeng Zhu, Changqi Yang, Yaosheng Chen, Peiqing Cong, Xiaohong Liu, Zuyong He","doi":"10.1186/s40659-025-00609-2","DOIUrl":null,"url":null,"abstract":"<p><strong>Background: </strong>A splice mutation that causes skipping of exon 17 in the KIT gene is a major reason for the dominant white phenotype of pigs. Exon 17 of the KIT gene may be related to differences in testis size and sperm quality among different pig breeds. Investigating the effects of exon 17 of the KIT gene on spermatogonia differentiation and testicular development is essential for understanding the genetic causes of reduced fertility and semen quality in pigs. To better understand the effects of the splice mutation of KIT on porcine spermatogenesis, we described an exon 17 deletion mouse model (Kit <sup>D17/+</sup>) constructed by simulating splice mutations in KIT for functional verification.</p><p><strong>Results: </strong>Deletion of exon 17 of Kit severely impaired the differentiation of spermatogonia and promoted the apoptosis of germ cells, resulting in testicular dysplasia and decreased sperm quality and male fertility. Further transcriptomic analysis revealed inhibited expression of genes involved in meiosis and spermatogenesis and attenuated MAPK-ERK signaling in the testicular tissues of Kit <sup>D17/+</sup> mice. The attenuated MAPK-ERK signaling caused by impaired Kit phosphorylation was confirmed by western blotting.</p><p><strong>Conclusions: </strong>Our study demonstrated that deletion of exon 17 of Kit severely impaired spermatogenesis and testicular development, leading to decreased semen quality and male fertility. These findings verified the function of exon 17 in the Kit gene and provide a theoretical basis for improving the semen quality of dominant white pigs through correction of the splice mutation of KIT.</p>","PeriodicalId":9084,"journal":{"name":"Biological Research","volume":"58 1","pages":"28"},"PeriodicalIF":4.6000,"publicationDate":"2025-05-13","publicationTypes":"Journal Article","fieldsOfStudy":null,"isOpenAccess":false,"openAccessPdf":"https://www.ncbi.nlm.nih.gov/pmc/articles/PMC12070560/pdf/","citationCount":"0","resultStr":null,"platform":"Semanticscholar","paperid":null,"PeriodicalName":"Biological Research","FirstCategoryId":"99","ListUrlMain":"https://doi.org/10.1186/s40659-025-00609-2","RegionNum":2,"RegionCategory":"生物学","ArticlePicture":[],"TitleCN":null,"AbstractTextCN":null,"PMCID":null,"EPubDate":"","PubModel":"","JCR":"Q1","JCRName":"BIOLOGY","Score":null,"Total":0}
引用次数: 0

Abstract

Background: A splice mutation that causes skipping of exon 17 in the KIT gene is a major reason for the dominant white phenotype of pigs. Exon 17 of the KIT gene may be related to differences in testis size and sperm quality among different pig breeds. Investigating the effects of exon 17 of the KIT gene on spermatogonia differentiation and testicular development is essential for understanding the genetic causes of reduced fertility and semen quality in pigs. To better understand the effects of the splice mutation of KIT on porcine spermatogenesis, we described an exon 17 deletion mouse model (Kit D17/+) constructed by simulating splice mutations in KIT for functional verification.

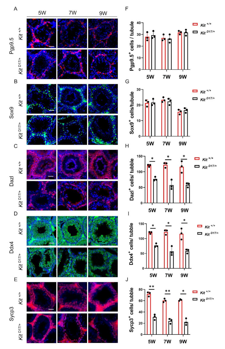
Results: Deletion of exon 17 of Kit severely impaired the differentiation of spermatogonia and promoted the apoptosis of germ cells, resulting in testicular dysplasia and decreased sperm quality and male fertility. Further transcriptomic analysis revealed inhibited expression of genes involved in meiosis and spermatogenesis and attenuated MAPK-ERK signaling in the testicular tissues of Kit D17/+ mice. The attenuated MAPK-ERK signaling caused by impaired Kit phosphorylation was confirmed by western blotting.

Conclusions: Our study demonstrated that deletion of exon 17 of Kit severely impaired spermatogenesis and testicular development, leading to decreased semen quality and male fertility. These findings verified the function of exon 17 in the Kit gene and provide a theoretical basis for improving the semen quality of dominant white pigs through correction of the splice mutation of KIT.

Abstract Image

Abstract Image

Abstract Image

Kit基因外显子17的杂合缺失通过减弱MAPK-ERK信号通路而损害小鼠精子发生。
背景:导致KIT基因外显子17跳变的剪接突变是猪显性白色表型的主要原因。KIT基因外显子17可能与不同猪种睾丸大小和精子质量的差异有关。研究KIT基因外显子17对精原细胞分化和睾丸发育的影响,对于了解猪生育能力和精液质量下降的遗传原因至关重要。为了更好地了解KIT剪接突变对猪精子发生的影响,我们通过模拟KIT剪接突变构建了外显子17缺失小鼠模型(KIT D17/+)进行功能验证。结果:Kit外显子17缺失严重损害精原细胞分化,促进生殖细胞凋亡,导致睾丸发育不良,精子质量下降,男性生育能力下降。进一步的转录组学分析显示,Kit D17/+小鼠睾丸组织中参与减数分裂和精子发生的基因表达受到抑制,MAPK-ERK信号通路减弱。western blotting证实Kit磷酸化受损导致MAPK-ERK信号减弱。结论:我们的研究表明,Kit外显子17的缺失严重损害了精子发生和睾丸发育,导致精液质量下降和男性生育能力下降。这些发现验证了Kit基因外显子17的功能,为通过修正Kit剪接突变来提高优势白猪精液质量提供了理论依据。
本文章由计算机程序翻译,如有差异,请以英文原文为准。
求助全文
约1分钟内获得全文 求助全文
来源期刊
Biological Research
Biological Research 生物-生物学
CiteScore
10.10
自引率
0.00%
发文量
33
审稿时长
>12 weeks
期刊介绍: Biological Research is an open access, peer-reviewed journal that encompasses diverse fields of experimental biology, such as biochemistry, bioinformatics, biotechnology, cell biology, cancer, chemical biology, developmental biology, evolutionary biology, genetics, genomics, immunology, marine biology, microbiology, molecular biology, neuroscience, plant biology, physiology, stem cell research, structural biology and systems biology.
×
引用
GB/T 7714-2015
复制
MLA
复制
APA
复制
导出至
BibTeX EndNote RefMan NoteFirst NoteExpress
×
提示
您的信息不完整,为了账户安全,请先补充。
现在去补充
×
提示
您因"违规操作"
具体请查看互助需知
我知道了
×
提示
确定
请完成安全验证×
copy
已复制链接
快去分享给好友吧!
我知道了
右上角分享
点击右上角分享
0
联系我们:info@booksci.cn Book学术提供免费学术资源搜索服务,方便国内外学者检索中英文文献。致力于提供最便捷和优质的服务体验。 Copyright © 2023 布克学术 All rights reserved.
京ICP备2023020795号-1
ghs 京公网安备 11010802042870号
Book学术文献互助
Book学术文献互助群
群 号:604180095
Book学术官方微信