Astroglial CB1 Reveal Sex-Specific Synaptic Effects of Amphetamine

IF 5.1 2区 医学 Q1 NEUROSCIENCES
Glia Pub Date : 2025-04-28 DOI:10.1002/glia.70026
Yamuna Mariani, Tommaso Dalla-Tor, Tommaso Garavaldi, Francisca Julio-Kalajzić, Doriane Gisquet, Paula Gomez-Sotres, Astrid Cannich, Giuditta Gambino, Filippo Drago, Roman Serrat, Imane Hurel, Francis Chaouloff, Sandrine Pouvreau, Luigi Bellocchio, Giovanni Marsicano, Ana Covelo
{"title":"Astroglial CB1 Reveal Sex-Specific Synaptic Effects of Amphetamine","authors":"Yamuna Mariani,&nbsp;Tommaso Dalla-Tor,&nbsp;Tommaso Garavaldi,&nbsp;Francisca Julio-Kalajzić,&nbsp;Doriane Gisquet,&nbsp;Paula Gomez-Sotres,&nbsp;Astrid Cannich,&nbsp;Giuditta Gambino,&nbsp;Filippo Drago,&nbsp;Roman Serrat,&nbsp;Imane Hurel,&nbsp;Francis Chaouloff,&nbsp;Sandrine Pouvreau,&nbsp;Luigi Bellocchio,&nbsp;Giovanni Marsicano,&nbsp;Ana Covelo","doi":"10.1002/glia.70026","DOIUrl":null,"url":null,"abstract":"<p>The Nucleus Accumbens (NAc) is a critical brain region for the effects of psychostimulant drugs. Type-1 cannabinoid receptors (CB<sub>1</sub>), the main elements of the endocannabinoid system (ECS) in the brain, participate in these effects and modulate synaptic functions in the NAc. Besides their neuronal expression, CB<sub>1</sub> receptors are also present in astrocytes, where they contribute to the regulation of synaptic plasticity and behavior. However, the impact of astroglial CB<sub>1</sub> receptors on synaptic plasticity in the NAc and on psychostimulant-induced synaptic and behavioral effects is currently unknown. This study shows that the psychostimulant amphetamine impairs a form of astroglial CB<sub>1</sub> receptor-dependent synaptic plasticity in the NAc of male, but not female mice. Consistently, locomotor effects of amphetamine require astroglial CB<sub>1</sub> receptors in male, but not female mice. These results, by revealing unforeseen mechanisms underlying sex-dependent effects of amphetamine, pave the way to a better understanding of the diverse impact of psychostimulants in women and men.</p>","PeriodicalId":174,"journal":{"name":"Glia","volume":"73 8","pages":"1673-1691"},"PeriodicalIF":5.1000,"publicationDate":"2025-04-28","publicationTypes":"Journal Article","fieldsOfStudy":null,"isOpenAccess":false,"openAccessPdf":"https://onlinelibrary.wiley.com/doi/epdf/10.1002/glia.70026","citationCount":"0","resultStr":null,"platform":"Semanticscholar","paperid":null,"PeriodicalName":"Glia","FirstCategoryId":"3","ListUrlMain":"https://onlinelibrary.wiley.com/doi/10.1002/glia.70026","RegionNum":2,"RegionCategory":"医学","ArticlePicture":[],"TitleCN":null,"AbstractTextCN":null,"PMCID":null,"EPubDate":"","PubModel":"","JCR":"Q1","JCRName":"NEUROSCIENCES","Score":null,"Total":0}
引用次数: 0

Abstract

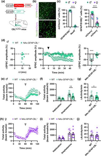
The Nucleus Accumbens (NAc) is a critical brain region for the effects of psychostimulant drugs. Type-1 cannabinoid receptors (CB1), the main elements of the endocannabinoid system (ECS) in the brain, participate in these effects and modulate synaptic functions in the NAc. Besides their neuronal expression, CB1 receptors are also present in astrocytes, where they contribute to the regulation of synaptic plasticity and behavior. However, the impact of astroglial CB1 receptors on synaptic plasticity in the NAc and on psychostimulant-induced synaptic and behavioral effects is currently unknown. This study shows that the psychostimulant amphetamine impairs a form of astroglial CB1 receptor-dependent synaptic plasticity in the NAc of male, but not female mice. Consistently, locomotor effects of amphetamine require astroglial CB1 receptors in male, but not female mice. These results, by revealing unforeseen mechanisms underlying sex-dependent effects of amphetamine, pave the way to a better understanding of the diverse impact of psychostimulants in women and men.

Abstract Image

星形胶质细胞CB1揭示安非他明的性别特异性突触效应。
伏隔核(NAc)是影响精神兴奋剂作用的关键脑区。1型大麻素受体(Type-1 cannabinoid receptor, CB1)是大脑内源性大麻素系统(endodocannabinoid system, ECS)的主要成分,参与这些作用并调节NAc的突触功能。除了它们的神经元表达外,CB1受体也存在于星形胶质细胞中,在那里它们有助于突触可塑性和行为的调节。然而,星形胶质CB1受体对NAc突触可塑性的影响以及对精神兴奋剂诱导的突触和行为效应的影响目前尚不清楚。本研究表明,精神兴奋剂安非他明会损害雄性小鼠NAc中星形胶质细胞CB1受体依赖的突触可塑性,而雌性小鼠则不会。在雄性小鼠中,安非他明的运动效应需要星形胶质CB1受体,而雌性小鼠则不需要。这些结果揭示了安非他明性别依赖性作用的不可预见的机制,为更好地理解精神兴奋剂对女性和男性的不同影响铺平了道路。
本文章由计算机程序翻译,如有差异,请以英文原文为准。
求助全文
约1分钟内获得全文 求助全文
来源期刊
Glia
Glia 医学-神经科学
CiteScore
13.10
自引率
4.80%
发文量
162
审稿时长
3-8 weeks
期刊介绍: GLIA is a peer-reviewed journal, which publishes articles dealing with all aspects of glial structure and function. This includes all aspects of glial cell biology in health and disease.
×
引用
GB/T 7714-2015
复制
MLA
复制
APA
复制
导出至
BibTeX EndNote RefMan NoteFirst NoteExpress
×
提示
您的信息不完整,为了账户安全,请先补充。
现在去补充
×
提示
您因"违规操作"
具体请查看互助需知
我知道了
×
提示
确定
请完成安全验证×
copy
已复制链接
快去分享给好友吧!
我知道了
右上角分享
点击右上角分享
0
联系我们:info@booksci.cn Book学术提供免费学术资源搜索服务,方便国内外学者检索中英文文献。致力于提供最便捷和优质的服务体验。 Copyright © 2023 布克学术 All rights reserved.
京ICP备2023020795号-1
ghs 京公网安备 11010802042870号
Book学术文献互助
Book学术文献互助群
群 号:604180095
Book学术官方微信