Identification of M2 macrophage-related genes associated with diffuse large B-cell lymphoma via bioinformatics and machine learning approaches.

IF 4.9 2区 生物学 Q1 BIOLOGY
Jiayi Zhang, Zhixiang Jia, Jiahui Zhang, Xiaohui Mu, Limei Ai
{"title":"Identification of M2 macrophage-related genes associated with diffuse large B-cell lymphoma via bioinformatics and machine learning approaches.","authors":"Jiayi Zhang, Zhixiang Jia, Jiahui Zhang, Xiaohui Mu, Limei Ai","doi":"10.1186/s13062-025-00649-4","DOIUrl":null,"url":null,"abstract":"<p><p>M2 macrophages play a crucial role in the initiation and progression of various tumors, including diffuse large B-cell lymphoma (DLBCL). However, the characterization of M2 macrophage-related genes in DLBCL remains incomplete. In this study, we downloaded DLBCL-related datasets from the Gene Expression Omnibus (GEO) database and identified 77 differentially expressed genes (DEGs) between the control group and the treat group. We assessed the immune cell infiltration using CIBERSORT analysis and identified modules associated with M2 macrophages through weighted gene co-expression network analysis (WGCNA). Using the Least Absolute Shrinkage and Selection Operator (LASSO), Support Vector Machine Recursive Feature Elimination (SVM-RFE), and Random Forest (RF) algorithms, we screened for seven potential diagnostic biomarkers with strong diagnostic capabilities: SMAD3, IL7R, IL18, FAS, CD5, CCR7, and CSF1R. Subsequently, the constructed logistic regression model and nomogram demonstrated robust predictive performance. We further investigated the expression levels, prognostic values, and biological functions of these biomarkers. The results showed that SMAD3, IL7R, IL18, FAS and CD5 were associated with the survival of DLBCL patients and could be used as markers to predict the prognosis of DLBCL. Our study introduces a novel diagnostic strategy and provides new insights into the potential mechanisms underlying DLBCL. However, further validation of the practical value of these genes in DLBCL diagnosis is warranted before clinical application.</p>","PeriodicalId":9164,"journal":{"name":"Biology Direct","volume":"20 1","pages":"58"},"PeriodicalIF":4.9000,"publicationDate":"2025-04-29","publicationTypes":"Journal Article","fieldsOfStudy":null,"isOpenAccess":false,"openAccessPdf":"https://www.ncbi.nlm.nih.gov/pmc/articles/PMC12039291/pdf/","citationCount":"0","resultStr":null,"platform":"Semanticscholar","paperid":null,"PeriodicalName":"Biology Direct","FirstCategoryId":"99","ListUrlMain":"https://doi.org/10.1186/s13062-025-00649-4","RegionNum":2,"RegionCategory":"生物学","ArticlePicture":[],"TitleCN":null,"AbstractTextCN":null,"PMCID":null,"EPubDate":"","PubModel":"","JCR":"Q1","JCRName":"BIOLOGY","Score":null,"Total":0}
引用次数: 0

Abstract

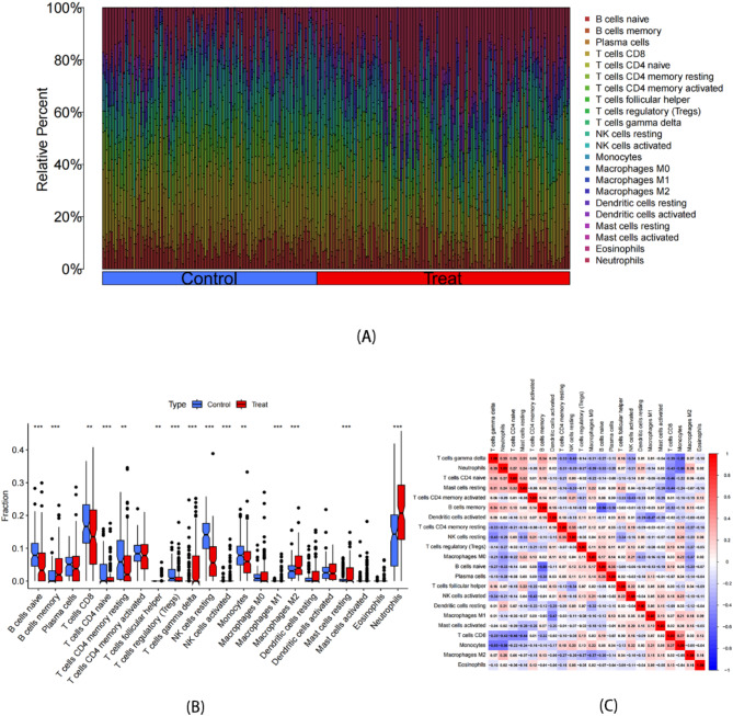
M2 macrophages play a crucial role in the initiation and progression of various tumors, including diffuse large B-cell lymphoma (DLBCL). However, the characterization of M2 macrophage-related genes in DLBCL remains incomplete. In this study, we downloaded DLBCL-related datasets from the Gene Expression Omnibus (GEO) database and identified 77 differentially expressed genes (DEGs) between the control group and the treat group. We assessed the immune cell infiltration using CIBERSORT analysis and identified modules associated with M2 macrophages through weighted gene co-expression network analysis (WGCNA). Using the Least Absolute Shrinkage and Selection Operator (LASSO), Support Vector Machine Recursive Feature Elimination (SVM-RFE), and Random Forest (RF) algorithms, we screened for seven potential diagnostic biomarkers with strong diagnostic capabilities: SMAD3, IL7R, IL18, FAS, CD5, CCR7, and CSF1R. Subsequently, the constructed logistic regression model and nomogram demonstrated robust predictive performance. We further investigated the expression levels, prognostic values, and biological functions of these biomarkers. The results showed that SMAD3, IL7R, IL18, FAS and CD5 were associated with the survival of DLBCL patients and could be used as markers to predict the prognosis of DLBCL. Our study introduces a novel diagnostic strategy and provides new insights into the potential mechanisms underlying DLBCL. However, further validation of the practical value of these genes in DLBCL diagnosis is warranted before clinical application.

Abstract Image

Abstract Image

Abstract Image

通过生物信息学和机器学习方法鉴定弥漫性大b细胞淋巴瘤相关的M2巨噬细胞相关基因。
M2巨噬细胞在包括弥漫性大b细胞淋巴瘤(DLBCL)在内的各种肿瘤的发生和发展中起着至关重要的作用。然而,M2巨噬细胞相关基因在DLBCL中的表征仍然不完整。在这项研究中,我们从Gene Expression Omnibus (GEO)数据库中下载了dlbcl相关数据集,并在对照组和治疗组之间鉴定了77个差异表达基因(DEGs)。我们使用CIBERSORT分析评估免疫细胞浸润,并通过加权基因共表达网络分析(WGCNA)鉴定与M2巨噬细胞相关的模块。使用最小绝对收缩和选择算子(LASSO)、支持向量机递归特征消除(SVM-RFE)和随机森林(RF)算法,我们筛选了7种具有较强诊断能力的潜在诊断生物标志物:SMAD3、IL7R、IL18、FAS、CD5、CCR7和CSF1R。随后,构建的逻辑回归模型和nomogram显示出稳健的预测性能。我们进一步研究了这些生物标志物的表达水平、预后价值和生物学功能。结果显示SMAD3、IL7R、IL18、FAS、CD5与DLBCL患者的生存相关,可作为预测DLBCL预后的标志物。我们的研究引入了一种新的诊断策略,并为DLBCL的潜在机制提供了新的见解。然而,在临床应用之前,需要进一步验证这些基因在DLBCL诊断中的实用价值。
本文章由计算机程序翻译,如有差异,请以英文原文为准。
求助全文
约1分钟内获得全文 求助全文
来源期刊
Biology Direct
Biology Direct 生物-生物学
CiteScore
6.40
自引率
10.90%
发文量
32
审稿时长
7 months
期刊介绍: Biology Direct serves the life science research community as an open access, peer-reviewed online journal, providing authors and readers with an alternative to the traditional model of peer review. Biology Direct considers original research articles, hypotheses, comments, discovery notes and reviews in subject areas currently identified as those most conducive to the open review approach, primarily those with a significant non-experimental component.
×
引用
GB/T 7714-2015
复制
MLA
复制
APA
复制
导出至
BibTeX EndNote RefMan NoteFirst NoteExpress
×
提示
您的信息不完整,为了账户安全,请先补充。
现在去补充
×
提示
您因"违规操作"
具体请查看互助需知
我知道了
×
提示
确定
请完成安全验证×
copy
已复制链接
快去分享给好友吧!
我知道了
右上角分享
点击右上角分享
0
联系我们:info@booksci.cn Book学术提供免费学术资源搜索服务,方便国内外学者检索中英文文献。致力于提供最便捷和优质的服务体验。 Copyright © 2023 布克学术 All rights reserved.
京ICP备2023020795号-1
ghs 京公网安备 11010802042870号
Book学术文献互助
Book学术文献互助群
群 号:604180095
Book学术官方微信