Characterization of the aryl hydrocarbon receptor as a potential candidate to improve cancer T cell therapies.

IF 5.1 2区 医学 Q2 IMMUNOLOGY
Valentine De Castro, Oumaïma Abdellaoui, Barbara Dehecq, Babacar Ndao, Patricia Mercier-Letondal, Alexandra Dauvé, Francine Garnache-Ottou, Olivier Adotévi, Romain Loyon, Yann Godet
{"title":"Characterization of the aryl hydrocarbon receptor as a potential candidate to improve cancer T cell therapies.","authors":"Valentine De Castro, Oumaïma Abdellaoui, Barbara Dehecq, Babacar Ndao, Patricia Mercier-Letondal, Alexandra Dauvé, Francine Garnache-Ottou, Olivier Adotévi, Romain Loyon, Yann Godet","doi":"10.1007/s00262-025-04065-5","DOIUrl":null,"url":null,"abstract":"<p><p>The efficacy of T-cell-based cancer therapies can be limited by the tumor microenvironment which can lead to T cell dysfunction. Multiple studies, particularly in murine models, have demonstrated the capacity of the aryl hydrocarbon receptor (AHR) to negatively regulate antitumor T cell functions. AHR is a cytoplasmic receptor and transcription factor that was originally identified as a xenobiotic sensor, but has since been shown to play a significant role in the gene regulation of various immune cells, including T cells. Given the insights from murine studies, AHR emerges as a promising candidate to invalidate for optimizing T cell-based cancer therapies. However, the controversial role of AHR in human T cells underscores the need for a more comprehensive characterization of AHR expressing T cells. This study aims to investigate the regulatory mechanisms of AHR in human T cell biology to better understand its impact on reducing antitumor immune responses. Here, we knocked-out AHR in human T cells using CRISPR-Cas9 technology to characterize AHR's function in an in vitro chronic stimulation model. Engineered T cells exhibited enhanced effector- and memory-like profiles and expressed reduced amount of CD39 and TIGIT. AHR knockout enhanced human CAR-T cells' functionality and persistence upon tumor chronic stimulation. Collectively, these results highlight the role of AHR in human CAR-T cells efficiency.</p>","PeriodicalId":9595,"journal":{"name":"Cancer Immunology, Immunotherapy","volume":"74 7","pages":"200"},"PeriodicalIF":5.1000,"publicationDate":"2025-05-13","publicationTypes":"Journal Article","fieldsOfStudy":null,"isOpenAccess":false,"openAccessPdf":"https://www.ncbi.nlm.nih.gov/pmc/articles/PMC12075070/pdf/","citationCount":"0","resultStr":null,"platform":"Semanticscholar","paperid":null,"PeriodicalName":"Cancer Immunology, Immunotherapy","FirstCategoryId":"3","ListUrlMain":"https://doi.org/10.1007/s00262-025-04065-5","RegionNum":2,"RegionCategory":"医学","ArticlePicture":[],"TitleCN":null,"AbstractTextCN":null,"PMCID":null,"EPubDate":"","PubModel":"","JCR":"Q2","JCRName":"IMMUNOLOGY","Score":null,"Total":0}
引用次数: 0

Abstract

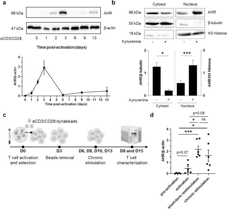
The efficacy of T-cell-based cancer therapies can be limited by the tumor microenvironment which can lead to T cell dysfunction. Multiple studies, particularly in murine models, have demonstrated the capacity of the aryl hydrocarbon receptor (AHR) to negatively regulate antitumor T cell functions. AHR is a cytoplasmic receptor and transcription factor that was originally identified as a xenobiotic sensor, but has since been shown to play a significant role in the gene regulation of various immune cells, including T cells. Given the insights from murine studies, AHR emerges as a promising candidate to invalidate for optimizing T cell-based cancer therapies. However, the controversial role of AHR in human T cells underscores the need for a more comprehensive characterization of AHR expressing T cells. This study aims to investigate the regulatory mechanisms of AHR in human T cell biology to better understand its impact on reducing antitumor immune responses. Here, we knocked-out AHR in human T cells using CRISPR-Cas9 technology to characterize AHR's function in an in vitro chronic stimulation model. Engineered T cells exhibited enhanced effector- and memory-like profiles and expressed reduced amount of CD39 and TIGIT. AHR knockout enhanced human CAR-T cells' functionality and persistence upon tumor chronic stimulation. Collectively, these results highlight the role of AHR in human CAR-T cells efficiency.

Abstract Image

Abstract Image

Abstract Image

芳烃受体作为改善癌症T细胞治疗的潜在候选者的表征。
基于T细胞的癌症治疗的效果可能受到肿瘤微环境的限制,这可能导致T细胞功能障碍。多项研究,特别是在小鼠模型中,已经证明了芳烃受体(AHR)负调控抗肿瘤T细胞功能的能力。AHR是一种细胞质受体和转录因子,最初被确定为异种传感器,但已被证明在包括T细胞在内的各种免疫细胞的基因调控中发挥重要作用。鉴于小鼠研究的见解,AHR成为优化T细胞为基础的癌症治疗无效的有希望的候选者。然而,AHR在人类T细胞中有争议的作用强调了对表达AHR的T细胞进行更全面表征的必要性。本研究旨在探讨AHR在人T细胞生物学中的调控机制,以更好地了解其在降低抗肿瘤免疫应答中的作用。在这里,我们使用CRISPR-Cas9技术敲除人类T细胞中的AHR,在体外慢性刺激模型中表征AHR的功能。工程T细胞表现出增强的效应和记忆样谱,表达CD39和TIGIT的量减少。AHR敲除增强了人类CAR-T细胞在肿瘤慢性刺激下的功能和持久性。总的来说,这些结果突出了AHR在人类CAR-T细胞效率中的作用。
本文章由计算机程序翻译,如有差异,请以英文原文为准。
求助全文
约1分钟内获得全文 求助全文
来源期刊
CiteScore
10.50
自引率
1.70%
发文量
207
审稿时长
1 months
期刊介绍: Cancer Immunology, Immunotherapy has the basic aim of keeping readers informed of the latest research results in the fields of oncology and immunology. As knowledge expands, the scope of the journal has broadened to include more of the progress being made in the areas of biology concerned with biological response modifiers. This helps keep readers up to date on the latest advances in our understanding of tumor-host interactions. The journal publishes short editorials including "position papers," general reviews, original articles, and short communications, providing a forum for the most current experimental and clinical advances in tumor immunology.
×
引用
GB/T 7714-2015
复制
MLA
复制
APA
复制
导出至
BibTeX EndNote RefMan NoteFirst NoteExpress
×
提示
您的信息不完整,为了账户安全,请先补充。
现在去补充
×
提示
您因"违规操作"
具体请查看互助需知
我知道了
×
提示
确定
请完成安全验证×
copy
已复制链接
快去分享给好友吧!
我知道了
右上角分享
点击右上角分享
0
联系我们:info@booksci.cn Book学术提供免费学术资源搜索服务,方便国内外学者检索中英文文献。致力于提供最便捷和优质的服务体验。 Copyright © 2023 布克学术 All rights reserved.
京ICP备2023020795号-1
ghs 京公网安备 11010802042870号
Book学术文献互助
Book学术文献互助群
群 号:604180095
Book学术官方微信