Rational development of gemcitabine-based nanoplatform for targeting SERPINB9/Granzyme B axis to overcome chemo-immune-resistance

IF 15.7 1区 综合性期刊 Q1 MULTIDISCIPLINARY SCIENCES
Haozhe Huang, Yiqing Mu, Yixian Huang, Beihong Ji, Yifei Wang, Chien-Yu Chen, Yuang Chen, Zhangyi Luo, Sihan Li, Ziqian Zhang, Luxuan Wang, James F. Conway, Da Yang, Junmei Wang, Jingjing Sun, Song Li
{"title":"Rational development of gemcitabine-based nanoplatform for targeting SERPINB9/Granzyme B axis to overcome chemo-immune-resistance","authors":"Haozhe Huang, Yiqing Mu, Yixian Huang, Beihong Ji, Yifei Wang, Chien-Yu Chen, Yuang Chen, Zhangyi Luo, Sihan Li, Ziqian Zhang, Luxuan Wang, James F. Conway, Da Yang, Junmei Wang, Jingjing Sun, Song Li","doi":"10.1038/s41467-025-59490-y","DOIUrl":null,"url":null,"abstract":"<p>SERPINB9, an endogenous inhibitor of granzyme B (GzmB), has emerged as a critical factor in the resistance to immunotherapy by protecting cancer cells from GzmB-induced cytotoxicity. However, its role in chemosensitivity remains unknown. In this study, we show that gemcitabine (GEM) treatment upregulates SERPINB9 through transcription factor ATF-3. Interestingly, GEM also induces the expression of GzmB and knockout or knockdown of SERPINB9 results in enhanced response of tumor cells to GEM, suggesting a role of GzmB/SERPINB9 axis in regulating chemosensitivity. To facilitate the therapeutic translation of these findings, we engineer POEM nanocarrier (consisting of lipid-derivatized polylysine (<b>P</b>EG-<b>P</b>LL-<b>O</b>leic acid, <b>PPO</b>), and GEM-conjugated polylysine (<b>P</b>EG-<b>P</b>LL-<b>O</b>A-<b>GEM</b>, <b>PPOGEM</b>), <b>P</b>P<b>O</b>/PPOG<b>EM</b> (<b>POEM</b>)) that is highly effective in codelivery of built-in GEM and loaded SERPINB9 short interfering RNA (siSPB9). GEM conjugation introduces an additional mechanism of carrier/siRNA interaction in addition to charge-mediated interaction and enables efficient i.v. delivery at lower N/P ratios. Here, we show that co-delivery of GEM and siSPB9 significantly improves antitumor efficacy and remodels the tumor immune microenvironment in pancreatic cancer models, supporting a promising therapeutic strategy.</p>","PeriodicalId":19066,"journal":{"name":"Nature Communications","volume":"56 1","pages":""},"PeriodicalIF":15.7000,"publicationDate":"2025-05-05","publicationTypes":"Journal Article","fieldsOfStudy":null,"isOpenAccess":false,"openAccessPdf":"","citationCount":"0","resultStr":null,"platform":"Semanticscholar","paperid":null,"PeriodicalName":"Nature Communications","FirstCategoryId":"103","ListUrlMain":"https://doi.org/10.1038/s41467-025-59490-y","RegionNum":1,"RegionCategory":"综合性期刊","ArticlePicture":[],"TitleCN":null,"AbstractTextCN":null,"PMCID":null,"EPubDate":"","PubModel":"","JCR":"Q1","JCRName":"MULTIDISCIPLINARY SCIENCES","Score":null,"Total":0}
引用次数: 0

Abstract

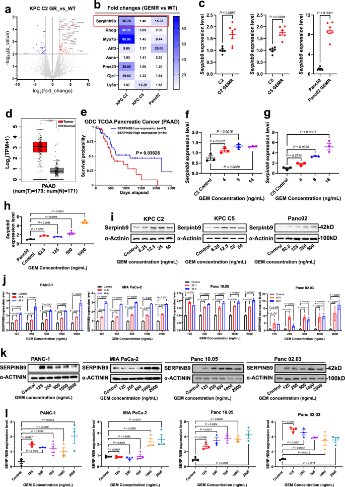
SERPINB9, an endogenous inhibitor of granzyme B (GzmB), has emerged as a critical factor in the resistance to immunotherapy by protecting cancer cells from GzmB-induced cytotoxicity. However, its role in chemosensitivity remains unknown. In this study, we show that gemcitabine (GEM) treatment upregulates SERPINB9 through transcription factor ATF-3. Interestingly, GEM also induces the expression of GzmB and knockout or knockdown of SERPINB9 results in enhanced response of tumor cells to GEM, suggesting a role of GzmB/SERPINB9 axis in regulating chemosensitivity. To facilitate the therapeutic translation of these findings, we engineer POEM nanocarrier (consisting of lipid-derivatized polylysine (PEG-PLL-Oleic acid, PPO), and GEM-conjugated polylysine (PEG-PLL-OA-GEM, PPOGEM), PPO/PPOGEM (POEM)) that is highly effective in codelivery of built-in GEM and loaded SERPINB9 short interfering RNA (siSPB9). GEM conjugation introduces an additional mechanism of carrier/siRNA interaction in addition to charge-mediated interaction and enables efficient i.v. delivery at lower N/P ratios. Here, we show that co-delivery of GEM and siSPB9 significantly improves antitumor efficacy and remodels the tumor immune microenvironment in pancreatic cancer models, supporting a promising therapeutic strategy.

Abstract Image

合理开发基于吉西他滨的靶向SERPINB9/颗粒酶B轴的纳米平台以克服化学免疫耐药
SERPINB9是一种内源性颗粒酶B (GzmB)抑制剂,它通过保护癌细胞免受GzmB诱导的细胞毒性而成为免疫治疗耐药的关键因素。然而,其在化学敏感性中的作用尚不清楚。在这项研究中,我们发现吉西他滨(GEM)治疗通过转录因子ATF-3上调SERPINB9。有趣的是,GEM还能诱导GzmB的表达,敲除或敲低SERPINB9可增强肿瘤细胞对GEM的反应,提示GzmB/SERPINB9轴在调节化疗敏感性中发挥作用。为了促进这些发现的治疗翻译,我们设计了POEM纳米载体(由脂质衍生的聚lysine (PEG-PLL-Oleic acid, PPO)和GEM共轭的聚lysine (PEG-PLL-OA-GEM, PPOGEM), PPO/PPOGEM (POEM)组成),它在共同递送内置GEM和负载SERPINB9短干扰RNA (siSPB9)方面非常有效。除了电荷介导的相互作用外,GEM偶联还引入了载体/siRNA相互作用的额外机制,并能在较低氮磷比下实现有效的静脉给药。在这里,我们发现GEM和siSPB9共同递送显著提高了胰腺癌模型的抗肿瘤疗效并重塑了肿瘤免疫微环境,支持了一种有前景的治疗策略。
本文章由计算机程序翻译,如有差异,请以英文原文为准。
求助全文
约1分钟内获得全文 求助全文
来源期刊
Nature Communications
Nature Communications Biological Science Disciplines-
CiteScore
24.90
自引率
2.40%
发文量
6928
审稿时长
3.7 months
期刊介绍: Nature Communications, an open-access journal, publishes high-quality research spanning all areas of the natural sciences. Papers featured in the journal showcase significant advances relevant to specialists in each respective field. With a 2-year impact factor of 16.6 (2022) and a median time of 8 days from submission to the first editorial decision, Nature Communications is committed to rapid dissemination of research findings. As a multidisciplinary journal, it welcomes contributions from biological, health, physical, chemical, Earth, social, mathematical, applied, and engineering sciences, aiming to highlight important breakthroughs within each domain.
×
引用
GB/T 7714-2015
复制
MLA
复制
APA
复制
导出至
BibTeX EndNote RefMan NoteFirst NoteExpress
×
提示
您的信息不完整,为了账户安全,请先补充。
现在去补充
×
提示
您因"违规操作"
具体请查看互助需知
我知道了
×
提示
确定
请完成安全验证×
copy
已复制链接
快去分享给好友吧!
我知道了
右上角分享
点击右上角分享
0
联系我们:info@booksci.cn Book学术提供免费学术资源搜索服务,方便国内外学者检索中英文文献。致力于提供最便捷和优质的服务体验。 Copyright © 2023 布克学术 All rights reserved.
京ICP备2023020795号-1
ghs 京公网安备 11010802042870号
Book学术文献互助
Book学术文献互助群
群 号:604180095
Book学术官方微信