An organotypic model for investigating drug-radiation responses in the lung.

Journal of biological methods Pub Date : 2024-11-28 eCollection Date: 2025-01-01 DOI:10.14440/jbm.2025.0080
Maryam Alkadhimi, Anuradha Helen Manne, Yanyan Jiang, Marcus Green, Anderson Joseph Ryan
{"title":"An organotypic model for investigating drug-radiation responses in the lung.","authors":"Maryam Alkadhimi, Anuradha Helen Manne, Yanyan Jiang, Marcus Green, Anderson Joseph Ryan","doi":"10.14440/jbm.2025.0080","DOIUrl":null,"url":null,"abstract":"<p><strong>Background: </strong>Established <i>in vivo</i> radiobiological models are commonly used to assess anti-tumor effects and normal tissue toxicity. However, these models have notable limitations, and additional models are necessary to gain a deeper insights into drug-radiation interactions.</p><p><strong>Objective: </strong>This study aimed to develop an organotypic <i>ex vivo</i> model by using precision-cut lung slices (PCLSs) to evaluate radiation-induced residual deoxyribonucleic acid (DNA) damage, both alone and in combination with a pharmacological inhibitor of DNA double-strand break (DSB) repair.</p><p><strong>Methods: </strong>Left lungs from female C57BL/6 mice were dissected, perfused with 4% low-gelling-temperature agarose, and sliced into 250 μm sections. Lung slices were then incubated <i>ex vivo</i> for up to 7 days. The slices were irradiated using <sup>137</sup>Cs, either with or without a DNA-dependent protein kinase (DNA-PK) inhibitor (NU7441). Tissue sections were subsequently fixed and stained for γH2AX and 53BP1, which serve as histological markers of DNA DSBs.</p><p><strong>Results: </strong>The established conditions preserved tissue viability for up to 7 days and maintained structural integrity for 2 days. DNA damage, detected through γH2AX and 53BP1 staining, was consistent between lungs irradiated <i>ex vivo</i> and their counterparts irradiated <i>in vivo</i>. In the organotypic model, radiation alone in DNA-PK-deficient SCID mice and radiation combined with DNA-PK inhibition in C57BL/6 mice led to increased residual γH2AX and 53BP1 staining.</p><p><strong>Conclusion: </strong>This study demonstrates that residual DNA damage levels following ionizing radiation in lung tissue are comparable between <i>in vivo</i> and <i>ex vivo</i> tissue slices, suggesting that PCLSs serve as a valuable organotypic model for investigating the effects of drug-radiation combinations.</p>","PeriodicalId":73618,"journal":{"name":"Journal of biological methods","volume":"12 1","pages":"e99010041"},"PeriodicalIF":0.0000,"publicationDate":"2024-11-28","publicationTypes":"Journal Article","fieldsOfStudy":null,"isOpenAccess":false,"openAccessPdf":"https://www.ncbi.nlm.nih.gov/pmc/articles/PMC11973049/pdf/","citationCount":"0","resultStr":null,"platform":"Semanticscholar","paperid":null,"PeriodicalName":"Journal of biological methods","FirstCategoryId":"1085","ListUrlMain":"https://doi.org/10.14440/jbm.2025.0080","RegionNum":0,"RegionCategory":null,"ArticlePicture":[],"TitleCN":null,"AbstractTextCN":null,"PMCID":null,"EPubDate":"2025/1/1 0:00:00","PubModel":"eCollection","JCR":"","JCRName":"","Score":null,"Total":0}
引用次数: 0

Abstract

Background: Established in vivo radiobiological models are commonly used to assess anti-tumor effects and normal tissue toxicity. However, these models have notable limitations, and additional models are necessary to gain a deeper insights into drug-radiation interactions.

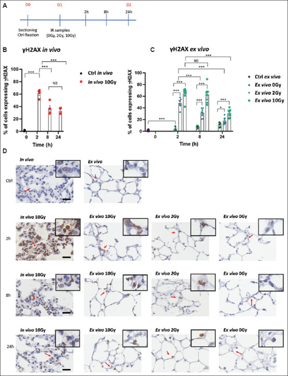
Objective: This study aimed to develop an organotypic ex vivo model by using precision-cut lung slices (PCLSs) to evaluate radiation-induced residual deoxyribonucleic acid (DNA) damage, both alone and in combination with a pharmacological inhibitor of DNA double-strand break (DSB) repair.

Methods: Left lungs from female C57BL/6 mice were dissected, perfused with 4% low-gelling-temperature agarose, and sliced into 250 μm sections. Lung slices were then incubated ex vivo for up to 7 days. The slices were irradiated using 137Cs, either with or without a DNA-dependent protein kinase (DNA-PK) inhibitor (NU7441). Tissue sections were subsequently fixed and stained for γH2AX and 53BP1, which serve as histological markers of DNA DSBs.

Results: The established conditions preserved tissue viability for up to 7 days and maintained structural integrity for 2 days. DNA damage, detected through γH2AX and 53BP1 staining, was consistent between lungs irradiated ex vivo and their counterparts irradiated in vivo. In the organotypic model, radiation alone in DNA-PK-deficient SCID mice and radiation combined with DNA-PK inhibition in C57BL/6 mice led to increased residual γH2AX and 53BP1 staining.

Conclusion: This study demonstrates that residual DNA damage levels following ionizing radiation in lung tissue are comparable between in vivo and ex vivo tissue slices, suggesting that PCLSs serve as a valuable organotypic model for investigating the effects of drug-radiation combinations.

Abstract Image

Abstract Image

Abstract Image

用于研究肺部药物辐射反应的器官型模型。
背景:建立的体内放射生物学模型通常用于评估抗肿瘤作用和正常组织毒性。然而,这些模型有明显的局限性,需要额外的模型来更深入地了解药物-辐射相互作用。目的:利用精密肺切片(PCLSs)建立器官型离体模型,评估单独或联合DNA双链断裂(DSB)修复药物抑制剂对辐射诱导的残留脱氧核糖核酸(DNA)损伤。方法:雌性C57BL/6小鼠左肺解剖,灌注4%低温琼脂糖,切片250 μm。肺切片在体外孵育7天。切片用137Cs辐照,加或不加dna依赖性蛋白激酶(DNA-PK)抑制剂(NU7441)。随后固定组织切片并染色γ - h2ax和53BP1,作为DNA dsb的组织学标记物。结果:所建立的条件可使组织活力保持7天,结构完整性保持2天。通过γ - h2ax和53BP1染色检测到的DNA损伤在离体照射和体内照射的肺之间是一致的。在器官型模型中,在DNA-PK缺失的SCID小鼠中单独放射和在C57BL/6小鼠中放射联合DNA-PK抑制导致残余γ - h2ax和53BP1染色增加。结论:本研究表明,电离辐射后肺组织中残余DNA损伤水平在体内和离体组织切片之间具有可比性,表明pcls可作为研究药物-辐射联合效应的有价值的器官型模型。
本文章由计算机程序翻译,如有差异,请以英文原文为准。
求助全文
约1分钟内获得全文 求助全文
来源期刊
自引率
0.00%
发文量
0
×
引用
GB/T 7714-2015
复制
MLA
复制
APA
复制
导出至
BibTeX EndNote RefMan NoteFirst NoteExpress
×
提示
您的信息不完整,为了账户安全,请先补充。
现在去补充
×
提示
您因"违规操作"
具体请查看互助需知
我知道了
×
提示
确定
请完成安全验证×
copy
已复制链接
快去分享给好友吧!
我知道了
右上角分享
点击右上角分享
0
联系我们:info@booksci.cn Book学术提供免费学术资源搜索服务,方便国内外学者检索中英文文献。致力于提供最便捷和优质的服务体验。 Copyright © 2023 布克学术 All rights reserved.
京ICP备2023020795号-1
ghs 京公网安备 11010802042870号
Book学术文献互助
Book学术文献互助群
群 号:604180095
Book学术官方微信