Novel immunodominant neoepitope in a KPC mouse model of pancreatic cancer allowing identification of tumor-specific T cells.

IF 6.5 2区 医学 Q1 IMMUNOLOGY
Oncoimmunology Pub Date : 2025-12-01 Epub Date: 2025-04-08 DOI:10.1080/2162402X.2025.2489815
Maria Antsiferova, Marco Berrera, Anne-Claire Zagdoun, Maha Raauf, Thuy Trinh Nguyen, Claudio Murgia, Birte Appelt, Christine Trumpfheller, Stephan Gasser, Sylvain Pilet, Valeria Nicolini, Ines Grazina de Matos
{"title":"Novel immunodominant neoepitope in a KPC mouse model of pancreatic cancer allowing identification of tumor-specific T cells.","authors":"Maria Antsiferova, Marco Berrera, Anne-Claire Zagdoun, Maha Raauf, Thuy Trinh Nguyen, Claudio Murgia, Birte Appelt, Christine Trumpfheller, Stephan Gasser, Sylvain Pilet, Valeria Nicolini, Ines Grazina de Matos","doi":"10.1080/2162402X.2025.2489815","DOIUrl":null,"url":null,"abstract":"<p><p>The 4662 KPC model is one of the most widely used mouse models of pancreatic cancer. It represents an excluded immune phenotype and closely recapitulates the pathophysiology of pancreatic cancer in humans. We set out to identify the endogenous neoepitopes present in 4662 cells. By combining whole-exome and RNA-sequencing and a bioinformatic neoantigen prediction pipeline, we have identified 15 potential candidate neoantigen epitopes. Ten more highly expressed were selected for validation in an in vivo vaccination study with 4662-tumor bearing mice. The <i>Mrps35-</i>derived neoantigen was found to be immunogenic as we have identified endogenous T-cells responding to this neoepitope, and the response was significantly increased upon vaccination with a synthetic peptide and upon PD1-IL2v therapy. Dextramers based on this peptide were validated and can be used to monitor endogenous tumor-specific CD8+ T-cells in response to immunotherapy. This will support the development of novel therapies for this highly unmet medical need indication.</p>","PeriodicalId":48714,"journal":{"name":"Oncoimmunology","volume":"14 1","pages":"2489815"},"PeriodicalIF":6.5000,"publicationDate":"2025-12-01","publicationTypes":"Journal Article","fieldsOfStudy":null,"isOpenAccess":false,"openAccessPdf":"https://www.ncbi.nlm.nih.gov/pmc/articles/PMC11988233/pdf/","citationCount":"0","resultStr":null,"platform":"Semanticscholar","paperid":null,"PeriodicalName":"Oncoimmunology","FirstCategoryId":"3","ListUrlMain":"https://doi.org/10.1080/2162402X.2025.2489815","RegionNum":2,"RegionCategory":"医学","ArticlePicture":[],"TitleCN":null,"AbstractTextCN":null,"PMCID":null,"EPubDate":"2025/4/8 0:00:00","PubModel":"Epub","JCR":"Q1","JCRName":"IMMUNOLOGY","Score":null,"Total":0}
引用次数: 0

Abstract

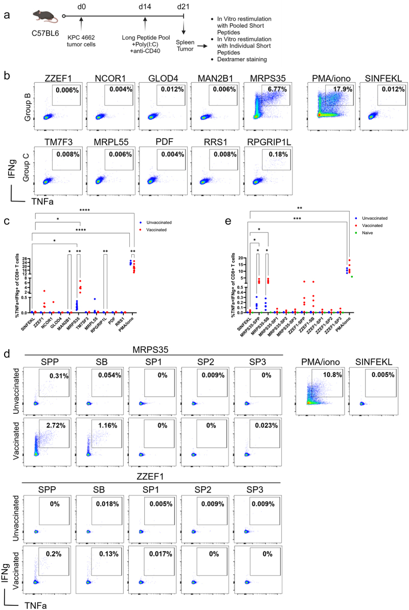
The 4662 KPC model is one of the most widely used mouse models of pancreatic cancer. It represents an excluded immune phenotype and closely recapitulates the pathophysiology of pancreatic cancer in humans. We set out to identify the endogenous neoepitopes present in 4662 cells. By combining whole-exome and RNA-sequencing and a bioinformatic neoantigen prediction pipeline, we have identified 15 potential candidate neoantigen epitopes. Ten more highly expressed were selected for validation in an in vivo vaccination study with 4662-tumor bearing mice. The Mrps35-derived neoantigen was found to be immunogenic as we have identified endogenous T-cells responding to this neoepitope, and the response was significantly increased upon vaccination with a synthetic peptide and upon PD1-IL2v therapy. Dextramers based on this peptide were validated and can be used to monitor endogenous tumor-specific CD8+ T-cells in response to immunotherapy. This will support the development of novel therapies for this highly unmet medical need indication.

Abstract Image

Abstract Image

Abstract Image

胰腺癌KPC小鼠模型中新的免疫显性新表位允许识别肿瘤特异性T细胞。
4662 KPC模型是目前应用最广泛的胰腺癌小鼠模型之一。它代表了一种被排除的免疫表型,并密切概括了人类胰腺癌的病理生理。我们着手鉴定4662个细胞中存在的内源性新表位。通过结合全外显子组和rna测序以及生物信息学新抗原预测管道,我们已经确定了15个潜在的候选新抗原表位。在4662只荷瘤小鼠的体内疫苗接种研究中,选择了10个高表达的基因进行验证。mrps35衍生的新抗原被发现具有免疫原性,因为我们已经鉴定出内源性t细胞对这种新表位有反应,并且在用合成肽接种和PD1-IL2v治疗后,反应显着增加。基于该肽的右旋聚体已被验证,可用于监测内源性肿瘤特异性CD8+ t细胞对免疫治疗的反应。这将支持针对这一高度未满足的医疗需求的新疗法的发展。
本文章由计算机程序翻译,如有差异,请以英文原文为准。
求助全文
约1分钟内获得全文 求助全文
来源期刊
Oncoimmunology
Oncoimmunology ONCOLOGYIMMUNOLOGY-IMMUNOLOGY
CiteScore
12.50
自引率
2.80%
发文量
276
审稿时长
24 weeks
期刊介绍: OncoImmunology is a dynamic, high-profile, open access journal that comprehensively covers tumor immunology and immunotherapy. As cancer immunotherapy advances, OncoImmunology is committed to publishing top-tier research encompassing all facets of basic and applied tumor immunology. The journal covers a wide range of topics, including: -Basic and translational studies in immunology of both solid and hematological malignancies -Inflammation, innate and acquired immune responses against cancer -Mechanisms of cancer immunoediting and immune evasion -Modern immunotherapies, including immunomodulators, immune checkpoint inhibitors, T-cell, NK-cell, and macrophage engagers, and CAR T cells -Immunological effects of conventional anticancer therapies.
×
引用
GB/T 7714-2015
复制
MLA
复制
APA
复制
导出至
BibTeX EndNote RefMan NoteFirst NoteExpress
×
提示
您的信息不完整,为了账户安全,请先补充。
现在去补充
×
提示
您因"违规操作"
具体请查看互助需知
我知道了
×
提示
确定
请完成安全验证×
copy
已复制链接
快去分享给好友吧!
我知道了
右上角分享
点击右上角分享
0
联系我们:info@booksci.cn Book学术提供免费学术资源搜索服务,方便国内外学者检索中英文文献。致力于提供最便捷和优质的服务体验。 Copyright © 2023 布克学术 All rights reserved.
京ICP备2023020795号-1
ghs 京公网安备 11010802042870号
Book学术文献互助
Book学术文献互助群
群 号:604180095
Book学术官方微信