The mammalian acid chitinase promotes oncogenic properties of thyroid cancer cells through the JAK2/STAT3 pathway.

IF 4.3 2区 医学 Q2 ENDOCRINOLOGY & METABOLISM
European Thyroid Journal Pub Date : 2025-04-25 Print Date: 2025-04-01 DOI:10.1530/ETJ-24-0311
Zhiyuan Ma, Renmin Mu, Zhengxing Zhou, Zilai Hu, Mimi Shen, Chengli Lu, Hu Wang, Chengmin Zhang, Minglin Zhang, Zhiqiang Yi, Zilin Deng, Yingying Zhao, Jiaxing Zhu, Guorong Wen, Hai Jin, Jiaxing An, Biguang Tuo, Xuemei Liu, Taolang Li
{"title":"The mammalian acid chitinase promotes oncogenic properties of thyroid cancer cells through the JAK2/STAT3 pathway.","authors":"Zhiyuan Ma, Renmin Mu, Zhengxing Zhou, Zilai Hu, Mimi Shen, Chengli Lu, Hu Wang, Chengmin Zhang, Minglin Zhang, Zhiqiang Yi, Zilin Deng, Yingying Zhao, Jiaxing Zhu, Guorong Wen, Hai Jin, Jiaxing An, Biguang Tuo, Xuemei Liu, Taolang Li","doi":"10.1530/ETJ-24-0311","DOIUrl":null,"url":null,"abstract":"<p><strong>Objective: </strong>Mammalian acid chitinase (AMCase; CHIA) has potential as a biomarker and drug target in the fields of medicine and pharmacology, and its role in inhibiting tumor growth and Th2 cell-mediated asthma-related inflammation has become a research hotspot. However, the role of CHIA in thyroid cancer is unclear.</p><p><strong>Methods: </strong>Tissue microarrays and thyroid cancer cell lines were used to detect CHIA expression and determine its clinical relevance. CHIA gene expression was altered in thyroid cancer cells to examine the effects of CHIA expression on the biological behavior of thyroid cancer cells, and the related molecular mechanisms involved were explored.</p><p><strong>Results: </strong>We first examined CHIA expression in a thyroid tissue microarray using immunohistochemistry. We found that CHIA was significantly upregulated in thyroid cancer tissues relative to paired thyroid cancer adjacent tissues. After correlation analysis, we found that upregulated CHIA expression correlated with the tumor-node-metastasis (TNM) stage of patients with thyroid cancer. Similarly, CHIA expression was significantly higher in the thyroid cancer cell lines BCPAP, TPC-1, KTC-1 and FTC133 than in the human normal thyroid epithelial cell line Nthy-ori-3-1. CHIA promotes proliferation, migration and invasion; inhibits thyroid cancer cell apoptosis; and regulates markers of proliferation and epithelial-mesenchymal transition. Mechanistically, CHIA activated the JAK2/STAT3 signaling pathway in thyroid cancer cells.</p><p><strong>Conclusions: </strong>CHIA upregulation promoted the proliferation, migration and invasion of thyroid cancer cells through JAK2/STAT3 signaling pathway activation. Therefore, CHIA could represent a potential new oncoprotein for patients with thyroid cancer.</p>","PeriodicalId":12159,"journal":{"name":"European Thyroid Journal","volume":" ","pages":""},"PeriodicalIF":4.3000,"publicationDate":"2025-04-25","publicationTypes":"Journal Article","fieldsOfStudy":null,"isOpenAccess":false,"openAccessPdf":"https://www.ncbi.nlm.nih.gov/pmc/articles/PMC12053917/pdf/","citationCount":"0","resultStr":null,"platform":"Semanticscholar","paperid":null,"PeriodicalName":"European Thyroid Journal","FirstCategoryId":"3","ListUrlMain":"https://doi.org/10.1530/ETJ-24-0311","RegionNum":2,"RegionCategory":"医学","ArticlePicture":[],"TitleCN":null,"AbstractTextCN":null,"PMCID":null,"EPubDate":"2025/4/1 0:00:00","PubModel":"Print","JCR":"Q2","JCRName":"ENDOCRINOLOGY & METABOLISM","Score":null,"Total":0}
引用次数: 0

Abstract

Objective: Mammalian acid chitinase (AMCase; CHIA) has potential as a biomarker and drug target in the fields of medicine and pharmacology, and its role in inhibiting tumor growth and Th2 cell-mediated asthma-related inflammation has become a research hotspot. However, the role of CHIA in thyroid cancer is unclear.

Methods: Tissue microarrays and thyroid cancer cell lines were used to detect CHIA expression and determine its clinical relevance. CHIA gene expression was altered in thyroid cancer cells to examine the effects of CHIA expression on the biological behavior of thyroid cancer cells, and the related molecular mechanisms involved were explored.

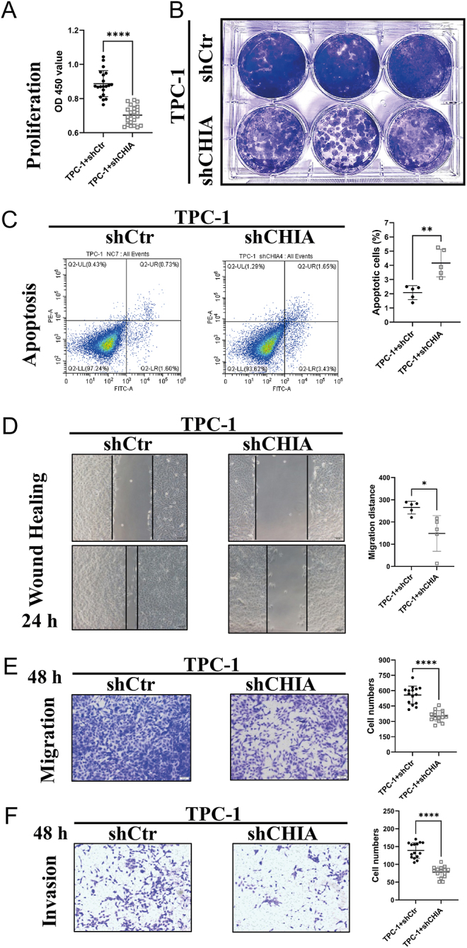
Results: We first examined CHIA expression in a thyroid tissue microarray using immunohistochemistry. We found that CHIA was significantly upregulated in thyroid cancer tissues relative to paired thyroid cancer adjacent tissues. After correlation analysis, we found that upregulated CHIA expression correlated with the tumor-node-metastasis (TNM) stage of patients with thyroid cancer. Similarly, CHIA expression was significantly higher in the thyroid cancer cell lines BCPAP, TPC-1, KTC-1 and FTC133 than in the human normal thyroid epithelial cell line Nthy-ori-3-1. CHIA promotes proliferation, migration and invasion; inhibits thyroid cancer cell apoptosis; and regulates markers of proliferation and epithelial-mesenchymal transition. Mechanistically, CHIA activated the JAK2/STAT3 signaling pathway in thyroid cancer cells.

Conclusions: CHIA upregulation promoted the proliferation, migration and invasion of thyroid cancer cells through JAK2/STAT3 signaling pathway activation. Therefore, CHIA could represent a potential new oncoprotein for patients with thyroid cancer.

Abstract Image

Abstract Image

Abstract Image

哺乳动物酸性几丁质酶通过JAK2/STAT3途径促进甲状腺癌细胞的致癌特性。
目的:研究哺乳动物酸性几丁质酶(AMCase;CHIA在医学和药理学领域具有作为生物标志物和药物靶点的潜力,其在抑制肿瘤生长和Th2细胞介导的哮喘相关炎症中的作用已成为研究热点。然而,CHIA在甲状腺癌中的作用尚不清楚。方法:应用组织微阵列技术和甲状腺癌细胞系检测甲状腺激素异黄酮(CHIA)的表达并确定其临床意义。通过改变甲状腺癌细胞中CHIA基因表达,探讨CHIA表达对甲状腺癌细胞生物学行为的影响,并探讨其相关分子机制。结果:我们首先使用免疫组织化学检测甲状腺组织微阵列中CHIA的表达。我们发现,相对于配对的甲状腺癌邻近组织,甲状腺癌组织中CHIA显著上调。通过相关分析,我们发现CHIA表达上调与甲状腺癌患者TNM分期相关。同样,甲状腺癌细胞系BCPAP、TPC-1、KTC-1和FTC133中CHIA的表达明显高于人正常甲状腺上皮细胞系Nthori-3-1。CHIA促进增殖、迁移和入侵;抑制甲状腺癌细胞凋亡;并调节增殖和EMT的标记物。在机制上,CHIA激活了甲状腺癌细胞中的JAK2/STAT3信号通路。结论:CHIA上调通过激活JAK2/STAT3信号通路促进甲状腺癌细胞的增殖、迁移和侵袭。因此,CHIA可能是甲状腺癌患者潜在的新癌基因。
本文章由计算机程序翻译,如有差异,请以英文原文为准。
求助全文
约1分钟内获得全文 求助全文
来源期刊
European Thyroid Journal
European Thyroid Journal Medicine-Endocrinology, Diabetes and Metabolism
CiteScore
6.70
自引率
2.10%
发文量
156
期刊介绍: The ''European Thyroid Journal'' publishes papers reporting original research in basic, translational and clinical thyroidology. Original contributions cover all aspects of the field, from molecular and cellular biology to immunology and biochemistry, from physiology to pathology, and from pediatric to adult thyroid diseases with a special focus on thyroid cancer. Readers also benefit from reviews by noted experts, which highlight especially active areas of current research. The journal will further publish formal guidelines in the field, produced and endorsed by the European Thyroid Association.
×
引用
GB/T 7714-2015
复制
MLA
复制
APA
复制
导出至
BibTeX EndNote RefMan NoteFirst NoteExpress
×
提示
您的信息不完整,为了账户安全,请先补充。
现在去补充
×
提示
您因"违规操作"
具体请查看互助需知
我知道了
×
提示
确定
请完成安全验证×
copy
已复制链接
快去分享给好友吧!
我知道了
右上角分享
点击右上角分享
0
联系我们:info@booksci.cn Book学术提供免费学术资源搜索服务,方便国内外学者检索中英文文献。致力于提供最便捷和优质的服务体验。 Copyright © 2023 布克学术 All rights reserved.
京ICP备2023020795号-1
ghs 京公网安备 11010802042870号
Book学术文献互助
Book学术文献互助群
群 号:604180095
Book学术官方微信