Enhancing Interpretability: A Hierarchical Belief Rule-Based (HBRB) Method for Assessing Multimodal Social Media Credibility

IF 3.7 2区 计算机科学 Q1 COMPUTER SCIENCE, ARTIFICIAL INTELLIGENCE
Peng Wu, Jiahong Lin, Zhiyuan Ma, Huiwen Li
{"title":"Enhancing Interpretability: A Hierarchical Belief Rule-Based (HBRB) Method for Assessing Multimodal Social Media Credibility","authors":"Peng Wu,&nbsp;Jiahong Lin,&nbsp;Zhiyuan Ma,&nbsp;Huiwen Li","doi":"10.1155/int/7184626","DOIUrl":null,"url":null,"abstract":"<div>\n <p>User and artificial intelligence generated contents, coupled with the multimodal nature of information, have made the identification of false news an arduous task. While models can assist users in improving their cognitive abilities, commonly used black-box models lack transparency, posing a significant challenge for interpretability. This study proposes a novel credibility assessment method of social media content, leveraging multimodal features by optimizing the hierarchical belief rule-based (HBRB) inference method. Compared to other popular feature engineering and deep learning models, our method integrates, analyses, and filters relevant features, improving the HBRB structure to make the model layered, independent, and interconnected, enhancing interpretability and controllability, thereby addressing the rule combination explosion problem. The results highlight the potential of our method to improve the integrity of the online information ecosystem, offering a promising solution for more transparent and reliable credibility assessment in social media.</p>\n </div>","PeriodicalId":14089,"journal":{"name":"International Journal of Intelligent Systems","volume":"2025 1","pages":""},"PeriodicalIF":3.7000,"publicationDate":"2025-04-09","publicationTypes":"Journal Article","fieldsOfStudy":null,"isOpenAccess":false,"openAccessPdf":"https://onlinelibrary.wiley.com/doi/epdf/10.1155/int/7184626","citationCount":"0","resultStr":null,"platform":"Semanticscholar","paperid":null,"PeriodicalName":"International Journal of Intelligent Systems","FirstCategoryId":"94","ListUrlMain":"https://onlinelibrary.wiley.com/doi/10.1155/int/7184626","RegionNum":2,"RegionCategory":"计算机科学","ArticlePicture":[],"TitleCN":null,"AbstractTextCN":null,"PMCID":null,"EPubDate":"","PubModel":"","JCR":"Q1","JCRName":"COMPUTER SCIENCE, ARTIFICIAL INTELLIGENCE","Score":null,"Total":0}
引用次数: 0

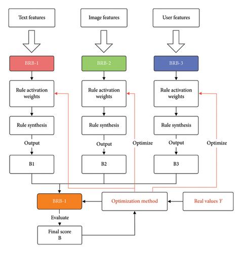
Abstract

User and artificial intelligence generated contents, coupled with the multimodal nature of information, have made the identification of false news an arduous task. While models can assist users in improving their cognitive abilities, commonly used black-box models lack transparency, posing a significant challenge for interpretability. This study proposes a novel credibility assessment method of social media content, leveraging multimodal features by optimizing the hierarchical belief rule-based (HBRB) inference method. Compared to other popular feature engineering and deep learning models, our method integrates, analyses, and filters relevant features, improving the HBRB structure to make the model layered, independent, and interconnected, enhancing interpretability and controllability, thereby addressing the rule combination explosion problem. The results highlight the potential of our method to improve the integrity of the online information ecosystem, offering a promising solution for more transparent and reliable credibility assessment in social media.

Abstract Image

增强可解释性:一种基于层次信念规则(HBRB)的多模式社交媒体可信度评估方法
用户和人工智能生成的内容,再加上信息的多式联运性质,使得虚假新闻的识别成为一项艰巨的任务。虽然模型可以帮助用户提高他们的认知能力,但常用的黑盒模型缺乏透明度,对可解释性提出了重大挑战。本研究提出了一种新的社交媒体内容可信度评估方法,通过优化基于层次信念规则(HBRB)的推理方法,利用多模态特征。与其他流行的特征工程和深度学习模型相比,我们的方法集成、分析和过滤相关特征,改进HBRB结构,使模型分层、独立、互联,增强可解释性和可控性,从而解决规则组合爆炸问题。结果突出了我们的方法在提高在线信息生态系统完整性方面的潜力,为社交媒体中更透明和可靠的可信度评估提供了一个有前途的解决方案。
本文章由计算机程序翻译,如有差异,请以英文原文为准。
求助全文
约1分钟内获得全文 求助全文
来源期刊
International Journal of Intelligent Systems
International Journal of Intelligent Systems 工程技术-计算机:人工智能
CiteScore
11.30
自引率
14.30%
发文量
304
审稿时长
9 months
期刊介绍: The International Journal of Intelligent Systems serves as a forum for individuals interested in tapping into the vast theories based on intelligent systems construction. With its peer-reviewed format, the journal explores several fascinating editorials written by today''s experts in the field. Because new developments are being introduced each day, there''s much to be learned — examination, analysis creation, information retrieval, man–computer interactions, and more. The International Journal of Intelligent Systems uses charts and illustrations to demonstrate these ground-breaking issues, and encourages readers to share their thoughts and experiences.
×
引用
GB/T 7714-2015
复制
MLA
复制
APA
复制
导出至
BibTeX EndNote RefMan NoteFirst NoteExpress
×
提示
您的信息不完整,为了账户安全,请先补充。
现在去补充
×
提示
您因"违规操作"
具体请查看互助需知
我知道了
×
提示
确定
请完成安全验证×
copy
已复制链接
快去分享给好友吧!
我知道了
右上角分享
点击右上角分享
0
联系我们:info@booksci.cn Book学术提供免费学术资源搜索服务,方便国内外学者检索中英文文献。致力于提供最便捷和优质的服务体验。 Copyright © 2023 布克学术 All rights reserved.
京ICP备2023020795号-1
ghs 京公网安备 11010802042870号
Book学术文献互助
Book学术文献互助群
群 号:604180095
Book学术官方微信