Integrated seminal plasma metabolomics and lipidomics profiling highlight distinctive signature of varicocele patients with male infertility.

IF 2.7
Asian journal of andrology Pub Date : 2025-09-01 Epub Date: 2025-04-08 DOI:10.4103/aja2024113
Jing-Di Zhang, Xiao-Gang Li, Rong-Rong Wang, Xin-Xin Feng, Si-Yu Wang, Hai Wang, Yu-Tao Wang, Hong-Jun Li, Yong-Zhe Li, Ye Guo
{"title":"Integrated seminal plasma metabolomics and lipidomics profiling highlight distinctive signature of varicocele patients with male infertility.","authors":"Jing-Di Zhang, Xiao-Gang Li, Rong-Rong Wang, Xin-Xin Feng, Si-Yu Wang, Hai Wang, Yu-Tao Wang, Hong-Jun Li, Yong-Zhe Li, Ye Guo","doi":"10.4103/aja2024113","DOIUrl":null,"url":null,"abstract":"<p><strong>Abstract: </strong>Varicocele (VC) is a common cause of male infertility, yet there is a lack of molecular information for VC-associated male infertility. This study investigated alterations in the seminal plasma metabolomic and lipidomic profiles of infertile male VC patients. Twenty infertile males with VC and twenty-three age-matched healthy controls (HCs) were recruited from Peking Union Medical College Hospital (Beijing, China) between October 2019 and April 2021. Untargeted metabolite and lipid profiles from seminal plasma were analyzed using mass spectrometry. Four hundred and seventy-six metabolites and seventeen lipids were significantly different in infertile male VC patients compared to HCs. The top enriched pathways among these significantly different metabolites are protein digestion and absorption, aminoacyl-transfer RNA (tRNA) biosynthesis, and biosynthesis of amino acids. Different key lipid species, including triglyceride (TG), diacylglycerol (DG), ceramides (Cer), and phosphatidylserine (PS), varied between VC and HC groups. The distinct metabolites and lipids were moderately correlated. DL-3-phenyllactic acid is a potential diagnostic biomarker for VC-related male infertility (area under the curve [AUC] = 0.893), positively correlating with sperm count, concentration, and motility. Furthermore, DL-3-phenyllactic acid is the only metabolite shared by all four comparisons (VC vs HC, VC-induced oligoasthenospermia [OAS] vs VC-induced asthenospermia [AS], OAS vs HC, and AS vs HC). DL-3-phenyllactic acid significantly decreased in OAS than AS. Metabolite-targeting gene analysis revealed carbonic anhydrase 9 (CA9) might be the strongest candidate associated with the onset and severity of VC. The seminal plasma metabolite and lipid profiles of infertile males with VC differ significantly from those of HCs. DL-3-phenyllactic acid could be a promising biomarker.</p>","PeriodicalId":93889,"journal":{"name":"Asian journal of andrology","volume":" ","pages":"646-654"},"PeriodicalIF":2.7000,"publicationDate":"2025-09-01","publicationTypes":"Journal Article","fieldsOfStudy":null,"isOpenAccess":false,"openAccessPdf":"https://www.ncbi.nlm.nih.gov/pmc/articles/PMC12422570/pdf/","citationCount":"0","resultStr":null,"platform":"Semanticscholar","paperid":null,"PeriodicalName":"Asian journal of andrology","FirstCategoryId":"1085","ListUrlMain":"https://doi.org/10.4103/aja2024113","RegionNum":0,"RegionCategory":null,"ArticlePicture":[],"TitleCN":null,"AbstractTextCN":null,"PMCID":null,"EPubDate":"2025/4/8 0:00:00","PubModel":"Epub","JCR":"","JCRName":"","Score":null,"Total":0}
引用次数: 0

Abstract

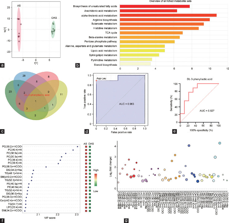
Abstract: Varicocele (VC) is a common cause of male infertility, yet there is a lack of molecular information for VC-associated male infertility. This study investigated alterations in the seminal plasma metabolomic and lipidomic profiles of infertile male VC patients. Twenty infertile males with VC and twenty-three age-matched healthy controls (HCs) were recruited from Peking Union Medical College Hospital (Beijing, China) between October 2019 and April 2021. Untargeted metabolite and lipid profiles from seminal plasma were analyzed using mass spectrometry. Four hundred and seventy-six metabolites and seventeen lipids were significantly different in infertile male VC patients compared to HCs. The top enriched pathways among these significantly different metabolites are protein digestion and absorption, aminoacyl-transfer RNA (tRNA) biosynthesis, and biosynthesis of amino acids. Different key lipid species, including triglyceride (TG), diacylglycerol (DG), ceramides (Cer), and phosphatidylserine (PS), varied between VC and HC groups. The distinct metabolites and lipids were moderately correlated. DL-3-phenyllactic acid is a potential diagnostic biomarker for VC-related male infertility (area under the curve [AUC] = 0.893), positively correlating with sperm count, concentration, and motility. Furthermore, DL-3-phenyllactic acid is the only metabolite shared by all four comparisons (VC vs HC, VC-induced oligoasthenospermia [OAS] vs VC-induced asthenospermia [AS], OAS vs HC, and AS vs HC). DL-3-phenyllactic acid significantly decreased in OAS than AS. Metabolite-targeting gene analysis revealed carbonic anhydrase 9 (CA9) might be the strongest candidate associated with the onset and severity of VC. The seminal plasma metabolite and lipid profiles of infertile males with VC differ significantly from those of HCs. DL-3-phenyllactic acid could be a promising biomarker.

Abstract Image

Abstract Image

Abstract Image

精浆代谢组学和脂质组学综合分析突出了精索静脉曲张患者男性不育症的独特特征。
精索静脉曲张(VC)是导致男性不育的常见原因,但目前还缺乏与VC相关的男性不育的分子信息。本研究调查了不育男性精索静脉曲张患者精浆代谢组学和脂质组学特征的改变。2019年10月至2021年4月期间,研究人员从北京协和医院(中国北京)招募了20名患有VC的不育男性和23名年龄匹配的健康对照(HCs)。采用质谱法分析了精浆中的非靶代谢物和脂质谱。结果显示,不育男性VC患者的476种代谢物和17种脂质与HCs相比有显著差异。在这些明显不同的代谢物中,含量最高的途径是蛋白质的消化和吸收、氨基酰转移核糖核酸(tRNA)的生物合成和氨基酸的生物合成。不同的关键脂质种类,包括甘油三酯(TG)、二酰甘油(DG)、神经酰胺(Cer)和磷脂酰丝氨酸(PS),在 VC 组和 HC 组之间存在差异。不同的代谢物和脂质之间存在中度相关性。DL-3-苯基乳酸是VC相关男性不育症的潜在诊断生物标志物(曲线下面积 [AUC] = 0.893),与精子数量、浓度和活力呈正相关。此外,DL-3-苯基乳酸是所有四种比较(VC 与 HC、VC 诱导的少精子症 [OAS] 与 VC 诱导的无精子症 [AS]、OAS 与 HC 以及 AS 与 HC)中唯一共享的代谢物。在 OAS 中,DL-3-苯乳酸比 AS 明显减少。代谢物靶向基因分析表明,碳酸酐酶9(CA9)可能是与VC发病和严重程度相关的最强候选基因。患有VC的不育男性的精浆代谢物和脂质谱与HC有显著差异。DL-3-苯基乳酸可能是一种有前途的生物标志物。
本文章由计算机程序翻译,如有差异,请以英文原文为准。
求助全文
约1分钟内获得全文 求助全文
来源期刊
自引率
0.00%
发文量
0
×
引用
GB/T 7714-2015
复制
MLA
复制
APA
复制
导出至
BibTeX EndNote RefMan NoteFirst NoteExpress
×
提示
您的信息不完整,为了账户安全,请先补充。
现在去补充
×
提示
您因"违规操作"
具体请查看互助需知
我知道了
×
提示
确定
请完成安全验证×
copy
已复制链接
快去分享给好友吧!
我知道了
右上角分享
点击右上角分享
0
联系我们:info@booksci.cn Book学术提供免费学术资源搜索服务,方便国内外学者检索中英文文献。致力于提供最便捷和优质的服务体验。 Copyright © 2023 布克学术 All rights reserved.
京ICP备2023020795号-1
ghs 京公网安备 11010802042870号
Book学术文献互助
Book学术文献互助群
群 号:604180095
Book学术官方微信