Unmanned aerial vehicle routing based on frog-leaping optimization algorithm.

IF 3.9 2区 综合性期刊 Q1 MULTIDISCIPLINARY SCIENCES
Farhad Maleki, Mohammad Ali Jabraeil Jamali, Arash Heidari
{"title":"Unmanned aerial vehicle routing based on frog-leaping optimization algorithm.","authors":"Farhad Maleki, Mohammad Ali Jabraeil Jamali, Arash Heidari","doi":"10.1038/s41598-025-95854-6","DOIUrl":null,"url":null,"abstract":"<p><p>Routing in Unmanned Aerial Vehicle (UAV) networks is critical for effective data transfer and overall network performance. However, current UAV routing algorithms exhibit high latency, poor route selection, excessive energy consumption, and limited flexibility in changing network topologies. To overcome these limitations, this paper proposes a new routing strategy that uses the Shuffled Frog Leaping Algorithm (SFLA) to improve UAV network routing. Using a two-phase optimization approach considering Quality of Service (QoS), our system combines global exploration with local exploitation, unlike previous techniques. This hybrid method enables UAVs to dynamically change their trajectories, helping to choose the best path even in fast-changing surroundings. Our approach's self-adaptive population-based search mechanism accelerates convergence and removes a common weakness in traditional metaheuristic algorithms-premature standstill elimination-which determines its effectiveness. By constantly adjusting UAV routing patterns depending on energy economy, latency, and throughput characteristics, SFLA guarantees that UAV networks transmit effectively and consistently. Based on experimental data, our method outperforms benchmark alternatives in terms of energy use by 3.11%, latency by 5.14%, and network lifetime by 2.25%. These developments make our approach ideal for real-time applications including aerial surveillance and disaster response that call for high data transfer speeds and great energy economy.</p>","PeriodicalId":21811,"journal":{"name":"Scientific Reports","volume":"15 1","pages":"11249"},"PeriodicalIF":3.9000,"publicationDate":"2025-04-02","publicationTypes":"Journal Article","fieldsOfStudy":null,"isOpenAccess":false,"openAccessPdf":"https://www.ncbi.nlm.nih.gov/pmc/articles/PMC11965279/pdf/","citationCount":"0","resultStr":null,"platform":"Semanticscholar","paperid":null,"PeriodicalName":"Scientific Reports","FirstCategoryId":"103","ListUrlMain":"https://doi.org/10.1038/s41598-025-95854-6","RegionNum":2,"RegionCategory":"综合性期刊","ArticlePicture":[],"TitleCN":null,"AbstractTextCN":null,"PMCID":null,"EPubDate":"","PubModel":"","JCR":"Q1","JCRName":"MULTIDISCIPLINARY SCIENCES","Score":null,"Total":0}
引用次数: 0

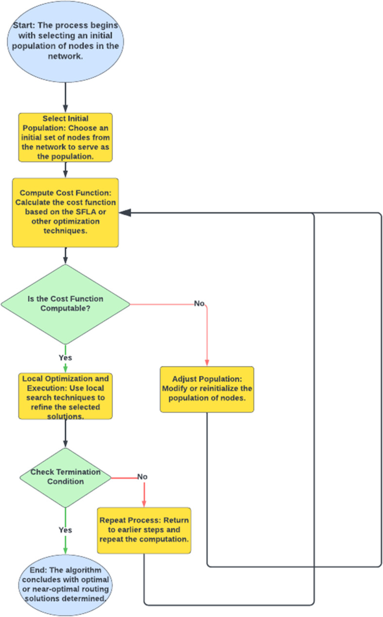
Abstract

Routing in Unmanned Aerial Vehicle (UAV) networks is critical for effective data transfer and overall network performance. However, current UAV routing algorithms exhibit high latency, poor route selection, excessive energy consumption, and limited flexibility in changing network topologies. To overcome these limitations, this paper proposes a new routing strategy that uses the Shuffled Frog Leaping Algorithm (SFLA) to improve UAV network routing. Using a two-phase optimization approach considering Quality of Service (QoS), our system combines global exploration with local exploitation, unlike previous techniques. This hybrid method enables UAVs to dynamically change their trajectories, helping to choose the best path even in fast-changing surroundings. Our approach's self-adaptive population-based search mechanism accelerates convergence and removes a common weakness in traditional metaheuristic algorithms-premature standstill elimination-which determines its effectiveness. By constantly adjusting UAV routing patterns depending on energy economy, latency, and throughput characteristics, SFLA guarantees that UAV networks transmit effectively and consistently. Based on experimental data, our method outperforms benchmark alternatives in terms of energy use by 3.11%, latency by 5.14%, and network lifetime by 2.25%. These developments make our approach ideal for real-time applications including aerial surveillance and disaster response that call for high data transfer speeds and great energy economy.

Abstract Image

Abstract Image

Abstract Image

基于蛙跳优化算法的无人机路由。
无人机(UAV)网络中的路由对于有效的数据传输和整体网络性能至关重要。然而,当前的无人机路由算法在改变网络拓扑结构时表现出高延迟、差的路由选择、过度的能量消耗和有限的灵活性。为了克服这些限制,本文提出了一种新的路由策略,该策略使用洗漱青蛙跳跃算法(SFLA)来改进无人机网络的路由。与以前的技术不同,我们的系统采用考虑服务质量(QoS)的两阶段优化方法,将全局探索与局部利用结合起来。这种混合方法使无人机能够动态改变其轨迹,即使在快速变化的环境中也有助于选择最佳路径。我们的方法的自适应基于群体的搜索机制加速了收敛,并消除了传统元启发式算法的一个共同弱点——过早停止消除——这决定了它的有效性。通过根据能源经济性、延迟和吞吐量特征不断调整无人机路由模式,SFLA保证了无人机网络有效和一致的传输。基于实验数据,我们的方法在能耗、延迟和网络寿命方面优于基准替代方案3.11%、5.14%和2.25%。这些发展使我们的方法非常适合实时应用,包括空中监视和灾难响应,这些应用需要高数据传输速度和巨大的能源经济性。
本文章由计算机程序翻译,如有差异,请以英文原文为准。
求助全文
约1分钟内获得全文 求助全文
来源期刊
Scientific Reports
Scientific Reports Natural Science Disciplines-
CiteScore
7.50
自引率
4.30%
发文量
19567
审稿时长
3.9 months
期刊介绍: We publish original research from all areas of the natural sciences, psychology, medicine and engineering. You can learn more about what we publish by browsing our specific scientific subject areas below or explore Scientific Reports by browsing all articles and collections. Scientific Reports has a 2-year impact factor: 4.380 (2021), and is the 6th most-cited journal in the world, with more than 540,000 citations in 2020 (Clarivate Analytics, 2021). •Engineering Engineering covers all aspects of engineering, technology, and applied science. It plays a crucial role in the development of technologies to address some of the world''s biggest challenges, helping to save lives and improve the way we live. •Physical sciences Physical sciences are those academic disciplines that aim to uncover the underlying laws of nature — often written in the language of mathematics. It is a collective term for areas of study including astronomy, chemistry, materials science and physics. •Earth and environmental sciences Earth and environmental sciences cover all aspects of Earth and planetary science and broadly encompass solid Earth processes, surface and atmospheric dynamics, Earth system history, climate and climate change, marine and freshwater systems, and ecology. It also considers the interactions between humans and these systems. •Biological sciences Biological sciences encompass all the divisions of natural sciences examining various aspects of vital processes. The concept includes anatomy, physiology, cell biology, biochemistry and biophysics, and covers all organisms from microorganisms, animals to plants. •Health sciences The health sciences study health, disease and healthcare. This field of study aims to develop knowledge, interventions and technology for use in healthcare to improve the treatment of patients.
×
引用
GB/T 7714-2015
复制
MLA
复制
APA
复制
导出至
BibTeX EndNote RefMan NoteFirst NoteExpress
×
提示
您的信息不完整,为了账户安全,请先补充。
现在去补充
×
提示
您因"违规操作"
具体请查看互助需知
我知道了
×
提示
确定
请完成安全验证×
copy
已复制链接
快去分享给好友吧!
我知道了
右上角分享
点击右上角分享
0
联系我们:info@booksci.cn Book学术提供免费学术资源搜索服务,方便国内外学者检索中英文文献。致力于提供最便捷和优质的服务体验。 Copyright © 2023 布克学术 All rights reserved.
京ICP备2023020795号-1
ghs 京公网安备 11010802042870号
Book学术文献互助
Book学术文献互助群
群 号:604180095
Book学术官方微信