Genomic Insights Into Early Relapsed Breast Cancer: Prognostic Challenges and Mutation Landscape.

IF 2.8 4区 医学 Q3 BIOTECHNOLOGY & APPLIED MICROBIOLOGY
OncoTargets and therapy Pub Date : 2025-03-29 eCollection Date: 2025-01-01 DOI:10.2147/OTT.S510988
Yixuan Wang, Lianru Zhang, Yanan Du, Tingting Yan, Fang Yang, Yiqi Yang, Baorui Liu, Li Xie
{"title":"Genomic Insights Into Early Relapsed Breast Cancer: Prognostic Challenges and Mutation Landscape.","authors":"Yixuan Wang, Lianru Zhang, Yanan Du, Tingting Yan, Fang Yang, Yiqi Yang, Baorui Liu, Li Xie","doi":"10.2147/OTT.S510988","DOIUrl":null,"url":null,"abstract":"<p><strong>Purpose: </strong>Early relapsed breast cancer, characterized by recurrence within two years post-surgery, often results from drug resistance and rapid progression. The clinicopathological, prognostic and molecular features of these patients still await exploration.</p><p><strong>Methods: </strong>In this study, 43 patients with early relapsed breast cancer were included as well as 42 advanced breast cancer patients who experienced a recurrence after two years since surgery as the control group. Clinicopathological factors and prognosis were compared among the two groups, and tumor tissue from 27 available early relapsed patients was subjected to genetic sequencing.</p><p><strong>Results: </strong>Compared with the control group, early relapsed group exhibited more aggressive malignant biological characteristics, shorter median overall survival (27.8 vs 49.8 months, P=0.005) and lower objective response rate for the first line treatment (42.90% vs 86.8%, P<0.001). Genetic sequencing of 27 early relapsed breast cancer demonstrated with TP53 (52%), PIK3CA (22%), and MLL3 (19%) as the top three frequently mutated genes, suggesting potential therapeutic targets for personalized treatment strategies.</p><p><strong>Conclusion: </strong>Early relapsed breast cancer patients demonstrated poor prognosis and treatment response, indicating a reagent need of effective treatment combination for disease control. Genetic sequencing may identify potential therapeutic targets, providing new therapeutic opportunities for such patients. These findings underline the urgent need for personalized therapeutic strategies informed by genetic profiling to improve outcomes for early-relapsed breast cancer patients.</p>","PeriodicalId":19534,"journal":{"name":"OncoTargets and therapy","volume":"18 ","pages":"429-439"},"PeriodicalIF":2.8000,"publicationDate":"2025-03-29","publicationTypes":"Journal Article","fieldsOfStudy":null,"isOpenAccess":false,"openAccessPdf":"https://www.ncbi.nlm.nih.gov/pmc/articles/PMC11963819/pdf/","citationCount":"0","resultStr":null,"platform":"Semanticscholar","paperid":null,"PeriodicalName":"OncoTargets and therapy","FirstCategoryId":"3","ListUrlMain":"https://doi.org/10.2147/OTT.S510988","RegionNum":4,"RegionCategory":"医学","ArticlePicture":[],"TitleCN":null,"AbstractTextCN":null,"PMCID":null,"EPubDate":"2025/1/1 0:00:00","PubModel":"eCollection","JCR":"Q3","JCRName":"BIOTECHNOLOGY & APPLIED MICROBIOLOGY","Score":null,"Total":0}
引用次数: 0

Abstract

Purpose: Early relapsed breast cancer, characterized by recurrence within two years post-surgery, often results from drug resistance and rapid progression. The clinicopathological, prognostic and molecular features of these patients still await exploration.

Methods: In this study, 43 patients with early relapsed breast cancer were included as well as 42 advanced breast cancer patients who experienced a recurrence after two years since surgery as the control group. Clinicopathological factors and prognosis were compared among the two groups, and tumor tissue from 27 available early relapsed patients was subjected to genetic sequencing.

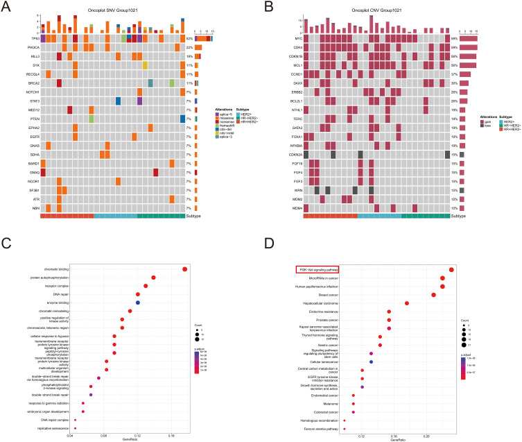
Results: Compared with the control group, early relapsed group exhibited more aggressive malignant biological characteristics, shorter median overall survival (27.8 vs 49.8 months, P=0.005) and lower objective response rate for the first line treatment (42.90% vs 86.8%, P<0.001). Genetic sequencing of 27 early relapsed breast cancer demonstrated with TP53 (52%), PIK3CA (22%), and MLL3 (19%) as the top three frequently mutated genes, suggesting potential therapeutic targets for personalized treatment strategies.

Conclusion: Early relapsed breast cancer patients demonstrated poor prognosis and treatment response, indicating a reagent need of effective treatment combination for disease control. Genetic sequencing may identify potential therapeutic targets, providing new therapeutic opportunities for such patients. These findings underline the urgent need for personalized therapeutic strategies informed by genetic profiling to improve outcomes for early-relapsed breast cancer patients.

Abstract Image

Abstract Image

Abstract Image

早期复发乳腺癌的基因组洞察:预后挑战和突变景观。
目的:早期复发乳腺癌,以术后2年内复发为特征,多因耐药和快速进展所致。这些患者的临床病理、预后和分子特征仍有待探索。方法:本研究纳入43例早期复发乳腺癌患者和42例术后两年复发的晚期乳腺癌患者作为对照组。比较两组患者的临床病理因素及预后,并对27例早期复发患者的肿瘤组织进行基因测序。结果:与对照组相比,早期复发组表现出更强的恶性生物学特征,中位总生存期较短(27.8个月vs 49.8个月,P=0.005),一线治疗客观有效率较低(42.90% vs 86.8%)。结论:早期复发乳腺癌患者预后和治疗反应较差,需要有效的治疗组合进行疾病控制。基因测序可以确定潜在的治疗靶点,为这类患者提供新的治疗机会。这些发现强调了迫切需要个性化的治疗策略,根据基因谱来改善早期复发乳腺癌患者的预后。
本文章由计算机程序翻译,如有差异,请以英文原文为准。
求助全文
约1分钟内获得全文 求助全文
来源期刊
OncoTargets and therapy
OncoTargets and therapy BIOTECHNOLOGY & APPLIED MICROBIOLOGY-ONCOLOGY
CiteScore
9.70
自引率
0.00%
发文量
221
审稿时长
1 months
期刊介绍: OncoTargets and Therapy is an international, peer-reviewed journal focusing on molecular aspects of cancer research, that is, the molecular diagnosis of and targeted molecular or precision therapy for all types of cancer. The journal is characterized by the rapid reporting of high-quality original research, basic science, reviews and evaluations, expert opinion and commentary that shed novel insight on a cancer or cancer subtype. Specific topics covered by the journal include: -Novel therapeutic targets and innovative agents -Novel therapeutic regimens for improved benefit and/or decreased side effects -Early stage clinical trials Further considerations when submitting to OncoTargets and Therapy: -Studies containing in vivo animal model data will be considered favorably. -Tissue microarray analyses will not be considered except in cases where they are supported by comprehensive biological studies involving multiple cell lines. -Biomarker association studies will be considered only when validated by comprehensive in vitro data and analysis of human tissue samples. -Studies utilizing publicly available data (e.g. GWAS/TCGA/GEO etc.) should add to the body of knowledge about a specific disease or relevant phenotype and must be validated using the authors’ own data through replication in an independent sample set and functional follow-up. -Bioinformatics studies must be validated using the authors’ own data through replication in an independent sample set and functional follow-up. -Single nucleotide polymorphism (SNP) studies will not be considered.
×
引用
GB/T 7714-2015
复制
MLA
复制
APA
复制
导出至
BibTeX EndNote RefMan NoteFirst NoteExpress
×
提示
您的信息不完整,为了账户安全,请先补充。
现在去补充
×
提示
您因"违规操作"
具体请查看互助需知
我知道了
×
提示
确定
请完成安全验证×
copy
已复制链接
快去分享给好友吧!
我知道了
右上角分享
点击右上角分享
0
联系我们:info@booksci.cn Book学术提供免费学术资源搜索服务,方便国内外学者检索中英文文献。致力于提供最便捷和优质的服务体验。 Copyright © 2023 布克学术 All rights reserved.
京ICP备2023020795号-1
ghs 京公网安备 11010802042870号
Book学术文献互助
Book学术文献互助群
群 号:604180095
Book学术官方微信