A Multimethod Psychometric Approach to Analyse the Profile of Mental Functioning ‒ M Axis of the Psychodynamic Diagnostic Manual, 2nd Edition (Pdm-2): A Focus on Cluster B Personality Disorders.

IF 2.4 Q3 CLINICAL NEUROLOGY
Alessio Gori, Eleonora Topino, Laura Muzi, Vittorio Lingiardi, Giovanni Stanghellini
{"title":"A Multimethod Psychometric Approach to Analyse the Profile of Mental Functioning ‒ M Axis of the Psychodynamic Diagnostic Manual, 2nd Edition (Pdm-2): A Focus on Cluster B Personality Disorders.","authors":"Alessio Gori, Eleonora Topino, Laura Muzi, Vittorio Lingiardi, Giovanni Stanghellini","doi":"10.36131/cnfioritieditore20250105","DOIUrl":null,"url":null,"abstract":"<p><strong>Objective: </strong>Within the realm of international diagnostic systems, the <i>Psychodynamic Diagnostic Manual - 2nd edition</i> (PDM-2) stands out as a particularly effective instrument for evaluating mental functioning based on a psychodynamic perspective. This research aimed to explore the psychometric properties of the M Axis and to investigate the dynamics among its 12 capacities for individuals with Cluster B personality disorders.</p><p><strong>Method: </strong>A sample of 285 psychotherapists who regularly use the PDM-2 in their professional practice was involved in this research. The collected data were analysed using an integrated approach combining factor and network analyses.</p><p><strong>Results: </strong>The factor analytic approach supported the strong psychometric properties of the M Axis for the 4-factor model. Good indications of internal consistency emerged, along with evidence of both convergent and divergent validity. The network analysis approach suggested that the psychotherapists perceived the capacity for mentalization and reflective functioning as the most influential one within the network of capacities in Cluster B personality disorders.</p><p><strong>Conclusions: </strong>The M Axis emerged as a psychometrically solid assessment measure with strong theoretical and empirical bases, which can provide valuable support for enhancing both research and clinical practice.</p>","PeriodicalId":46700,"journal":{"name":"Clinical Neuropsychiatry","volume":"22 1","pages":"53-65"},"PeriodicalIF":2.4000,"publicationDate":"2025-02-01","publicationTypes":"Journal Article","fieldsOfStudy":null,"isOpenAccess":false,"openAccessPdf":"https://www.ncbi.nlm.nih.gov/pmc/articles/PMC11956885/pdf/","citationCount":"0","resultStr":null,"platform":"Semanticscholar","paperid":null,"PeriodicalName":"Clinical Neuropsychiatry","FirstCategoryId":"1085","ListUrlMain":"https://doi.org/10.36131/cnfioritieditore20250105","RegionNum":0,"RegionCategory":null,"ArticlePicture":[],"TitleCN":null,"AbstractTextCN":null,"PMCID":null,"EPubDate":"","PubModel":"","JCR":"Q3","JCRName":"CLINICAL NEUROLOGY","Score":null,"Total":0}
引用次数: 0

Abstract

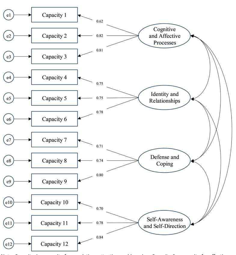
Objective: Within the realm of international diagnostic systems, the Psychodynamic Diagnostic Manual - 2nd edition (PDM-2) stands out as a particularly effective instrument for evaluating mental functioning based on a psychodynamic perspective. This research aimed to explore the psychometric properties of the M Axis and to investigate the dynamics among its 12 capacities for individuals with Cluster B personality disorders.

Method: A sample of 285 psychotherapists who regularly use the PDM-2 in their professional practice was involved in this research. The collected data were analysed using an integrated approach combining factor and network analyses.

Results: The factor analytic approach supported the strong psychometric properties of the M Axis for the 4-factor model. Good indications of internal consistency emerged, along with evidence of both convergent and divergent validity. The network analysis approach suggested that the psychotherapists perceived the capacity for mentalization and reflective functioning as the most influential one within the network of capacities in Cluster B personality disorders.

Conclusions: The M Axis emerged as a psychometrically solid assessment measure with strong theoretical and empirical bases, which can provide valuable support for enhancing both research and clinical practice.

Abstract Image

Abstract Image

Abstract Image

一种多方法的心理测量方法来分析心理功能的轮廓-心理动力学诊断手册,第二版(Pdm-2)的M轴:关注B类人格障碍。
目的:在国际诊断系统领域,精神动力学诊断手册-第二版(PDM-2)作为基于精神动力学视角评估心理功能的特别有效的工具而脱颖而出。本研究旨在探讨B类人格障碍患者M轴的心理测量特性及其12种能力之间的动态关系。方法:以285名在专业实践中经常使用PDM-2的心理治疗师为研究对象。采用因子分析和网络分析相结合的综合方法对收集的数据进行分析。结果:因子分析方法支持M轴在四因素模型中具有较强的心理测量特性。内部一致性的良好迹象出现了,以及收敛和发散有效性的证据。网络分析方法表明,心理治疗师认为在B类人格障碍的能力网络中,心智化能力和反思功能是最具影响力的能力。结论:M轴是一种具有较强理论和实证基础的心理计量学上可靠的评估方法,可为加强研究和临床实践提供有价值的支持。
本文章由计算机程序翻译,如有差异,请以英文原文为准。
求助全文
约1分钟内获得全文 求助全文
来源期刊
Clinical Neuropsychiatry
Clinical Neuropsychiatry CLINICAL NEUROLOGY-
CiteScore
11.10
自引率
1.60%
发文量
0
×
引用
GB/T 7714-2015
复制
MLA
复制
APA
复制
导出至
BibTeX EndNote RefMan NoteFirst NoteExpress
×
提示
您的信息不完整,为了账户安全,请先补充。
现在去补充
×
提示
您因"违规操作"
具体请查看互助需知
我知道了
×
提示
确定
请完成安全验证×
copy
已复制链接
快去分享给好友吧!
我知道了
右上角分享
点击右上角分享
0
联系我们:info@booksci.cn Book学术提供免费学术资源搜索服务,方便国内外学者检索中英文文献。致力于提供最便捷和优质的服务体验。 Copyright © 2023 布克学术 All rights reserved.
京ICP备2023020795号-1
ghs 京公网安备 11010802042870号
Book学术文献互助
Book学术文献互助群
群 号:604180095
Book学术官方微信