Icariin inhibits hyperglycemia-induced cell death in penile cavernous tissue and improves erectile function in type 1 diabetic rats.

IF 2 3区 医学 Q1 MEDICINE, GENERAL & INTERNAL
Sexual Medicine Pub Date : 2025-03-27 eCollection Date: 2025-02-01 DOI:10.1093/sexmed/qfaf017
Haowei Yang, Wenju Xiong, Jun Jiang, Rui Jiang
{"title":"Icariin inhibits hyperglycemia-induced cell death in penile cavernous tissue and improves erectile function in type 1 diabetic rats.","authors":"Haowei Yang, Wenju Xiong, Jun Jiang, Rui Jiang","doi":"10.1093/sexmed/qfaf017","DOIUrl":null,"url":null,"abstract":"<p><strong>Background: </strong>Hyperglycemia can cause endothelial cell (EC) and smooth muscle cell (SMC) death in the penile cavernous tissue of rats and lead to erectile dysfunction (ED).</p><p><strong>Objectives: </strong>To investigate the proportions of apoptotic, pyroptotic, and ferroptotic cells among ECs and SMCs in the penile cavernous tissue of type 1 diabetic (T1DM) rats and the mechanism by which icariin (ICA) improves the erectile function of T1DM rats.</p><p><strong>Methods: </strong>A total of 24 9-week-old Sprague-Dawley (SD) rats were randomly divided into 4 groups (<i>n</i> = 6): control group, control + ICA group, diabetic mellitus (DM) group, and DM + ICA group. T1DM rats were generated via the intraperitoneal injection of STZ (45 mg/kg). After 8 weeks, the rats in the control + ICA group and the DM + ICA group were administered ICA (10 mg/kg/d) by gavage for 4 weeks. ROS, MDA, SOD, GSH, SM/C, and NO levels, and GPX4, ACSL4, caspase-1, GSDMD, caspase-3, CD31, α-SMA, and p-eNOS/eNOS expression in penile cavernous tissue and the ICPmax/MAP of 21-week-old rats were detected.</p><p><strong>Results: </strong>The percentage of pyroptotic SMCs in penile cavernosum was no statistically significant difference among these groups. Vs control group, the percentages of apoptotic (20.70% ± 1.60%), pyroptotic (21.02% ± 1.97%), and ferroptotic (9.01% ± 2.00%) ECs and the percentages of apoptotic (15.47% ± 1.36%) and ferroptotic (26.33% ± 3.11%) SMCs in the penile cavernous tissue of the DM group were significantly greater. Vs DM group, the percentages of apoptotic (9.13% ± 1.28%), pyroptotic (13.22 ± 1.26%), and ferroptotic (4.01% ± 0.86%) ECs and the percentages of apoptotic (11.60% ± 1.91%) and ferroptotic (12.71% ± 2.92%) SMCs of the DM + ICA group were significantly lower. Vs the DM group, the levels of caspase-1, GSDMD, ACSL4, and ROS were significantly lower in the penile cavernous tissue of the DM + ICA group. Meanwhile, the levels of GPX4 and maximum intracavernous pressure/mean arterial pressure (ICPmax/MAP) were significantly higher.</p><p><strong>Clinical implications: </strong>The combined inhibition of apoptosis, pyroptosis, and ferroptosis in penile cavernous tissue by ICA provides a theoretical basis for the clinical development of multi-target drugs for the treatment of type 1 diabetes-induced ED.</p><p><strong>Strengths and limitations: </strong>Further experiments are required to clarify whether other types of cell death are involved in the loss of ECs and SMCs in the penile cavernous tissue of T1DM rats.</p><p><strong>Conclusion: </strong>Inhibiting oxidative stress and thereby inhibiting apoptosis, pyroptosis, and ferroptosis in ECs and SMCs of penile cavernous tissue constitute one of the mechanisms through which ICA improves erectile function in T1DM rats.</p>","PeriodicalId":21782,"journal":{"name":"Sexual Medicine","volume":"13 1","pages":"qfaf017"},"PeriodicalIF":2.0000,"publicationDate":"2025-03-27","publicationTypes":"Journal Article","fieldsOfStudy":null,"isOpenAccess":false,"openAccessPdf":"https://www.ncbi.nlm.nih.gov/pmc/articles/PMC11950537/pdf/","citationCount":"0","resultStr":null,"platform":"Semanticscholar","paperid":null,"PeriodicalName":"Sexual Medicine","FirstCategoryId":"3","ListUrlMain":"https://doi.org/10.1093/sexmed/qfaf017","RegionNum":3,"RegionCategory":"医学","ArticlePicture":[],"TitleCN":null,"AbstractTextCN":null,"PMCID":null,"EPubDate":"2025/2/1 0:00:00","PubModel":"eCollection","JCR":"Q1","JCRName":"MEDICINE, GENERAL & INTERNAL","Score":null,"Total":0}
引用次数: 0

Abstract

Background: Hyperglycemia can cause endothelial cell (EC) and smooth muscle cell (SMC) death in the penile cavernous tissue of rats and lead to erectile dysfunction (ED).

Objectives: To investigate the proportions of apoptotic, pyroptotic, and ferroptotic cells among ECs and SMCs in the penile cavernous tissue of type 1 diabetic (T1DM) rats and the mechanism by which icariin (ICA) improves the erectile function of T1DM rats.

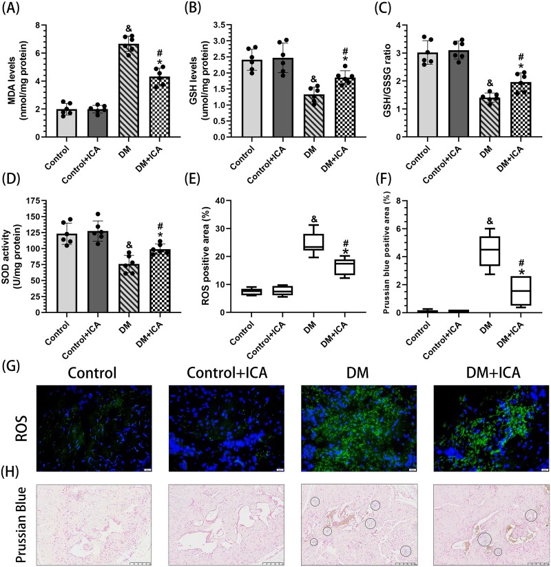
Methods: A total of 24 9-week-old Sprague-Dawley (SD) rats were randomly divided into 4 groups (n = 6): control group, control + ICA group, diabetic mellitus (DM) group, and DM + ICA group. T1DM rats were generated via the intraperitoneal injection of STZ (45 mg/kg). After 8 weeks, the rats in the control + ICA group and the DM + ICA group were administered ICA (10 mg/kg/d) by gavage for 4 weeks. ROS, MDA, SOD, GSH, SM/C, and NO levels, and GPX4, ACSL4, caspase-1, GSDMD, caspase-3, CD31, α-SMA, and p-eNOS/eNOS expression in penile cavernous tissue and the ICPmax/MAP of 21-week-old rats were detected.

Results: The percentage of pyroptotic SMCs in penile cavernosum was no statistically significant difference among these groups. Vs control group, the percentages of apoptotic (20.70% ± 1.60%), pyroptotic (21.02% ± 1.97%), and ferroptotic (9.01% ± 2.00%) ECs and the percentages of apoptotic (15.47% ± 1.36%) and ferroptotic (26.33% ± 3.11%) SMCs in the penile cavernous tissue of the DM group were significantly greater. Vs DM group, the percentages of apoptotic (9.13% ± 1.28%), pyroptotic (13.22 ± 1.26%), and ferroptotic (4.01% ± 0.86%) ECs and the percentages of apoptotic (11.60% ± 1.91%) and ferroptotic (12.71% ± 2.92%) SMCs of the DM + ICA group were significantly lower. Vs the DM group, the levels of caspase-1, GSDMD, ACSL4, and ROS were significantly lower in the penile cavernous tissue of the DM + ICA group. Meanwhile, the levels of GPX4 and maximum intracavernous pressure/mean arterial pressure (ICPmax/MAP) were significantly higher.

Clinical implications: The combined inhibition of apoptosis, pyroptosis, and ferroptosis in penile cavernous tissue by ICA provides a theoretical basis for the clinical development of multi-target drugs for the treatment of type 1 diabetes-induced ED.

Strengths and limitations: Further experiments are required to clarify whether other types of cell death are involved in the loss of ECs and SMCs in the penile cavernous tissue of T1DM rats.

Conclusion: Inhibiting oxidative stress and thereby inhibiting apoptosis, pyroptosis, and ferroptosis in ECs and SMCs of penile cavernous tissue constitute one of the mechanisms through which ICA improves erectile function in T1DM rats.

Abstract Image

Abstract Image

Abstract Image

淫羊藿苷抑制高血糖诱导的阴茎海绵状组织细胞死亡,改善1型糖尿病大鼠勃起功能。
背景:高血糖可引起大鼠阴茎海绵状组织内皮细胞(EC)和平滑肌细胞(SMC)死亡,导致勃起功能障碍(ED)。目的:探讨1型糖尿病(T1DM)大鼠阴茎海绵状组织ECs和SMCs中凋亡、焦亡和铁亡细胞的比例及淫羊藿苷(ICA)改善T1DM大鼠勃起功能的机制。方法:选取24只9周龄SD大鼠,随机分为4组(n = 6):对照组、对照组+ ICA组、糖尿病组和DM + ICA组。通过腹腔注射STZ (45 mg/kg)产生T1DM大鼠。8周后,对照组+ ICA组和DM + ICA组大鼠灌胃ICA (10 mg/kg/d),持续4周。检测21周龄大鼠阴茎海绵体组织中ROS、MDA、SOD、GSH、SM/C、NO水平,以及GPX4、ACSL4、caspase-1、GSDMD、caspase-3、CD31、α-SMA、p-eNOS/eNOS表达和ICPmax/MAP。结果:两组间阴茎海绵体中嗜热SMCs的比例差异无统计学意义。与对照组相比,DM组阴茎海绵体组织中凋亡(20.70%±1.60%)、热亡(21.02%±1.97%)、铁亡(9.01%±2.00%)的ECs比例和凋亡(15.47%±1.36%)、铁亡(26.33%±3.11%)的SMCs比例均显著高于对照组。与DM组相比,DM + ICA组细胞凋亡(9.13%±1.28%)、焦亡(13.22±1.26%)、铁亡(4.01%±0.86%)的比例及细胞凋亡(11.60%±1.91%)、铁亡(12.71%±2.92%)的比例均显著降低。与DM组相比,DM + ICA组阴茎海绵体组织caspase-1、GSDMD、ACSL4、ROS水平明显降低。同时,GPX4水平和最大海绵内压/平均动脉压(ICPmax/MAP)均显著升高。临床意义:ICA联合抑制阴茎海绵状组织凋亡、焦亡和铁亡,为临床开发治疗1型糖尿病性ed的多靶点药物提供了理论基础。优势与局限性:T1DM大鼠阴茎海绵状组织ECs和SMCs的丢失是否涉及其他类型的细胞死亡,还需要进一步的实验来阐明。结论:ICA抑制氧化应激,从而抑制阴茎海绵状组织ECs和SMCs的凋亡、焦亡和铁亡,是其改善T1DM大鼠勃起功能的机制之一。
本文章由计算机程序翻译,如有差异,请以英文原文为准。
求助全文
约1分钟内获得全文 求助全文
来源期刊
Sexual Medicine
Sexual Medicine MEDICINE, GENERAL & INTERNAL-
CiteScore
5.40
自引率
0.00%
发文量
103
审稿时长
22 weeks
期刊介绍: Sexual Medicine is an official publication of the International Society for Sexual Medicine, and serves the field as the peer-reviewed, open access journal for rapid dissemination of multidisciplinary clinical and basic research in all areas of global sexual medicine, and particularly acts as a venue for topics of regional or sub-specialty interest. The journal is focused on issues in clinical medicine and epidemiology but also publishes basic science papers with particular relevance to specific populations. Sexual Medicine offers clinicians and researchers a rapid route to publication and the opportunity to publish in a broadly distributed and highly visible global forum. The journal publishes high quality articles from all over the world and actively seeks submissions from countries with expanding sexual medicine communities. Sexual Medicine relies on the same expert panel of editors and reviewers as The Journal of Sexual Medicine and Sexual Medicine Reviews.
×
引用
GB/T 7714-2015
复制
MLA
复制
APA
复制
导出至
BibTeX EndNote RefMan NoteFirst NoteExpress
×
提示
您的信息不完整,为了账户安全,请先补充。
现在去补充
×
提示
您因"违规操作"
具体请查看互助需知
我知道了
×
提示
确定
请完成安全验证×
copy
已复制链接
快去分享给好友吧!
我知道了
右上角分享
点击右上角分享
0
联系我们:info@booksci.cn Book学术提供免费学术资源搜索服务,方便国内外学者检索中英文文献。致力于提供最便捷和优质的服务体验。 Copyright © 2023 布克学术 All rights reserved.
京ICP备2023020795号-1
ghs 京公网安备 11010802042870号
Book学术文献互助
Book学术文献互助群
群 号:604180095
Book学术官方微信