Biomarkers of the Complement System in Cancer.

IF 1.1 Q2 MEDICINE, GENERAL & INTERNAL
Elif Kubat Oktem
{"title":"Biomarkers of the Complement System in Cancer.","authors":"Elif Kubat Oktem","doi":"10.4274/MMJ.galenos.2025.34783","DOIUrl":null,"url":null,"abstract":"<p><strong>Objective: </strong>Cancer is a disease characterized by an unregulated division of abnormal cells in the body. The discovery of oncogenes and tumor suppressor genes has paved the way for the targeted use of individual biomarkers and proteins in cancer therapy. The signaling pathways in cells are closely linked, and research into these connections would lead to more precise personalized treatments for cancer. An imbalance in the complement system is associated with the development and progression of cancer. Comparable variations in gene expression and common complement biomarkers in different cancer types are poorly understood. This study aims to gain insights into biomarkers linking the complement system to carcinogenesis.</p><p><strong>Methods: </strong>Clinical and transcriptome data from the cancer genome atlas were used to analyze differentially expressed genes involved in the complement system in different cancer types. Various bioinformatics and machine learning techniques were used to suggest complement pathway-related carcinogenesis biomarkers.</p><p><strong>Results: </strong>This study provides a comprehensive elucidation of component 7 (C7), complement factor-D (CFD), interleukin-11 (IL11), apolipoprotein C1 (APOC1), and integrin binding sialic acid protein (IBSP) proteins as common biomarkers associated with the complement system in cancer and highlights the diagnostic and prognostic potential of these biomarkers.</p><p><strong>Conclusions: </strong>These biomarkers would pave the way for targeted cancer treatments in the context of precision medicine.</p>","PeriodicalId":37427,"journal":{"name":"Medeniyet medical journal","volume":"40 1","pages":"1-11"},"PeriodicalIF":1.1000,"publicationDate":"2025-03-28","publicationTypes":"Journal Article","fieldsOfStudy":null,"isOpenAccess":false,"openAccessPdf":"https://www.ncbi.nlm.nih.gov/pmc/articles/PMC11974470/pdf/","citationCount":"0","resultStr":null,"platform":"Semanticscholar","paperid":null,"PeriodicalName":"Medeniyet medical journal","FirstCategoryId":"1085","ListUrlMain":"https://doi.org/10.4274/MMJ.galenos.2025.34783","RegionNum":0,"RegionCategory":null,"ArticlePicture":[],"TitleCN":null,"AbstractTextCN":null,"PMCID":null,"EPubDate":"","PubModel":"","JCR":"Q2","JCRName":"MEDICINE, GENERAL & INTERNAL","Score":null,"Total":0}
引用次数: 0

Abstract

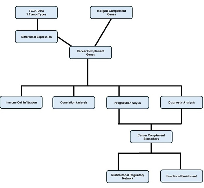
Objective: Cancer is a disease characterized by an unregulated division of abnormal cells in the body. The discovery of oncogenes and tumor suppressor genes has paved the way for the targeted use of individual biomarkers and proteins in cancer therapy. The signaling pathways in cells are closely linked, and research into these connections would lead to more precise personalized treatments for cancer. An imbalance in the complement system is associated with the development and progression of cancer. Comparable variations in gene expression and common complement biomarkers in different cancer types are poorly understood. This study aims to gain insights into biomarkers linking the complement system to carcinogenesis.

Methods: Clinical and transcriptome data from the cancer genome atlas were used to analyze differentially expressed genes involved in the complement system in different cancer types. Various bioinformatics and machine learning techniques were used to suggest complement pathway-related carcinogenesis biomarkers.

Results: This study provides a comprehensive elucidation of component 7 (C7), complement factor-D (CFD), interleukin-11 (IL11), apolipoprotein C1 (APOC1), and integrin binding sialic acid protein (IBSP) proteins as common biomarkers associated with the complement system in cancer and highlights the diagnostic and prognostic potential of these biomarkers.

Conclusions: These biomarkers would pave the way for targeted cancer treatments in the context of precision medicine.

Abstract Image

Abstract Image

Abstract Image

肿瘤中补体系统的生物标志物。
目的:癌症是一种以体内异常细胞不受控制的分裂为特征的疾病。癌基因和肿瘤抑制基因的发现为在癌症治疗中靶向使用个体生物标志物和蛋白质铺平了道路。细胞中的信号通路是紧密相连的,对这些联系的研究将导致更精确的癌症个性化治疗。补体系统的失衡与癌症的发生和发展有关。不同癌症类型中基因表达和常见补体生物标志物的可比变化尚不清楚。这项研究旨在深入了解补体系统与癌变之间的生物标志物。方法:利用来自癌症基因组图谱的临床和转录组数据,分析不同类型癌症中补体系统相关基因的差异表达。使用各种生物信息学和机器学习技术来建议补体途径相关的致癌生物标志物。结果:本研究全面阐明了组分7 (C7)、补体因子- d (CFD)、白细胞介素-11 (IL11)、载脂蛋白C1 (APOC1)和整合素结合唾液酸蛋白(IBSP)蛋白作为与癌症补体系统相关的常见生物标志物,并强调了这些生物标志物的诊断和预后潜力。结论:这些生物标志物将为精准医学背景下的靶向癌症治疗铺平道路。
本文章由计算机程序翻译,如有差异,请以英文原文为准。
求助全文
约1分钟内获得全文 求助全文
来源期刊
Medeniyet medical journal
Medeniyet medical journal Medicine-Medicine (all)
CiteScore
1.70
自引率
0.00%
发文量
88
审稿时长
5 weeks
期刊介绍: The Medeniyet Medical Journal (Medeniyet Med J) is an open access, peer-reviewed, and scientific journal of Istanbul Medeniyet University Faculty of Medicine on various academic disciplines in medicine, which is published in English four times a year, in March, June, September, and December by a group of academics. Medeniyet Medical Journal is the continuation of Göztepe Medical Journal (ISSN: 1300-526X) which was started publishing in 1985. It changed the name as Medeniyet Medical Journal in 2015. Submission and publication are free of charge. No fees are asked from the authors for evaluation or publication process. All published articles are available online in the journal website (www.medeniyetmedicaljournal.org) without any fee. The journal publishes intradisciplinary or interdisciplinary clinical, experimental, and basic researches as well as original case reports, reviews, invited reviews, or letters to the editor, Being published since 1985, the Medeniyet Med J recognizes that the best science should lead to better lives based on the fact that the medicine should serve to the needs of society, and knowledge should transform society. The journal aims to address current issues at both national and international levels, start debates, and exert an influence on decision-makers all over the world by integrating science in everyday life. Medeniyet Med J is committed to serve the public and influence people’s lives in a positive way by making science widely accessible. Believing that the only goal is improving lives, and research has an impact on people’s lives, we select the best research papers in line with this goal.
×
引用
GB/T 7714-2015
复制
MLA
复制
APA
复制
导出至
BibTeX EndNote RefMan NoteFirst NoteExpress
×
提示
您的信息不完整,为了账户安全,请先补充。
现在去补充
×
提示
您因"违规操作"
具体请查看互助需知
我知道了
×
提示
确定
请完成安全验证×
copy
已复制链接
快去分享给好友吧!
我知道了
右上角分享
点击右上角分享
0
联系我们:info@booksci.cn Book学术提供免费学术资源搜索服务,方便国内外学者检索中英文文献。致力于提供最便捷和优质的服务体验。 Copyright © 2023 布克学术 All rights reserved.
京ICP备2023020795号-1
ghs 京公网安备 11010802042870号
Book学术文献互助
Book学术文献互助群
群 号:604180095
Book学术官方微信