c-Jun promotes neuroblastoma cell differentiation by inhibiting APC formation via CDC16 and reduces neuroblastoma malignancy.

IF 4.9 2区 生物学 Q1 BIOLOGY
Yunyun Wang, Jingjing Huang, Zhenhua Song, Shuo Zhang, Haojie Guo, Qi Leng, Na Fang, Shaoping Ji, Jian Yang
{"title":"c-Jun promotes neuroblastoma cell differentiation by inhibiting APC formation via CDC16 and reduces neuroblastoma malignancy.","authors":"Yunyun Wang, Jingjing Huang, Zhenhua Song, Shuo Zhang, Haojie Guo, Qi Leng, Na Fang, Shaoping Ji, Jian Yang","doi":"10.1186/s13062-025-00630-1","DOIUrl":null,"url":null,"abstract":"<p><p>Neuroblastoma is a pediatric embryonal malignancy characterized by impaired neuronal differentiation. Differentiation status in neuroblastoma strongly affects the clinical outcome, thus, enforcement of differentiation becomes a treatment strategy for this disease. However, the molecular mechanisms that control neuroblastoma differentiation are poorly understood. As an extensively studied protein of the activator protein-1 (AP-1) complex, c-Jun is involved in numerous cell regulations such as proliferation, survival and differentiation. In the current study, we demonstrated that c-Jun expression was upregulated by retinoic acid (RA) and flow cytometry assay indicated c-Jun overexpression arrested cell cycle to G1 phase, which, in turn, promoted the initiation of neuroblastoma cell differentiation. Co-immunoprecipitation (co-IP) assay showed that c-Jun competitively interacted with CDC16, a key subunit in anaphase-promoting complex (APC), resulting in reduced APC formation and inhibition of cell cycle progression. Furthermore, EdU proliferation assay and transwell experiment showed that c-Jun overexpression inhibited neuroblastoma cell proliferation and migration via interacting and sequestering CDC16. These findings identify c-Jun as a key regulator of neuroblastoma cell cycle and differentiation and may represent a promising therapeutic target to induce neuroblastoma differentiation via the interaction between c-Jun and CDC16.</p>","PeriodicalId":9164,"journal":{"name":"Biology Direct","volume":"20 1","pages":"37"},"PeriodicalIF":4.9000,"publicationDate":"2025-03-27","publicationTypes":"Journal Article","fieldsOfStudy":null,"isOpenAccess":false,"openAccessPdf":"https://www.ncbi.nlm.nih.gov/pmc/articles/PMC11948754/pdf/","citationCount":"0","resultStr":null,"platform":"Semanticscholar","paperid":null,"PeriodicalName":"Biology Direct","FirstCategoryId":"99","ListUrlMain":"https://doi.org/10.1186/s13062-025-00630-1","RegionNum":2,"RegionCategory":"生物学","ArticlePicture":[],"TitleCN":null,"AbstractTextCN":null,"PMCID":null,"EPubDate":"","PubModel":"","JCR":"Q1","JCRName":"BIOLOGY","Score":null,"Total":0}
引用次数: 0

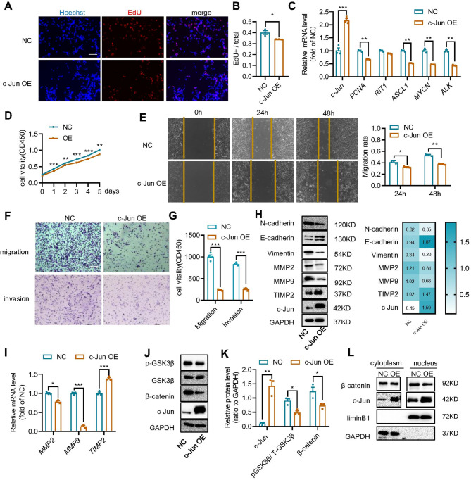
Abstract

Neuroblastoma is a pediatric embryonal malignancy characterized by impaired neuronal differentiation. Differentiation status in neuroblastoma strongly affects the clinical outcome, thus, enforcement of differentiation becomes a treatment strategy for this disease. However, the molecular mechanisms that control neuroblastoma differentiation are poorly understood. As an extensively studied protein of the activator protein-1 (AP-1) complex, c-Jun is involved in numerous cell regulations such as proliferation, survival and differentiation. In the current study, we demonstrated that c-Jun expression was upregulated by retinoic acid (RA) and flow cytometry assay indicated c-Jun overexpression arrested cell cycle to G1 phase, which, in turn, promoted the initiation of neuroblastoma cell differentiation. Co-immunoprecipitation (co-IP) assay showed that c-Jun competitively interacted with CDC16, a key subunit in anaphase-promoting complex (APC), resulting in reduced APC formation and inhibition of cell cycle progression. Furthermore, EdU proliferation assay and transwell experiment showed that c-Jun overexpression inhibited neuroblastoma cell proliferation and migration via interacting and sequestering CDC16. These findings identify c-Jun as a key regulator of neuroblastoma cell cycle and differentiation and may represent a promising therapeutic target to induce neuroblastoma differentiation via the interaction between c-Jun and CDC16.

Abstract Image

Abstract Image

Abstract Image

c-Jun 通过 CDC16 抑制 APC 的形成,从而促进神经母细胞瘤细胞的分化,并降低神经母细胞瘤的恶性程度。
神经母细胞瘤是一种以神经元分化受损为特征的儿童胚胎恶性肿瘤。神经母细胞瘤的分化状态强烈影响临床结果,因此,强制分化成为该疾病的治疗策略。然而,控制神经母细胞瘤分化的分子机制尚不清楚。c-Jun是活化蛋白1 (activator protein-1, AP-1)复合体的一种被广泛研究的蛋白,参与细胞增殖、存活和分化等多种调控。在本研究中,我们发现维甲酸(RA)上调了c-Jun的表达,流式细胞术检测表明c-Jun的过表达将细胞周期阻滞到G1期,从而促进了神经母细胞瘤细胞分化的开始。共免疫沉淀(co-IP)实验显示,c-Jun与后期促进复合物(APC)的关键亚基CDC16竞争性相互作用,导致APC形成减少,抑制细胞周期进程。此外,EdU增殖实验和transwell实验表明,c-Jun过表达通过相互作用和隔离CDC16抑制神经母细胞瘤细胞的增殖和迁移。这些发现表明,c-Jun是神经母细胞瘤细胞周期和分化的关键调节因子,可能是通过c-Jun与CDC16的相互作用诱导神经母细胞瘤分化的有希望的治疗靶点。
本文章由计算机程序翻译,如有差异,请以英文原文为准。
求助全文
约1分钟内获得全文 求助全文
来源期刊
Biology Direct
Biology Direct 生物-生物学
CiteScore
6.40
自引率
10.90%
发文量
32
审稿时长
7 months
期刊介绍: Biology Direct serves the life science research community as an open access, peer-reviewed online journal, providing authors and readers with an alternative to the traditional model of peer review. Biology Direct considers original research articles, hypotheses, comments, discovery notes and reviews in subject areas currently identified as those most conducive to the open review approach, primarily those with a significant non-experimental component.
×
引用
GB/T 7714-2015
复制
MLA
复制
APA
复制
导出至
BibTeX EndNote RefMan NoteFirst NoteExpress
×
提示
您的信息不完整,为了账户安全,请先补充。
现在去补充
×
提示
您因"违规操作"
具体请查看互助需知
我知道了
×
提示
确定
请完成安全验证×
copy
已复制链接
快去分享给好友吧!
我知道了
右上角分享
点击右上角分享
0
联系我们:info@booksci.cn Book学术提供免费学术资源搜索服务,方便国内外学者检索中英文文献。致力于提供最便捷和优质的服务体验。 Copyright © 2023 布克学术 All rights reserved.
京ICP备2023020795号-1
ghs 京公网安备 11010802042870号
Book学术文献互助
Book学术文献互助群
群 号:604180095
Book学术官方微信