A novel senotherapeutic strategy with azithromycin for preventing endometriosis progression.

IF 4.7 2区 医学 Q1 ENDOCRINOLOGY & METABOLISM
Reina Sonehara, Tomoko Nakamura, Takehiko Takeda, Satoshi Kaseki, Tomomi Seki, Hideaki Tanaka, Atsushi Yabuki, Natsuki Miyake, Ayako Muraoka, Satoko Osuka, Akira Iwase, Hiroaki Kajiyama
{"title":"A novel senotherapeutic strategy with azithromycin for preventing endometriosis progression.","authors":"Reina Sonehara, Tomoko Nakamura, Takehiko Takeda, Satoshi Kaseki, Tomomi Seki, Hideaki Tanaka, Atsushi Yabuki, Natsuki Miyake, Ayako Muraoka, Satoko Osuka, Akira Iwase, Hiroaki Kajiyama","doi":"10.1186/s12958-025-01381-4","DOIUrl":null,"url":null,"abstract":"<p><strong>Background: </strong>Endometriosis is an estrogen-dependent chronic inflammatory disease, however the mechanisms underlying inflammation remain unclear. Non-hormonal drugs that can prevent endometriosis progression and resolve endometriotic infertility are urgently required. We thus focused on cellular senescence as a novel feature of endometriosis. Senescent cells cause chronic inflammation via the senescence-associated secretory phenotype (SASP) factor. It has been reported the effects of senolysis for various diseases in recent years. The aim of this study was to validate the involvement of cellular senescence in endometriosis and as the effects of senolytic drug to develop a novel non-hormonal therapeutic strategy for endometriosis.</p><p><strong>Methods: </strong>The senescence markers were assessed by morphological features and semiquantitative immunofluorescence staining (senescence-associated b-galactosidase [SA-b-Gal], the cyclin-dependent kinase inhibitor 2 A locus [p16<sup>INK4a</sup>], and laminB1) to compare among cell types (normal endometrial stromal cells [nESCs], endometrial stromal cells with endometriosis [eESCs], and ovarian endometriosis [OE] cyst-derived stromal cells [CSCs]). Expression of SASP markers was examined in cell culture supernatants using a cytokine array. In addition, the effects of senolytic drugs (azithromycin [AZM] and navitoclax [ABT263]) on endometriosis were evaluated in vitro and in vivo. The in vivo study used the endometriosis mice model.</p><p><strong>Results: </strong>CSCs exhibited stronger senescence markers. Semi-quantitative SA-β-Gal and p16<sup>INK4a</sup> staining intensities were significantly increased, and that of LaminB1 was decreased in CSCs compared to those in nESCs and eESCs (SA-b-Gal, P < 0.001; p16<sup>INK4a</sup>, P < 0.05; LaminB1, P < 0.05). Cytokine array analysis revealed elevated SASP-related cytokine levels, including interleukin-6 (IL-6), in CSC supernatants compared to those in nESCs. AZM and ABT263 reduced the viable fraction in CSCs (AZM: P < 0.001, ABT263: P < 0.01). Furthermore, AZM suppressed IL-6 expression in CSC culture supernatants (P < 0.05). In murine model, AZM administration reduced endometriotic lesion volume compared to that in vehicle (P < 0.05). Proliferative activity, IL-6 expression levels, and fibrosis within endometriotic lesions also decreased (Ki67, P < 0.01; IL-6, P < 0.001; fibrosis, P < 0.001).</p><p><strong>Conclusions: </strong>Our findings show that cellular senescence is involved in the pathogenesis of endometriosis and that AZM may be useful for preventing endometriosis progression by suppressing the secretion of IL-6 as a SASP.</p>","PeriodicalId":21011,"journal":{"name":"Reproductive Biology and Endocrinology","volume":"23 1","pages":"47"},"PeriodicalIF":4.7000,"publicationDate":"2025-03-26","publicationTypes":"Journal Article","fieldsOfStudy":null,"isOpenAccess":false,"openAccessPdf":"https://www.ncbi.nlm.nih.gov/pmc/articles/PMC11938566/pdf/","citationCount":"0","resultStr":null,"platform":"Semanticscholar","paperid":null,"PeriodicalName":"Reproductive Biology and Endocrinology","FirstCategoryId":"3","ListUrlMain":"https://doi.org/10.1186/s12958-025-01381-4","RegionNum":2,"RegionCategory":"医学","ArticlePicture":[],"TitleCN":null,"AbstractTextCN":null,"PMCID":null,"EPubDate":"","PubModel":"","JCR":"Q1","JCRName":"ENDOCRINOLOGY & METABOLISM","Score":null,"Total":0}
引用次数: 0

Abstract

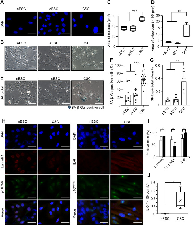
Background: Endometriosis is an estrogen-dependent chronic inflammatory disease, however the mechanisms underlying inflammation remain unclear. Non-hormonal drugs that can prevent endometriosis progression and resolve endometriotic infertility are urgently required. We thus focused on cellular senescence as a novel feature of endometriosis. Senescent cells cause chronic inflammation via the senescence-associated secretory phenotype (SASP) factor. It has been reported the effects of senolysis for various diseases in recent years. The aim of this study was to validate the involvement of cellular senescence in endometriosis and as the effects of senolytic drug to develop a novel non-hormonal therapeutic strategy for endometriosis.

Methods: The senescence markers were assessed by morphological features and semiquantitative immunofluorescence staining (senescence-associated b-galactosidase [SA-b-Gal], the cyclin-dependent kinase inhibitor 2 A locus [p16INK4a], and laminB1) to compare among cell types (normal endometrial stromal cells [nESCs], endometrial stromal cells with endometriosis [eESCs], and ovarian endometriosis [OE] cyst-derived stromal cells [CSCs]). Expression of SASP markers was examined in cell culture supernatants using a cytokine array. In addition, the effects of senolytic drugs (azithromycin [AZM] and navitoclax [ABT263]) on endometriosis were evaluated in vitro and in vivo. The in vivo study used the endometriosis mice model.

Results: CSCs exhibited stronger senescence markers. Semi-quantitative SA-β-Gal and p16INK4a staining intensities were significantly increased, and that of LaminB1 was decreased in CSCs compared to those in nESCs and eESCs (SA-b-Gal, P < 0.001; p16INK4a, P < 0.05; LaminB1, P < 0.05). Cytokine array analysis revealed elevated SASP-related cytokine levels, including interleukin-6 (IL-6), in CSC supernatants compared to those in nESCs. AZM and ABT263 reduced the viable fraction in CSCs (AZM: P < 0.001, ABT263: P < 0.01). Furthermore, AZM suppressed IL-6 expression in CSC culture supernatants (P < 0.05). In murine model, AZM administration reduced endometriotic lesion volume compared to that in vehicle (P < 0.05). Proliferative activity, IL-6 expression levels, and fibrosis within endometriotic lesions also decreased (Ki67, P < 0.01; IL-6, P < 0.001; fibrosis, P < 0.001).

Conclusions: Our findings show that cellular senescence is involved in the pathogenesis of endometriosis and that AZM may be useful for preventing endometriosis progression by suppressing the secretion of IL-6 as a SASP.

Abstract Image

Abstract Image

Abstract Image

阿奇霉素预防子宫内膜异位症进展的新治疗策略。
背景:子宫内膜异位症是一种雌激素依赖性慢性炎症性疾病,但其炎症机制尚不清楚。迫切需要能够预防子宫内膜异位症进展和解决子宫内膜异位症不孕的非激素药物。因此,我们关注细胞衰老作为子宫内膜异位症的一个新特征。衰老细胞通过衰老相关分泌表型(SASP)因子引起慢性炎症。近年来,已报道了溶senolysis对各种疾病的作用。本研究的目的是验证细胞衰老在子宫内膜异位症中的作用,并作为抗衰老药物的作用,以开发一种新的非激素治疗子宫内膜异位症的策略。方法:通过形态学特征和半定量免疫荧光染色评估衰老标志物(衰老相关的b-半乳糖苷酶[SA-b-Gal]、周期蛋白依赖性激酶抑制剂2a位点[p16INK4a]和laminB1),比较细胞类型(正常子宫内膜间质细胞[nESCs]、子宫内膜异位症子宫内膜间质细胞[eESCs]和卵巢子宫内膜异位症囊肿来源的间质细胞[CSCs])。使用细胞因子阵列检测细胞培养上清中SASP标记的表达。此外,体外和体内评价了抗衰老药物(阿奇霉素[AZM]和纳维托克拉[ABT263])对子宫内膜异位症的治疗作用。体内研究采用子宫内膜异位症小鼠模型。结果:CSCs表现出较强的衰老标志物。与nESCs和eESCs相比,CSCs中SA-β-Gal和p16INK4a的半定量染色强度显著增加,LaminB1的染色强度降低(SA-b- gal, P INK4a, P)。结论:我们的研究结果表明细胞衰老参与了子宫内膜异位症的发病机制,AZM可能通过抑制IL-6作为SASP的分泌来预防子宫内膜异位症的进展。
本文章由计算机程序翻译,如有差异,请以英文原文为准。
求助全文
约1分钟内获得全文 求助全文
来源期刊
Reproductive Biology and Endocrinology
Reproductive Biology and Endocrinology 医学-内分泌学与代谢
CiteScore
7.90
自引率
2.30%
发文量
161
审稿时长
4-8 weeks
期刊介绍: Reproductive Biology and Endocrinology publishes and disseminates high-quality results from excellent research in the reproductive sciences. The journal publishes on topics covering gametogenesis, fertilization, early embryonic development, embryo-uterus interaction, reproductive development, pregnancy, uterine biology, endocrinology of reproduction, control of reproduction, reproductive immunology, neuroendocrinology, and veterinary and human reproductive medicine, including all vertebrate species.
×
引用
GB/T 7714-2015
复制
MLA
复制
APA
复制
导出至
BibTeX EndNote RefMan NoteFirst NoteExpress
×
提示
您的信息不完整,为了账户安全,请先补充。
现在去补充
×
提示
您因"违规操作"
具体请查看互助需知
我知道了
×
提示
确定
请完成安全验证×
copy
已复制链接
快去分享给好友吧!
我知道了
右上角分享
点击右上角分享
0
联系我们:info@booksci.cn Book学术提供免费学术资源搜索服务,方便国内外学者检索中英文文献。致力于提供最便捷和优质的服务体验。 Copyright © 2023 布克学术 All rights reserved.
京ICP备2023020795号-1
ghs 京公网安备 11010802042870号
Book学术文献互助
Book学术文献互助群
群 号:604180095
Book学术官方微信