Origin and function of beneficial bacterial symbioses in insects

IF 103.3 1区 生物学 Q1 MICROBIOLOGY
Martin Kaltenpoth, Laura V. Flórez, Aurélien Vigneron, Philipp Dirksen, Tobias Engl
{"title":"Origin and function of beneficial bacterial symbioses in insects","authors":"Martin Kaltenpoth, Laura V. Flórez, Aurélien Vigneron, Philipp Dirksen, Tobias Engl","doi":"10.1038/s41579-025-01164-z","DOIUrl":null,"url":null,"abstract":"Beneficial bacterial symbionts are widespread in insects and affect the fitness of their hosts by contributing to nutrition, digestion, detoxification, communication or protection from abiotic stressors or natural enemies. Decades of research have formed our understanding of the identity, localization and functional benefits of insect symbionts, and the increasing availability of genome sequences spanning a diversity of pathogens and beneficial bacteria now enables comparative approaches of their metabolic features and their phylogenetic affiliations, shedding new light on the origin and function of beneficial symbioses in insects. In this Review, we explore the symbionts’ metabolic traits that can provide benefits to insect hosts and discuss the evolutionary paths to the formation of host-beneficial symbiotic associations. Phylogenetic analyses and molecular studies reveal that extracellular symbioses colonizing cuticular organs or the digestive tract evolved from a broad diversity of bacterial partners, whereas intracellular beneficial symbionts appear to be restricted to a limited number of lineages within the Gram-negative bacteria and probably originated from parasitic ancestors. To unravel the general principles underlying host–symbiont interactions and recapitulate the early evolutionary steps leading towards beneficial symbioses, future efforts should aim to establish more symbiotic systems that are amenable to genetic manipulation and experimental evolution. In this Review, Kaltenpoth et al. examine the evolution and function of beneficial symbioses between bacteria and their insect hosts, focusing on their effects on the host fitness and the microbial factors that play a role in the evolution of these symbiotic associations.","PeriodicalId":18838,"journal":{"name":"Nature Reviews Microbiology","volume":"23 9","pages":"551-567"},"PeriodicalIF":103.3000,"publicationDate":"2025-03-27","publicationTypes":"Journal Article","fieldsOfStudy":null,"isOpenAccess":false,"openAccessPdf":"","citationCount":"0","resultStr":null,"platform":"Semanticscholar","paperid":null,"PeriodicalName":"Nature Reviews Microbiology","FirstCategoryId":"99","ListUrlMain":"https://www.nature.com/articles/s41579-025-01164-z","RegionNum":1,"RegionCategory":"生物学","ArticlePicture":[],"TitleCN":null,"AbstractTextCN":null,"PMCID":null,"EPubDate":"","PubModel":"","JCR":"Q1","JCRName":"MICROBIOLOGY","Score":null,"Total":0}
引用次数: 0

Abstract

Beneficial bacterial symbionts are widespread in insects and affect the fitness of their hosts by contributing to nutrition, digestion, detoxification, communication or protection from abiotic stressors or natural enemies. Decades of research have formed our understanding of the identity, localization and functional benefits of insect symbionts, and the increasing availability of genome sequences spanning a diversity of pathogens and beneficial bacteria now enables comparative approaches of their metabolic features and their phylogenetic affiliations, shedding new light on the origin and function of beneficial symbioses in insects. In this Review, we explore the symbionts’ metabolic traits that can provide benefits to insect hosts and discuss the evolutionary paths to the formation of host-beneficial symbiotic associations. Phylogenetic analyses and molecular studies reveal that extracellular symbioses colonizing cuticular organs or the digestive tract evolved from a broad diversity of bacterial partners, whereas intracellular beneficial symbionts appear to be restricted to a limited number of lineages within the Gram-negative bacteria and probably originated from parasitic ancestors. To unravel the general principles underlying host–symbiont interactions and recapitulate the early evolutionary steps leading towards beneficial symbioses, future efforts should aim to establish more symbiotic systems that are amenable to genetic manipulation and experimental evolution. In this Review, Kaltenpoth et al. examine the evolution and function of beneficial symbioses between bacteria and their insect hosts, focusing on their effects on the host fitness and the microbial factors that play a role in the evolution of these symbiotic associations.

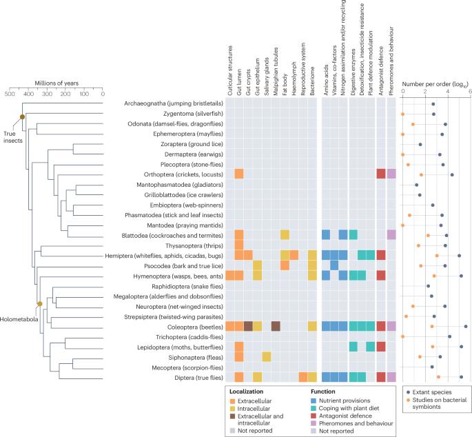
Abstract Image

Abstract Image

昆虫中有益细菌共生的起源和功能
有益的细菌共生体广泛存在于昆虫体内,通过促进营养、消化、解毒、交流或保护宿主免受非生物应激源或天敌的侵害,影响宿主的健康。几十年的研究已经形成了我们对昆虫共生体的身份、定位和功能益处的理解,并且跨越多种病原体和有益细菌的基因组序列的日益增加使得它们的代谢特征和系统发育关系的比较方法成为可能,为昆虫有益共生体的起源和功能提供了新的视角。本文综述了共生体对寄主有益的代谢特性,并探讨了寄主有益共生体形成的进化途径。系统发育分析和分子研究表明,定殖于表皮器官或消化道的细胞外共生体是从广泛的细菌伴侣进化而来的,而细胞内有益的共生体似乎仅限于革兰氏阴性菌内的有限谱系,可能起源于寄生祖先。为了揭示宿主-共生体相互作用的一般原理,并概括导致有益共生的早期进化步骤,未来的努力应旨在建立更多可适应遗传操作和实验进化的共生系统。
本文章由计算机程序翻译,如有差异,请以英文原文为准。
求助全文
约1分钟内获得全文 求助全文
来源期刊
Nature Reviews Microbiology
Nature Reviews Microbiology 生物-微生物学
CiteScore
74.00
自引率
0.50%
发文量
149
审稿时长
6-12 weeks
期刊介绍: At Nature Reviews Microbiology, our goal is to become the leading source of reviews and commentaries for the scientific community we cater to. We are dedicated to publishing articles that are not only authoritative but also easily accessible, supplementing them with clear and concise figures, tables, and other visual aids. Our objective is to offer an unparalleled service to authors, referees, and readers, and we continuously strive to maximize the usefulness and impact of each article we publish. With a focus on Reviews, Perspectives, and Comments spanning the entire field of microbiology, our wide scope ensures that the work we feature reaches the widest possible audience.
×
引用
GB/T 7714-2015
复制
MLA
复制
APA
复制
导出至
BibTeX EndNote RefMan NoteFirst NoteExpress
×
提示
您的信息不完整,为了账户安全,请先补充。
现在去补充
×
提示
您因"违规操作"
具体请查看互助需知
我知道了
×
提示
确定
请完成安全验证×
copy
已复制链接
快去分享给好友吧!
我知道了
右上角分享
点击右上角分享
0
联系我们:info@booksci.cn Book学术提供免费学术资源搜索服务,方便国内外学者检索中英文文献。致力于提供最便捷和优质的服务体验。 Copyright © 2023 布克学术 All rights reserved.
京ICP备2023020795号-1
ghs 京公网安备 11010802042870号
Book学术文献互助
Book学术文献互助群
群 号:604180095
Book学术官方微信