Effect of pulmonary rehabilitation on lung cancer surgery outcomes: a matched-case analysis.

IF 2.1 3区 医学 Q2 ANESTHESIOLOGY
Matar Alzahrani, Rajnikant Mehta, Salma Kadiri, Saffana Algaeed, Aya Osman, Mohammed Alsanad, Joan Duda, Fang Gao, Babu Naidu
{"title":"Effect of pulmonary rehabilitation on lung cancer surgery outcomes: a matched-case analysis.","authors":"Matar Alzahrani, Rajnikant Mehta, Salma Kadiri, Saffana Algaeed, Aya Osman, Mohammed Alsanad, Joan Duda, Fang Gao, Babu Naidu","doi":"10.1186/s13741-025-00510-2","DOIUrl":null,"url":null,"abstract":"<p><p>Pulmonary rehabilitation programs for COPD patients are extensively accessible throughout the UK and have demonstrated efficacy in enhancing outcomes, including recovery from exacerbations. Numerous lung cancer surgery patients possess COPD, and the surgery may be regarded as a definitive aggravation of COPD. It is ambiguous in practical application whether referral to pulmonary rehabilitation programs enhances surgical and patient-reported results. We want to address this topic by conducting a propensity-score analysis (PSA) of participants in an enriched cohort trial. Methods An enriched cohort research was conducted, providing rehabilitation both pre- and post-surgery pragmatically through local pulmonary rehabilitation providers for patients undergoing lung cancer resection, and compared to a contemporaneous control group receiving standard treatment. The study enrolled 873 participants (pulmonary rehabilitation (PR) n = 135, non-intervention or control (NG) n = 738). Regression analyses for exposed and unexposed matching, effect estimation, and standard error estimations were conducted.Results A total of 114 participants were matched PR (n = 57) and NG (n = 57). The multivariate-linear regression indicated a reduction in length of stay (LOS) of 0.2 days of LOS compared to the usual care group (EE = - 0.20), and that reduction could potentially go up to 1.8 days (95% CI = - 1.8-1.6). The multivariate log-binomial regression revealed that PR had a reduction of 60% postoperative pulmonary complications (PPC) rate (EE = - 0.60, 95% CI = - 1.8-0.5). Lastly, the multivariate-linear regression showed an improvement in quality of life 6 weeks and 6 months after surgery (QoL) in patients in PR, especially in the physical functioning score in which an improvement of 6.6% was noted for the PR group compared to the NG group following surgery (EE = 6.6). Conclusion Participation in \"real world\" pulmonary rehabilitation prior to and following surgery seems to yield improved patient and clinical results post-lung cancer surgery. Nonetheless, prompt access to pulmonary rehabilitation may be a significant challenge following COVID.</p>","PeriodicalId":19764,"journal":{"name":"Perioperative Medicine","volume":"14 1","pages":"35"},"PeriodicalIF":2.1000,"publicationDate":"2025-03-25","publicationTypes":"Journal Article","fieldsOfStudy":null,"isOpenAccess":false,"openAccessPdf":"https://www.ncbi.nlm.nih.gov/pmc/articles/PMC11934484/pdf/","citationCount":"0","resultStr":null,"platform":"Semanticscholar","paperid":null,"PeriodicalName":"Perioperative Medicine","FirstCategoryId":"3","ListUrlMain":"https://doi.org/10.1186/s13741-025-00510-2","RegionNum":3,"RegionCategory":"医学","ArticlePicture":[],"TitleCN":null,"AbstractTextCN":null,"PMCID":null,"EPubDate":"","PubModel":"","JCR":"Q2","JCRName":"ANESTHESIOLOGY","Score":null,"Total":0}
引用次数: 0

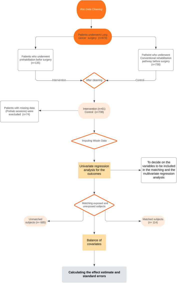
Abstract

Pulmonary rehabilitation programs for COPD patients are extensively accessible throughout the UK and have demonstrated efficacy in enhancing outcomes, including recovery from exacerbations. Numerous lung cancer surgery patients possess COPD, and the surgery may be regarded as a definitive aggravation of COPD. It is ambiguous in practical application whether referral to pulmonary rehabilitation programs enhances surgical and patient-reported results. We want to address this topic by conducting a propensity-score analysis (PSA) of participants in an enriched cohort trial. Methods An enriched cohort research was conducted, providing rehabilitation both pre- and post-surgery pragmatically through local pulmonary rehabilitation providers for patients undergoing lung cancer resection, and compared to a contemporaneous control group receiving standard treatment. The study enrolled 873 participants (pulmonary rehabilitation (PR) n = 135, non-intervention or control (NG) n = 738). Regression analyses for exposed and unexposed matching, effect estimation, and standard error estimations were conducted.Results A total of 114 participants were matched PR (n = 57) and NG (n = 57). The multivariate-linear regression indicated a reduction in length of stay (LOS) of 0.2 days of LOS compared to the usual care group (EE = - 0.20), and that reduction could potentially go up to 1.8 days (95% CI = - 1.8-1.6). The multivariate log-binomial regression revealed that PR had a reduction of 60% postoperative pulmonary complications (PPC) rate (EE = - 0.60, 95% CI = - 1.8-0.5). Lastly, the multivariate-linear regression showed an improvement in quality of life 6 weeks and 6 months after surgery (QoL) in patients in PR, especially in the physical functioning score in which an improvement of 6.6% was noted for the PR group compared to the NG group following surgery (EE = 6.6). Conclusion Participation in "real world" pulmonary rehabilitation prior to and following surgery seems to yield improved patient and clinical results post-lung cancer surgery. Nonetheless, prompt access to pulmonary rehabilitation may be a significant challenge following COVID.

Abstract Image

Abstract Image

肺康复对肺癌手术结果的影响:一项配对病例分析。
COPD患者的肺部康复计划在英国广泛开展,并已证明在提高结果方面有效,包括从恶化中恢复。许多肺癌手术患者患有慢性阻塞性肺病,手术可能被视为慢性阻塞性肺病的明确加重。在实际应用中,转诊到肺康复项目是否能提高手术和患者报告的结果尚不明确。我们希望通过在一项强化队列试验中对参与者进行倾向评分分析(PSA)来解决这个问题。方法开展丰富的队列研究,通过当地肺康复服务提供者对肺癌切除术患者进行术前和术后的实用康复,并与同期接受标准治疗的对照组进行比较。该研究招募了873名参与者(肺康复(PR) n = 135,非干预或对照组(NG) n = 738)。对曝光和未曝光匹配、效应估计和标准误差估计进行回归分析。结果共114名参与者被匹配PR (n = 57)和NG (n = 57)。多元线性回归显示,与常规护理组相比,住院时间(LOS)减少0.2天(EE = - 0.20),并且可能减少1.8天(95% CI = - 1.8-1.6)。多变量对数二项回归分析显示,PR术后肺部并发症(PPC)发生率降低60% (EE = - 0.60, 95% CI = - 1.8-0.5)。最后,多元线性回归显示PR患者术后6周和6个月的生活质量(QoL)有所改善,特别是在肢体功能评分方面,PR组比NG组术后改善了6.6% (EE = 6.6)。结论:在肺癌手术前后参与“真实世界”的肺部康复似乎可以改善患者和临床结果。尽管如此,在COVID之后,迅速获得肺部康复可能是一项重大挑战。
本文章由计算机程序翻译,如有差异,请以英文原文为准。
求助全文
约1分钟内获得全文 求助全文
来源期刊
自引率
3.80%
发文量
55
审稿时长
10 weeks
×
引用
GB/T 7714-2015
复制
MLA
复制
APA
复制
导出至
BibTeX EndNote RefMan NoteFirst NoteExpress
×
提示
您的信息不完整,为了账户安全,请先补充。
现在去补充
×
提示
您因"违规操作"
具体请查看互助需知
我知道了
×
提示
确定
请完成安全验证×
copy
已复制链接
快去分享给好友吧!
我知道了
右上角分享
点击右上角分享
0
联系我们:info@booksci.cn Book学术提供免费学术资源搜索服务,方便国内外学者检索中英文文献。致力于提供最便捷和优质的服务体验。 Copyright © 2023 布克学术 All rights reserved.
京ICP备2023020795号-1
ghs 京公网安备 11010802042870号
Book学术文献互助
Book学术文献互助群
群 号:604180095
Book学术官方微信