A Small-Molecule TrkB/TrkC Ligand Promotes Neurogenesis and Behavioral Recovery Following Traumatic Brain Injury.

IF 1.8 Q3 CLINICAL NEUROLOGY
Neurotrauma reports Pub Date : 2025-02-17 eCollection Date: 2025-01-01 DOI:10.1089/neur.2024.0117
Jian Shi, Tao Yang, Yibing Li, Lily Zhong, Frank M Longo, Stephen M Massa
{"title":"A Small-Molecule TrkB/TrkC Ligand Promotes Neurogenesis and Behavioral Recovery Following Traumatic Brain Injury.","authors":"Jian Shi, Tao Yang, Yibing Li, Lily Zhong, Frank M Longo, Stephen M Massa","doi":"10.1089/neur.2024.0117","DOIUrl":null,"url":null,"abstract":"<p><p>Tropomyosin receptor-kinase B (TrkB) and TrkC neurotrophin receptors promote neuronal growth and differentiation during the development and maintenance of structural integrity and plasticity in adult animals. Here, we test the hypotheses that activation of TrkB and TrkC will mitigate neuronal damage and loss, and behavioral deficits induced by traumatic brain injury (TBI). LM22B-10 (C10), a blood-brain barrier permeant small-molecule TrkB/TrkC co-activator, significantly increased proliferation, survival, and enhanced differentiation of neuronal progenitor cells <i>in vitro</i>. Following controlled cortical impact injury in rats, LM22B-10 administration increased the proliferation of doublecortin-expressing (DCX) cells in the hippocampus and significantly reduced cell death in the injured cortex. Interestingly, in studies of behavior, LM22B-10 promoted anxiety-like behavior and diminished spatial memory performance in the Barnes maze in sham-TBI animals but improved both of these behaviors in injured rats, a bimodal response suggesting the possibility that excess neurotrophic activity may be detrimental in uninjured animals but compensatory after injury. Thus, TrkB/TrkC agents may constitute a new therapeutic avenue for TBI but will require further study to determine safe and effective applications.</p>","PeriodicalId":74300,"journal":{"name":"Neurotrauma reports","volume":"6 1","pages":"195-209"},"PeriodicalIF":1.8000,"publicationDate":"2025-02-17","publicationTypes":"Journal Article","fieldsOfStudy":null,"isOpenAccess":false,"openAccessPdf":"https://www.ncbi.nlm.nih.gov/pmc/articles/PMC11931105/pdf/","citationCount":"0","resultStr":null,"platform":"Semanticscholar","paperid":null,"PeriodicalName":"Neurotrauma reports","FirstCategoryId":"1085","ListUrlMain":"https://doi.org/10.1089/neur.2024.0117","RegionNum":0,"RegionCategory":null,"ArticlePicture":[],"TitleCN":null,"AbstractTextCN":null,"PMCID":null,"EPubDate":"2025/1/1 0:00:00","PubModel":"eCollection","JCR":"Q3","JCRName":"CLINICAL NEUROLOGY","Score":null,"Total":0}
引用次数: 0

Abstract

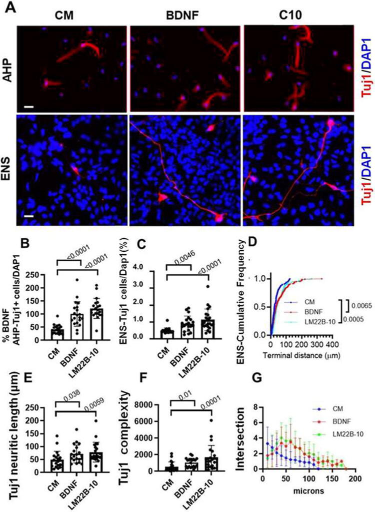
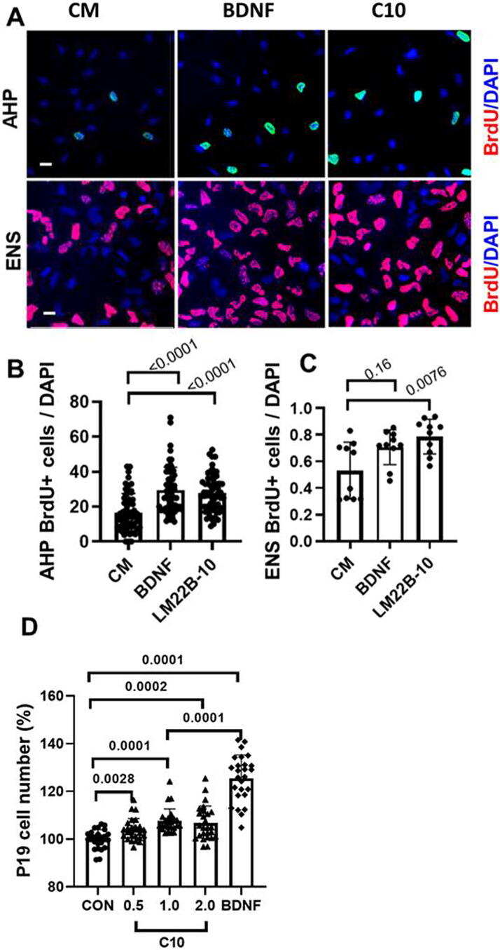
Tropomyosin receptor-kinase B (TrkB) and TrkC neurotrophin receptors promote neuronal growth and differentiation during the development and maintenance of structural integrity and plasticity in adult animals. Here, we test the hypotheses that activation of TrkB and TrkC will mitigate neuronal damage and loss, and behavioral deficits induced by traumatic brain injury (TBI). LM22B-10 (C10), a blood-brain barrier permeant small-molecule TrkB/TrkC co-activator, significantly increased proliferation, survival, and enhanced differentiation of neuronal progenitor cells in vitro. Following controlled cortical impact injury in rats, LM22B-10 administration increased the proliferation of doublecortin-expressing (DCX) cells in the hippocampus and significantly reduced cell death in the injured cortex. Interestingly, in studies of behavior, LM22B-10 promoted anxiety-like behavior and diminished spatial memory performance in the Barnes maze in sham-TBI animals but improved both of these behaviors in injured rats, a bimodal response suggesting the possibility that excess neurotrophic activity may be detrimental in uninjured animals but compensatory after injury. Thus, TrkB/TrkC agents may constitute a new therapeutic avenue for TBI but will require further study to determine safe and effective applications.

Abstract Image

Abstract Image

Abstract Image

小分子TrkB/TrkC配体促进创伤性脑损伤后神经发生和行为恢复
原肌球蛋白受体激酶B (TrkB)和TrkC神经营养因子受体在成年动物的发育和维持结构完整性和可塑性过程中促进神经元的生长和分化。在这里,我们验证了TrkB和TrkC的激活将减轻创伤性脑损伤(TBI)引起的神经元损伤和丧失以及行为缺陷的假设。LM22B-10 (C10)是一种血脑屏障渗透的小分子TrkB/TrkC共激活剂,在体外显著增加神经祖细胞的增殖、存活和分化。在大鼠皮质控制性撞击损伤后,LM22B-10增加了海马中双皮质素表达(DCX)细胞的增殖,并显著减少了损伤皮质中的细胞死亡。有趣的是,在行为研究中,LM22B-10促进了假性脑损伤动物巴恩斯迷宫中的焦虑样行为和空间记忆表现的下降,但在受伤大鼠中改善了这两种行为,这一双峰反应表明,过度的神经营养活动可能对未受伤动物有害,但在受伤后具有代偿性。因此,TrkB/TrkC药物可能成为TBI治疗的新途径,但需要进一步研究以确定其安全有效的应用。
本文章由计算机程序翻译,如有差异,请以英文原文为准。
求助全文
约1分钟内获得全文 求助全文
来源期刊
CiteScore
2.40
自引率
0.00%
发文量
0
审稿时长
8 weeks
×
引用
GB/T 7714-2015
复制
MLA
复制
APA
复制
导出至
BibTeX EndNote RefMan NoteFirst NoteExpress
×
提示
您的信息不完整,为了账户安全,请先补充。
现在去补充
×
提示
您因"违规操作"
具体请查看互助需知
我知道了
×
提示
确定
请完成安全验证×
copy
已复制链接
快去分享给好友吧!
我知道了
右上角分享
点击右上角分享
0
联系我们:info@booksci.cn Book学术提供免费学术资源搜索服务,方便国内外学者检索中英文文献。致力于提供最便捷和优质的服务体验。 Copyright © 2023 布克学术 All rights reserved.
京ICP备2023020795号-1
ghs 京公网安备 11010802042870号
Book学术文献互助
Book学术文献互助群
群 号:604180095
Book学术官方微信