The Selective 5HT2A Receptor Agonist, 25CN-NBOH Exerts Excitatory and Inhibitory Cellular Actions on Mouse Medial Prefrontal Cortical Neurons.

IF 2 4区 医学 Q4 NEUROSCIENCES
Synapse Pub Date : 2025-03-01 DOI:10.1002/syn.70014
Yang Wang, Jesper L Kristensen, Kristi A Kohlmeier
{"title":"The Selective 5HT<sub>2A</sub> Receptor Agonist, 25CN-NBOH Exerts Excitatory and Inhibitory Cellular Actions on Mouse Medial Prefrontal Cortical Neurons.","authors":"Yang Wang, Jesper L Kristensen, Kristi A Kohlmeier","doi":"10.1002/syn.70014","DOIUrl":null,"url":null,"abstract":"<p><p>Psychedelic compounds have gained renewed interest due to their rapid and long-lasting therapeutic effects on stress-related disorders. While the underlying mechanisms of therapeutic actions of psychedelic compounds are still unclear, these drugs are thought to modulate the activity of the serotonergic system, primarily through activating serotonin type 2A receptor (5-HT<sub>2A</sub>R) and studies have focused on these actions in the medial prefrontal cortex (mPFC). 25CN-NBOH, a synthetic psychedelic compound with a high binding affinity for 5-HT<sub>2A</sub>Rs and anti-anxiety actions, has emerged as a valuable tool for investigating the physiological functions mediated by this receptor. This study aimed to investigate the electrophysiological effects of 25CN-NBOH on pyramidal mPFC neurons using whole-cell patch clamp recordings in mouse brain slices. We recorded synaptic events and action potential rates during acute and long-term exposure to two concentrations of 25CN-NBOH. Acute application of 10 µM 25CN-NBOH increased the frequency of spontaneous excitatory postsynaptic currents (sEPSCs) that was reliant on activation of 5-HT<sub>2A</sub>R, and which was not seen upon chronic exposure. A similar effect of 200 nM 25CN-NBOH was not noted. Surprisingly, both 10 µM and 200 nM 25CN-NBOH significantly suppressed the firing rate following acute as well as a longer-term exposure of 1 h. This suppression was independent of 5-HT<sub>2A</sub>R activation but was mediated by M-current channels, as evidenced by the reversal of suppression with the M-current blocker XE-991. Our data suggest a complicated dual action of 25CN-NBOH in enhancing excitatory transmission while also reducing excitability. Our data contribute to knowledge regarding the cellular consequence of 5-HT<sub>2A</sub>R agonism and contribute to widening our understanding of the potential mechanisms underlying the therapeutic actions of serotonergic psychedelics.</p>","PeriodicalId":22131,"journal":{"name":"Synapse","volume":"79 2","pages":"e70014"},"PeriodicalIF":2.0000,"publicationDate":"2025-03-01","publicationTypes":"Journal Article","fieldsOfStudy":null,"isOpenAccess":false,"openAccessPdf":"https://www.ncbi.nlm.nih.gov/pmc/articles/PMC11932889/pdf/","citationCount":"0","resultStr":null,"platform":"Semanticscholar","paperid":null,"PeriodicalName":"Synapse","FirstCategoryId":"3","ListUrlMain":"https://doi.org/10.1002/syn.70014","RegionNum":4,"RegionCategory":"医学","ArticlePicture":[],"TitleCN":null,"AbstractTextCN":null,"PMCID":null,"EPubDate":"","PubModel":"","JCR":"Q4","JCRName":"NEUROSCIENCES","Score":null,"Total":0}
引用次数: 0

Abstract

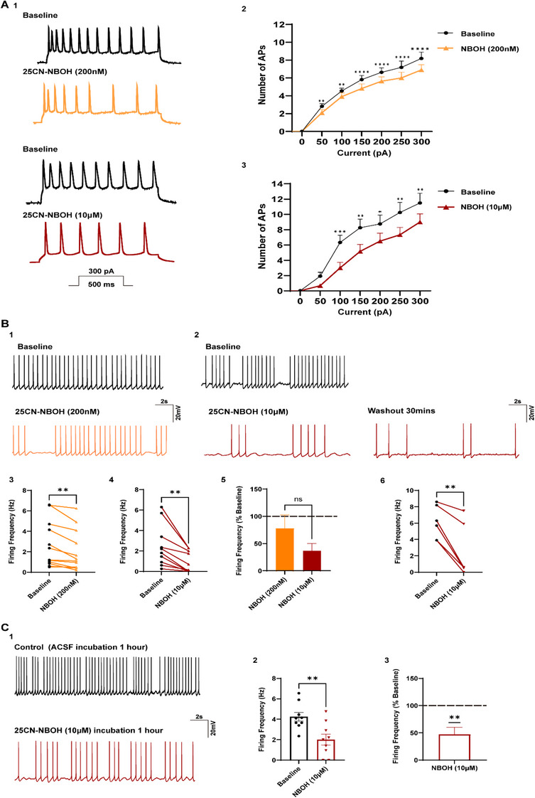
Psychedelic compounds have gained renewed interest due to their rapid and long-lasting therapeutic effects on stress-related disorders. While the underlying mechanisms of therapeutic actions of psychedelic compounds are still unclear, these drugs are thought to modulate the activity of the serotonergic system, primarily through activating serotonin type 2A receptor (5-HT2AR) and studies have focused on these actions in the medial prefrontal cortex (mPFC). 25CN-NBOH, a synthetic psychedelic compound with a high binding affinity for 5-HT2ARs and anti-anxiety actions, has emerged as a valuable tool for investigating the physiological functions mediated by this receptor. This study aimed to investigate the electrophysiological effects of 25CN-NBOH on pyramidal mPFC neurons using whole-cell patch clamp recordings in mouse brain slices. We recorded synaptic events and action potential rates during acute and long-term exposure to two concentrations of 25CN-NBOH. Acute application of 10 µM 25CN-NBOH increased the frequency of spontaneous excitatory postsynaptic currents (sEPSCs) that was reliant on activation of 5-HT2AR, and which was not seen upon chronic exposure. A similar effect of 200 nM 25CN-NBOH was not noted. Surprisingly, both 10 µM and 200 nM 25CN-NBOH significantly suppressed the firing rate following acute as well as a longer-term exposure of 1 h. This suppression was independent of 5-HT2AR activation but was mediated by M-current channels, as evidenced by the reversal of suppression with the M-current blocker XE-991. Our data suggest a complicated dual action of 25CN-NBOH in enhancing excitatory transmission while also reducing excitability. Our data contribute to knowledge regarding the cellular consequence of 5-HT2AR agonism and contribute to widening our understanding of the potential mechanisms underlying the therapeutic actions of serotonergic psychedelics.

Abstract Image

Abstract Image

Abstract Image

选择性5HT2A受体激动剂25CN-NBOH对小鼠内侧前额皮质神经元的兴奋和抑制作用
致幻剂化合物因其对压力相关疾病的快速和持久的治疗作用而重新引起人们的兴趣。虽然致幻剂治疗作用的潜在机制尚不清楚,但这些药物被认为主要通过激活5-羟色胺2A型受体(5-HT2AR)来调节血清素能系统的活性,研究主要集中在内侧前额叶皮层(mPFC)中的这些作用。25CN-NBOH是一种对5-HT2ARs具有高结合亲和力和抗焦虑作用的合成迷幻化合物,已成为研究该受体介导的生理功能的有价值的工具。本研究旨在利用全细胞膜片钳记录小鼠脑切片,研究25CN-NBOH对锥体mPFC神经元的电生理影响。我们记录了急性和长期暴露于两种浓度的25CN-NBOH时的突触事件和动作电位率。急性应用10µM 25CN-NBOH增加自发性兴奋性突触后电流(sEPSCs)的频率,这依赖于5-HT2AR的激活,并且在慢性暴露时未见。200 nM 25CN-NBOH没有类似的效果。令人惊讶的是,10µM和200 nM 25CN-NBOH均能显著抑制急性和长期暴露1小时后的放电速率。这种抑制与5-HT2AR激活无关,但由M电流通道介导,M电流阻滞剂x -991可逆转抑制。我们的数据表明,25CN-NBOH在增强兴奋传递的同时也降低兴奋性,具有复杂的双重作用。我们的数据有助于了解5-HT2AR激动作用的细胞后果,并有助于扩大我们对5-羟色胺类致幻剂治疗作用潜在机制的理解。
本文章由计算机程序翻译,如有差异,请以英文原文为准。
求助全文
约1分钟内获得全文 求助全文
来源期刊
Synapse
Synapse 医学-神经科学
CiteScore
3.80
自引率
0.00%
发文量
38
审稿时长
4-8 weeks
期刊介绍: SYNAPSE publishes articles concerned with all aspects of synaptic structure and function. This includes neurotransmitters, neuropeptides, neuromodulators, receptors, gap junctions, metabolism, plasticity, circuitry, mathematical modeling, ion channels, patch recording, single unit recording, development, behavior, pathology, toxicology, etc.
×
引用
GB/T 7714-2015
复制
MLA
复制
APA
复制
导出至
BibTeX EndNote RefMan NoteFirst NoteExpress
×
提示
您的信息不完整,为了账户安全,请先补充。
现在去补充
×
提示
您因"违规操作"
具体请查看互助需知
我知道了
×
提示
确定
请完成安全验证×
copy
已复制链接
快去分享给好友吧!
我知道了
右上角分享
点击右上角分享
0
联系我们:info@booksci.cn Book学术提供免费学术资源搜索服务,方便国内外学者检索中英文文献。致力于提供最便捷和优质的服务体验。 Copyright © 2023 布克学术 All rights reserved.
京ICP备2023020795号-1
ghs 京公网安备 11010802042870号
Book学术文献互助
Book学术文献互助群
群 号:604180095
Book学术官方微信