Approach to Macrodactyly: A Case Report and Diagnostic Algorithm for Syndromic and Isolated Forms.

IF 1.4 Q3 PEDIATRICS
Ioannis Kyriakidis, Iordanis Pelagiadis, Nikolaos Katzilakis, Eftichia Stiakaki
{"title":"Approach to Macrodactyly: A Case Report and Diagnostic Algorithm for Syndromic and Isolated Forms.","authors":"Ioannis Kyriakidis, Iordanis Pelagiadis, Nikolaos Katzilakis, Eftichia Stiakaki","doi":"10.3390/pediatric17020032","DOIUrl":null,"url":null,"abstract":"<p><strong>Background: </strong>Macrodactyly (megalodactyly or digital gigantism) is a rare condition of overgrowth affecting one or more fingers or toes.</p><p><strong>Methods: </strong>We report a case of a 16-year-old Caucasian male with macrodactyly, lipomas, nevi, dysmorphic features, and autism. The clinical suspicion for a Proteus-like syndrome was high.</p><p><strong>Results: </strong>Targeted <i>PIK3CA</i>, <i>AKT1</i>, and <i>PTEN</i> sequencing for the affected tissue was negative. Subsequent genetic testing revealed a 16p11.2 duplication along with a heterozygous pathogenic variant in <i>PRRT2</i> (not causally associated with digit malformation).</p><p><strong>Conclusions: </strong>The clinical management of syndromic macrodactyly is well described by consensus guidelines, but isolated macrodactyly also needs pediatricians' attention and warrants a multidisciplinary approach. After reviewing the literature, a diagnostic algorithm for the approach and differential diagnosis of macrodactyly is provided. Phenotypes associated with PI3K/AKT/mTOR pathway mutations (including PIK3CA-related overgrowth spectrum PROS) are described. Late effects, follow-up schedules, and surveillance for cancer are discussed.</p>","PeriodicalId":45251,"journal":{"name":"Pediatric Reports","volume":"17 2","pages":""},"PeriodicalIF":1.4000,"publicationDate":"2025-03-07","publicationTypes":"Journal Article","fieldsOfStudy":null,"isOpenAccess":false,"openAccessPdf":"https://www.ncbi.nlm.nih.gov/pmc/articles/PMC11932304/pdf/","citationCount":"0","resultStr":null,"platform":"Semanticscholar","paperid":null,"PeriodicalName":"Pediatric Reports","FirstCategoryId":"1085","ListUrlMain":"https://doi.org/10.3390/pediatric17020032","RegionNum":0,"RegionCategory":null,"ArticlePicture":[],"TitleCN":null,"AbstractTextCN":null,"PMCID":null,"EPubDate":"","PubModel":"","JCR":"Q3","JCRName":"PEDIATRICS","Score":null,"Total":0}
引用次数: 0

Abstract

Background: Macrodactyly (megalodactyly or digital gigantism) is a rare condition of overgrowth affecting one or more fingers or toes.

Methods: We report a case of a 16-year-old Caucasian male with macrodactyly, lipomas, nevi, dysmorphic features, and autism. The clinical suspicion for a Proteus-like syndrome was high.

Results: Targeted PIK3CA, AKT1, and PTEN sequencing for the affected tissue was negative. Subsequent genetic testing revealed a 16p11.2 duplication along with a heterozygous pathogenic variant in PRRT2 (not causally associated with digit malformation).

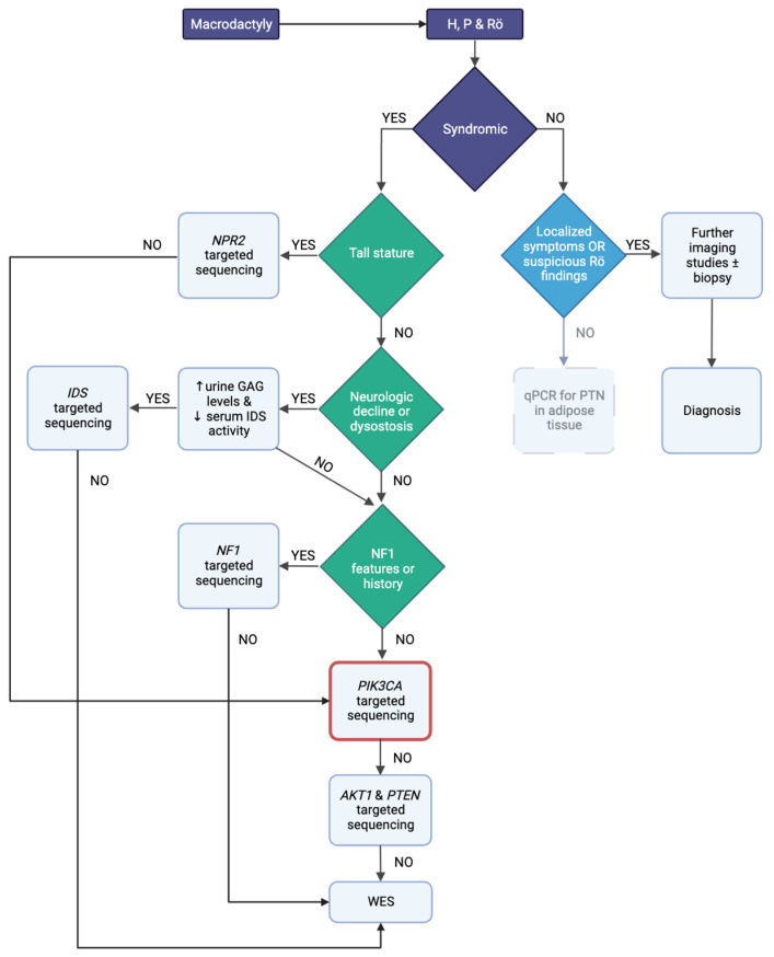
Conclusions: The clinical management of syndromic macrodactyly is well described by consensus guidelines, but isolated macrodactyly also needs pediatricians' attention and warrants a multidisciplinary approach. After reviewing the literature, a diagnostic algorithm for the approach and differential diagnosis of macrodactyly is provided. Phenotypes associated with PI3K/AKT/mTOR pathway mutations (including PIK3CA-related overgrowth spectrum PROS) are described. Late effects, follow-up schedules, and surveillance for cancer are discussed.

Abstract Image

Abstract Image

Abstract Image

大指趾的方法:一个病例报告和诊断算法的综合征和孤立形式。
背景:大指畸形(巨指畸形或指巨症)是一种罕见的影响一个或多个手指或脚趾过度生长的疾病。方法:我们报告一个16岁的白人男性与大指畸形,脂肪瘤,痣,畸形特征和自闭症。临床对proteus样综合征的怀疑很高。结果:病变组织靶向PIK3CA、AKT1、PTEN测序结果为阴性。随后的基因检测显示,在PRRT2中存在16p11.2重复和杂合致病变异(与手指畸形无因果关系)。结论:综合征型大指畸形的临床处理已被共识指南很好地描述,但孤立性大指畸形也需要儿科医生的关注,需要多学科的方法。在回顾文献的基础上,提出了一种大指畸形的诊断方法和鉴别诊断方法。描述了与PI3K/AKT/mTOR通路突变相关的表型(包括pik3ca相关的过度生长谱PROS)。讨论了后期效应、随访计划和癌症监测。
本文章由计算机程序翻译,如有差异,请以英文原文为准。
求助全文
约1分钟内获得全文 求助全文
来源期刊
Pediatric Reports
Pediatric Reports PEDIATRICS-
CiteScore
2.10
自引率
0.00%
发文量
55
审稿时长
11 weeks
×
引用
GB/T 7714-2015
复制
MLA
复制
APA
复制
导出至
BibTeX EndNote RefMan NoteFirst NoteExpress
×
提示
您的信息不完整,为了账户安全,请先补充。
现在去补充
×
提示
您因"违规操作"
具体请查看互助需知
我知道了
×
提示
确定
请完成安全验证×
copy
已复制链接
快去分享给好友吧!
我知道了
右上角分享
点击右上角分享
0
联系我们:info@booksci.cn Book学术提供免费学术资源搜索服务,方便国内外学者检索中英文文献。致力于提供最便捷和优质的服务体验。 Copyright © 2023 布克学术 All rights reserved.
京ICP备2023020795号-1
ghs 京公网安备 11010802042870号
Book学术文献互助
Book学术文献互助群
群 号:604180095
Book学术官方微信