4D fabrication of shape-changing systems for tissue engineering: state of the art and perspectives.

IF 5.4 Q2 ENGINEERING, MANUFACTURING
Progress in Additive Manufacturing Pub Date : 2025-01-01 Epub Date: 2024-08-12 DOI:10.1007/s40964-024-00743-5
Lorenzo Bonetti, Giulia Scalet
{"title":"4D fabrication of shape-changing systems for tissue engineering: state of the art and perspectives.","authors":"Lorenzo Bonetti, Giulia Scalet","doi":"10.1007/s40964-024-00743-5","DOIUrl":null,"url":null,"abstract":"<p><p>In recent years, four-dimensional (4D) fabrication has emerged as a powerful technology capable of revolutionizing the field of tissue engineering. This technology represents a shift in perspective from traditional tissue engineering approaches, which generally rely on static-or passive-structures (e.g., scaffolds, constructs) unable of adapting to changes in biological environments. In contrast, 4D fabrication offers the unprecedented possibility of fabricating complex designs with spatiotemporal control over structure and function in response to environment stimuli, thus mimicking biological processes. In this review, an overview of the state of the art of 4D fabrication technology for the obtainment of cellularized constructs is presented, with a focus on shape-changing soft materials. First, the approaches to obtain cellularized constructs are introduced, also describing conventional and non-conventional fabrication techniques with their relative advantages and limitations. Next, the main families of shape-changing soft materials, namely shape-memory polymers and shape-memory hydrogels are discussed and their use in 4D fabrication in the field of tissue engineering is described. Ultimately, current challenges and proposed solutions are outlined, and valuable insights into future research directions of 4D fabrication for tissue engineering are provided to disclose its full potential.</p>","PeriodicalId":36643,"journal":{"name":"Progress in Additive Manufacturing","volume":"10 4","pages":"1913-1943"},"PeriodicalIF":5.4000,"publicationDate":"2025-01-01","publicationTypes":"Journal Article","fieldsOfStudy":null,"isOpenAccess":false,"openAccessPdf":"https://www.ncbi.nlm.nih.gov/pmc/articles/PMC11926060/pdf/","citationCount":"0","resultStr":null,"platform":"Semanticscholar","paperid":null,"PeriodicalName":"Progress in Additive Manufacturing","FirstCategoryId":"1085","ListUrlMain":"https://doi.org/10.1007/s40964-024-00743-5","RegionNum":0,"RegionCategory":null,"ArticlePicture":[],"TitleCN":null,"AbstractTextCN":null,"PMCID":null,"EPubDate":"2024/8/12 0:00:00","PubModel":"Epub","JCR":"Q2","JCRName":"ENGINEERING, MANUFACTURING","Score":null,"Total":0}
引用次数: 0

Abstract

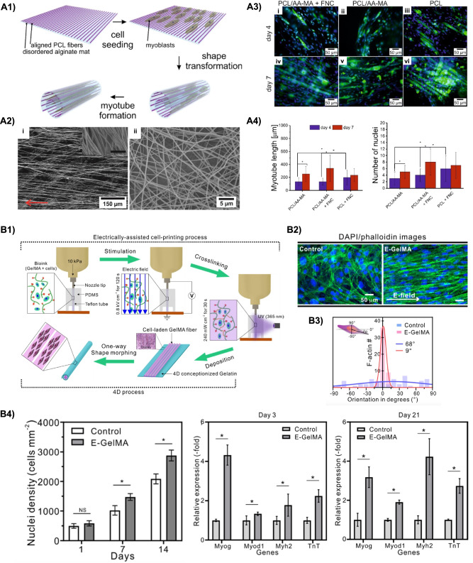
In recent years, four-dimensional (4D) fabrication has emerged as a powerful technology capable of revolutionizing the field of tissue engineering. This technology represents a shift in perspective from traditional tissue engineering approaches, which generally rely on static-or passive-structures (e.g., scaffolds, constructs) unable of adapting to changes in biological environments. In contrast, 4D fabrication offers the unprecedented possibility of fabricating complex designs with spatiotemporal control over structure and function in response to environment stimuli, thus mimicking biological processes. In this review, an overview of the state of the art of 4D fabrication technology for the obtainment of cellularized constructs is presented, with a focus on shape-changing soft materials. First, the approaches to obtain cellularized constructs are introduced, also describing conventional and non-conventional fabrication techniques with their relative advantages and limitations. Next, the main families of shape-changing soft materials, namely shape-memory polymers and shape-memory hydrogels are discussed and their use in 4D fabrication in the field of tissue engineering is described. Ultimately, current challenges and proposed solutions are outlined, and valuable insights into future research directions of 4D fabrication for tissue engineering are provided to disclose its full potential.

Abstract Image

Abstract Image

Abstract Image

组织工程的形状变化系统的4D制造:艺术和观点的状态。
近年来,四维(4D)制造已经成为一项强大的技术,能够彻底改变组织工程领域。该技术代表了传统组织工程方法的观点转变,传统组织工程方法通常依赖于无法适应生物环境变化的静态或被动结构(例如支架、结构)。相比之下,4D制造为制造复杂设计提供了前所未有的可能性,可以根据环境刺激对结构和功能进行时空控制,从而模仿生物过程。在这篇综述中,概述了获得细胞化结构的4D制造技术的现状,重点是形状变化的软材料。首先,介绍了获得细胞化结构的方法,并描述了传统和非传统的制造技术及其相对优势和局限性。接下来,讨论了形状改变软材料的主要家族,即形状记忆聚合物和形状记忆水凝胶,并描述了它们在组织工程领域的4D制造中的应用。最后,概述了当前的挑战和提出的解决方案,并对组织工程4D制造的未来研究方向提供了有价值的见解,以揭示其全部潜力。
本文章由计算机程序翻译,如有差异,请以英文原文为准。
求助全文
约1分钟内获得全文 求助全文
来源期刊
Progress in Additive Manufacturing
Progress in Additive Manufacturing Engineering-Industrial and Manufacturing Engineering
CiteScore
7.20
自引率
0.00%
发文量
113
期刊介绍: Progress in Additive Manufacturing promotes highly scored scientific investigations from academia, government and industry R&D activities. The journal publishes the advances in the processing of different kinds of materials by well-established and new Additive Manufacturing (AM) technologies. Manuscripts showing the progress in the processing and development of multi-materials by hybrid additive manufacturing or by the combination of additive and subtractive manufacturing technologies are also welcome. Progress in Additive Manufacturing serves as a platform for scientists to contribute full papers as well as review articles and short communications analyzing aspects ranging from data processing (new design tools, data formats), simulation, materials (ceramic, metals, polymers, composites, biomaterials and multi-materials), microstructure development, new AM processes or combination of processes (e.g. additive and subtractive, hybrid, multi-steps), parameter and process optimization, new testing methods for AM parts and process monitoring. The journal welcomes manuscripts in several AM topics, including: • Design tools and data format • Material aspects and new developments • Multi-material and composites • Microstructure evolution of AM parts • Optimization of existing processes • Development of new techniques and processing strategies (combination subtractive and additive    methods, hybrid processes) • Integration with conventional manufacturing techniques • Innovative applications of AM parts (for tooling, high temperature or high performance    applications) • Process monitoring and non-destructive testing of AM parts • Speed-up strategies for AM processes • New test methods and special features of AM parts
×
引用
GB/T 7714-2015
复制
MLA
复制
APA
复制
导出至
BibTeX EndNote RefMan NoteFirst NoteExpress
×
提示
您的信息不完整,为了账户安全,请先补充。
现在去补充
×
提示
您因"违规操作"
具体请查看互助需知
我知道了
×
提示
确定
请完成安全验证×
copy
已复制链接
快去分享给好友吧!
我知道了
右上角分享
点击右上角分享
0
联系我们:info@booksci.cn Book学术提供免费学术资源搜索服务,方便国内外学者检索中英文文献。致力于提供最便捷和优质的服务体验。 Copyright © 2023 布克学术 All rights reserved.
京ICP备2023020795号-1
ghs 京公网安备 11010802042870号
Book学术文献互助
Book学术文献互助群
群 号:604180095
Book学术官方微信