High Expression of Calreticulin Affected the Tumor Microenvironment and Correlated With Worse Prognosis in Patients With Triple-Negative Breast Cancer.

IF 2.9 4区 医学 Q3 IMMUNOLOGY
Journal of Immunotherapy Pub Date : 2025-06-01 Epub Date: 2025-03-24 DOI:10.1097/CJI.0000000000000553
Xi Cao, Xinyu Ren, Yu Song, Qiang Sun, Feng Mao, Songjie Shen, Chang Chen, Yidong Zhou
{"title":"High Expression of Calreticulin Affected the Tumor Microenvironment and Correlated With Worse Prognosis in Patients With Triple-Negative Breast Cancer.","authors":"Xi Cao, Xinyu Ren, Yu Song, Qiang Sun, Feng Mao, Songjie Shen, Chang Chen, Yidong Zhou","doi":"10.1097/CJI.0000000000000553","DOIUrl":null,"url":null,"abstract":"<p><p>Calreticulin (CALR) preserves reticular homeostasis by maintaining correct protein folding within the endoplasmic reticulum. Immunogenic cell death (ICD) is a regulated form of cell death and could activate adaptive immune response. As one of the damage-associated molecular patterns during ICD process, surface-exposed CALR resulted in the activation of adaptive immune response. Here, we evaluated the expression patterns of CALR in a cohort of 231 untreated triple-negative breast cancer (TNBC) and determined correlations between CALR expression and clinicopathologic parameters, programmed cell death ligand 1 (PD-L1) expression in immune cells (ICs), and survival. In addition, we analyzed a TNBC data set from The Cancer Genome Atlas to explore the relationship between mRNA expression of CALR and clinicopathologic features, IC infiltration, and survival. Tissue microarray results showed that high CLAR was strongly correlated with advanced stage ( P = 0.022), shorter disease-free survival ( P = 0.008) and overall survival ( P = 0.002), and independently predicted prognosis in TNBC. Spearman analyses demonstrated that CALR negatively correlated with PD-L1 in ICs ( r = -0.198, P = 0.003). Patients with low CALR and high PD-L1 in ICs had the best disease-free survival ( P = 0.013) and overall survival ( P = 0.004) compared with other patients, especially the patients with high CALR and low PD-L1 in ICs. In the \"The Cancer Genome Atlas\" cohort, CALR mRNA expression in tumors was significantly higher than that in normal tissues ( P < 0.001). CALR expression was strongly and positively related to other ICD-related genes. These findings demonstrated that the expression of CALR could independently predict the prognosis in patients with TNBC, and it may play a potential synergistic role in treatments involving immunotherapy.</p>","PeriodicalId":15996,"journal":{"name":"Journal of Immunotherapy","volume":" ","pages":"173-182"},"PeriodicalIF":2.9000,"publicationDate":"2025-06-01","publicationTypes":"Journal Article","fieldsOfStudy":null,"isOpenAccess":false,"openAccessPdf":"https://www.ncbi.nlm.nih.gov/pmc/articles/PMC12052058/pdf/","citationCount":"0","resultStr":null,"platform":"Semanticscholar","paperid":null,"PeriodicalName":"Journal of Immunotherapy","FirstCategoryId":"3","ListUrlMain":"https://doi.org/10.1097/CJI.0000000000000553","RegionNum":4,"RegionCategory":"医学","ArticlePicture":[],"TitleCN":null,"AbstractTextCN":null,"PMCID":null,"EPubDate":"2025/3/24 0:00:00","PubModel":"Epub","JCR":"Q3","JCRName":"IMMUNOLOGY","Score":null,"Total":0}
引用次数: 0

Abstract

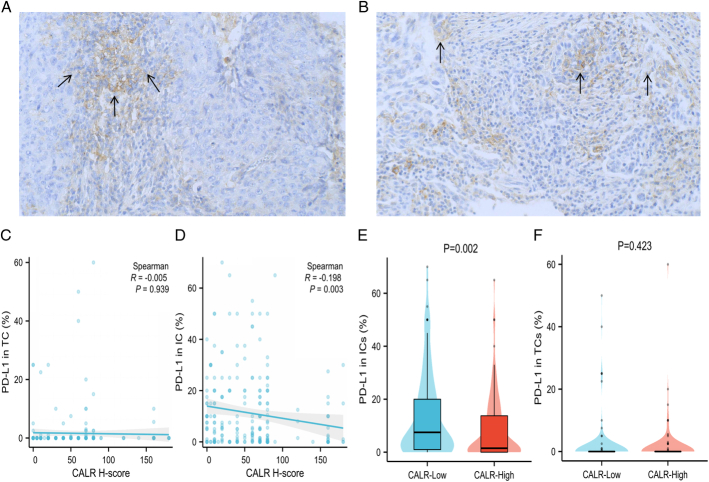
Calreticulin (CALR) preserves reticular homeostasis by maintaining correct protein folding within the endoplasmic reticulum. Immunogenic cell death (ICD) is a regulated form of cell death and could activate adaptive immune response. As one of the damage-associated molecular patterns during ICD process, surface-exposed CALR resulted in the activation of adaptive immune response. Here, we evaluated the expression patterns of CALR in a cohort of 231 untreated triple-negative breast cancer (TNBC) and determined correlations between CALR expression and clinicopathologic parameters, programmed cell death ligand 1 (PD-L1) expression in immune cells (ICs), and survival. In addition, we analyzed a TNBC data set from The Cancer Genome Atlas to explore the relationship between mRNA expression of CALR and clinicopathologic features, IC infiltration, and survival. Tissue microarray results showed that high CLAR was strongly correlated with advanced stage ( P = 0.022), shorter disease-free survival ( P = 0.008) and overall survival ( P = 0.002), and independently predicted prognosis in TNBC. Spearman analyses demonstrated that CALR negatively correlated with PD-L1 in ICs ( r = -0.198, P = 0.003). Patients with low CALR and high PD-L1 in ICs had the best disease-free survival ( P = 0.013) and overall survival ( P = 0.004) compared with other patients, especially the patients with high CALR and low PD-L1 in ICs. In the "The Cancer Genome Atlas" cohort, CALR mRNA expression in tumors was significantly higher than that in normal tissues ( P < 0.001). CALR expression was strongly and positively related to other ICD-related genes. These findings demonstrated that the expression of CALR could independently predict the prognosis in patients with TNBC, and it may play a potential synergistic role in treatments involving immunotherapy.

Abstract Image

Abstract Image

Abstract Image

高表达钙网蛋白影响三阴性乳腺癌患者肿瘤微环境并与不良预后相关
钙网蛋白(CALR)通过维持内质网内正确的蛋白质折叠来维持网状稳态。免疫原性细胞死亡(ICD)是一种受调控的细胞死亡形式,可激活适应性免疫反应。作为ICD过程中损伤相关的分子模式之一,表面暴露的CALR导致适应性免疫应答的激活。在这里,我们评估了在231例未经治疗的三阴性乳腺癌(TNBC)队列中CALR的表达模式,并确定了CALR表达与临床病理参数、免疫细胞(ic)中程序性细胞死亡配体1 (PD-L1)表达和生存之间的相关性。此外,我们分析了来自癌症基因组图谱的TNBC数据集,以探索CALR mRNA表达与临床病理特征、IC浸润和生存之间的关系。组织芯片结果显示,高CLAR与TNBC的晚期(P = 0.022)、较短的无病生存期(P = 0.008)和总生存期(P = 0.002)密切相关,独立预测TNBC的预后。Spearman分析显示,ic中CALR与PD-L1呈负相关(r = -0.198, P = 0.003)。低CALR、高PD-L1患者的无病生存期(P = 0.013)和总生存期(P = 0.004)优于其他患者,特别是高CALR、低PD-L1患者。在“the Cancer Genome Atlas”队列中,CALR mRNA在肿瘤中的表达显著高于正常组织(P < 0.001)。CALR表达与其他icd相关基因呈显著正相关。这些结果表明,CALR的表达可以独立预测TNBC患者的预后,并可能在涉及免疫治疗的治疗中发挥潜在的协同作用。
本文章由计算机程序翻译,如有差异,请以英文原文为准。
求助全文
约1分钟内获得全文 求助全文
来源期刊
Journal of Immunotherapy
Journal of Immunotherapy 医学-免疫学
CiteScore
6.90
自引率
0.00%
发文量
79
审稿时长
6-12 weeks
期刊介绍: Journal of Immunotherapy features rapid publication of articles on immunomodulators, lymphokines, antibodies, cells, and cell products in cancer biology and therapy. Laboratory and preclinical studies, as well as investigative clinical reports, are presented. The journal emphasizes basic mechanisms and methods for the rapid transfer of technology from the laboratory to the clinic. JIT contains full-length articles, review articles, and short communications.
×
引用
GB/T 7714-2015
复制
MLA
复制
APA
复制
导出至
BibTeX EndNote RefMan NoteFirst NoteExpress
×
提示
您的信息不完整,为了账户安全,请先补充。
现在去补充
×
提示
您因"违规操作"
具体请查看互助需知
我知道了
×
提示
确定
请完成安全验证×
copy
已复制链接
快去分享给好友吧!
我知道了
右上角分享
点击右上角分享
0
联系我们:info@booksci.cn Book学术提供免费学术资源搜索服务,方便国内外学者检索中英文文献。致力于提供最便捷和优质的服务体验。 Copyright © 2023 布克学术 All rights reserved.
京ICP备2023020795号-1
ghs 京公网安备 11010802042870号
Book学术文献互助
Book学术文献互助群
群 号:604180095
Book学术官方微信