Interleukin expression patterns and immune cell infiltration in prostate adenocarcinoma: Implications for recurrence risk.

IF 2.6 3区 医学
Jialong Zhang, Cong Huang, Xu Wang, Jun He, Hongzhi Wang, Chaozhao Liang
{"title":"Interleukin expression patterns and immune cell infiltration in prostate adenocarcinoma: Implications for recurrence risk.","authors":"Jialong Zhang, Cong Huang, Xu Wang, Jun He, Hongzhi Wang, Chaozhao Liang","doi":"10.1177/03946320251328476","DOIUrl":null,"url":null,"abstract":"<p><strong>Objective: </strong>This study aims to comprehensively investigate the expression profiles of interleukins in prostate adenocarcinoma (PRAD) and their relationship with immune cell infiltration, tumor progression, and patient prognosis. By establishing an interleukin-related risk score, we seek to enhance the understanding of the tumor immune microenvironment and facilitate the development of tailored immunotherapeutic strategies for PRAD patients.</p><p><strong>Introduction: </strong>Interleukins can nurture a tumor promoting environment and simultaneously regulate immune cell infiltration. However, the potential roles of interleukins in the prostate adenocarcinoma immune landscape remain abstruse.</p><p><strong>Methods: </strong>We comprehensively investigated the interleukin expression patterns and tumor immune landscape of prostate adenocarcinoma patients. And explored the interleukin expression patterns with immune infiltration landscape. The interleukin score was established using LASSO cox regression analysis. Multivariate Cox regression analysis was employed to assess the prognostic value of the interleukin score.</p><p><strong>Results: </strong>We identified two distinct interleukin clusters, characterized by different immune cell infiltration, tumor promoting signaling pathways activation and prognosis. The interleukin score was established to estimate the prognosis of individual prostate adenocarcinoma (PRAD) patient. Further analysis demonstrated that the interleukin score was an independent prognostic factor of PRAD. Finally, we investigated the predictive value of interleukin score in the programmed cell death protein (PD-1) blockade therapy of patients with prostate adenocarcinoma. At the same time, the differences in related genes among different prostate cell lines were also identified.</p><p><strong>Conclusions: </strong>This study demonstrated the correlation between interleukin and tumor immune landscape in prostate adenocarcinoma. The comprehensive evaluation of interleukin expression patterns in individual prostate patients contribute to our understanding of the immune landscape and helps clinicians selecting proper immunotherapy strategies for prostate patients.</p>","PeriodicalId":48647,"journal":{"name":"International Journal of Immunopathology and Pharmacology","volume":"39 ","pages":"3946320251328476"},"PeriodicalIF":2.6000,"publicationDate":"2025-01-01","publicationTypes":"Journal Article","fieldsOfStudy":null,"isOpenAccess":false,"openAccessPdf":"https://www.ncbi.nlm.nih.gov/pmc/articles/PMC11938863/pdf/","citationCount":"0","resultStr":null,"platform":"Semanticscholar","paperid":null,"PeriodicalName":"International Journal of Immunopathology and Pharmacology","FirstCategoryId":"3","ListUrlMain":"https://doi.org/10.1177/03946320251328476","RegionNum":3,"RegionCategory":"医学","ArticlePicture":[],"TitleCN":null,"AbstractTextCN":null,"PMCID":null,"EPubDate":"2025/3/22 0:00:00","PubModel":"Epub","JCR":"","JCRName":"","Score":null,"Total":0}
引用次数: 0

Abstract

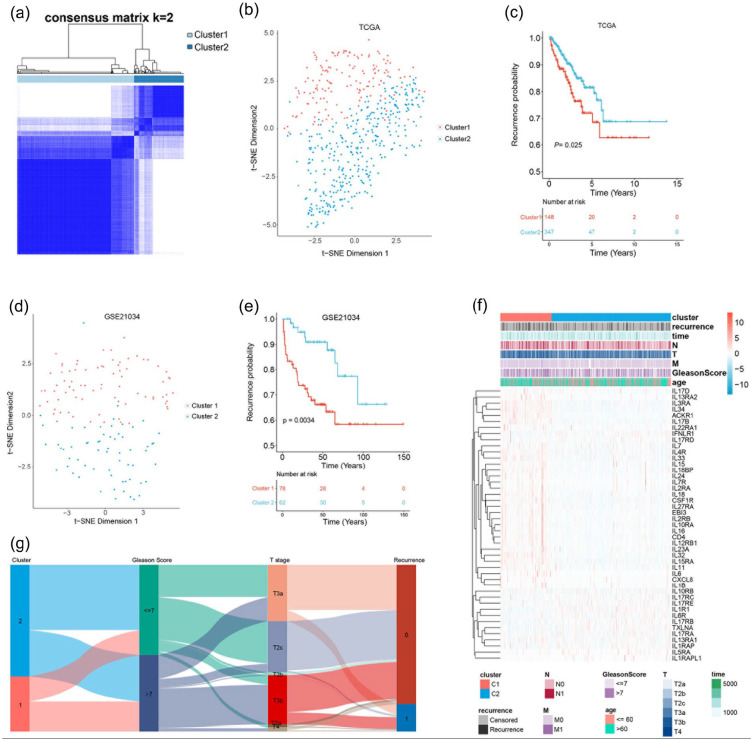
Objective: This study aims to comprehensively investigate the expression profiles of interleukins in prostate adenocarcinoma (PRAD) and their relationship with immune cell infiltration, tumor progression, and patient prognosis. By establishing an interleukin-related risk score, we seek to enhance the understanding of the tumor immune microenvironment and facilitate the development of tailored immunotherapeutic strategies for PRAD patients.

Introduction: Interleukins can nurture a tumor promoting environment and simultaneously regulate immune cell infiltration. However, the potential roles of interleukins in the prostate adenocarcinoma immune landscape remain abstruse.

Methods: We comprehensively investigated the interleukin expression patterns and tumor immune landscape of prostate adenocarcinoma patients. And explored the interleukin expression patterns with immune infiltration landscape. The interleukin score was established using LASSO cox regression analysis. Multivariate Cox regression analysis was employed to assess the prognostic value of the interleukin score.

Results: We identified two distinct interleukin clusters, characterized by different immune cell infiltration, tumor promoting signaling pathways activation and prognosis. The interleukin score was established to estimate the prognosis of individual prostate adenocarcinoma (PRAD) patient. Further analysis demonstrated that the interleukin score was an independent prognostic factor of PRAD. Finally, we investigated the predictive value of interleukin score in the programmed cell death protein (PD-1) blockade therapy of patients with prostate adenocarcinoma. At the same time, the differences in related genes among different prostate cell lines were also identified.

Conclusions: This study demonstrated the correlation between interleukin and tumor immune landscape in prostate adenocarcinoma. The comprehensive evaluation of interleukin expression patterns in individual prostate patients contribute to our understanding of the immune landscape and helps clinicians selecting proper immunotherapy strategies for prostate patients.

Abstract Image

Abstract Image

Abstract Image

前列腺癌中白细胞介素表达模式和免疫细胞浸润:对复发风险的影响。
目的:全面探讨白细胞介素在前列腺腺癌(PRAD)中的表达谱及其与免疫细胞浸润、肿瘤进展和患者预后的关系。通过建立白细胞介素相关风险评分,我们寻求加强对肿瘤免疫微环境的理解,并促进针对PRAD患者量身定制的免疫治疗策略的发展。白细胞介素在培育促瘤环境的同时调节免疫细胞的浸润。然而,白细胞介素在前列腺腺癌免疫景观中的潜在作用仍然是模糊的。方法:对前列腺癌患者白细胞介素表达谱和肿瘤免疫景观进行综合研究。探讨白细胞介素在免疫浸润景观中的表达规律。白细胞介素评分采用LASSO cox回归分析。采用多因素Cox回归分析评估白细胞介素评分的预后价值。结果:我们发现了两个不同的白细胞介素簇,其特征是不同的免疫细胞浸润、促肿瘤信号通路的激活和预后。建立白细胞介素评分来评估前列腺癌(PRAD)患者的预后。进一步分析表明,白细胞介素评分是PRAD的独立预后因素。最后,我们研究了白细胞介素评分在程序性细胞死亡蛋白(PD-1)阻断治疗前列腺癌患者中的预测价值。同时,还鉴定了不同前列腺细胞系间相关基因的差异。结论:本研究证实了白细胞介素与前列腺癌肿瘤免疫景观的相关性。全面评估前列腺患者的白细胞介素表达模式有助于我们对免疫景观的理解,并帮助临床医生为前列腺患者选择适当的免疫治疗策略。
本文章由计算机程序翻译,如有差异,请以英文原文为准。
求助全文
约1分钟内获得全文 求助全文
来源期刊
International Journal of Immunopathology and Pharmacology
International Journal of Immunopathology and Pharmacology Immunology and Microbiology-Immunology
自引率
0.00%
发文量
88
期刊介绍: International Journal of Immunopathology and Pharmacology is an Open Access peer-reviewed journal publishing original papers describing research in the fields of immunology, pathology and pharmacology. The intention is that the journal should reflect both the experimental and clinical aspects of immunology as well as advances in the understanding of the pathology and pharmacology of the immune system.
×
引用
GB/T 7714-2015
复制
MLA
复制
APA
复制
导出至
BibTeX EndNote RefMan NoteFirst NoteExpress
×
提示
您的信息不完整,为了账户安全,请先补充。
现在去补充
×
提示
您因"违规操作"
具体请查看互助需知
我知道了
×
提示
确定
请完成安全验证×
copy
已复制链接
快去分享给好友吧!
我知道了
右上角分享
点击右上角分享
0
联系我们:info@booksci.cn Book学术提供免费学术资源搜索服务,方便国内外学者检索中英文文献。致力于提供最便捷和优质的服务体验。 Copyright © 2023 布克学术 All rights reserved.
京ICP备2023020795号-1
ghs 京公网安备 11010802042870号
Book学术文献互助
Book学术文献互助群
群 号:604180095
Book学术官方微信