Mitochondria transplantation transiently rescues cerebellar neurodegeneration improving mitochondrial function and reducing mitophagy in mice

IF 15.7 1区 综合性期刊 Q1 MULTIDISCIPLINARY SCIENCES
Shu-Jiao Li, Qian-Wen Zheng, Jie Zheng, Jin-Bao Zhang, Hui Liu, Jing-Jing Tie, Kun-Long Zhang, Fei-Fei Wu, Xiao-Dong Li, Shuai Zhang, Xin Sun, Yan-Ling Yang, Ya-Yun Wang
{"title":"Mitochondria transplantation transiently rescues cerebellar neurodegeneration improving mitochondrial function and reducing mitophagy in mice","authors":"Shu-Jiao Li, Qian-Wen Zheng, Jie Zheng, Jin-Bao Zhang, Hui Liu, Jing-Jing Tie, Kun-Long Zhang, Fei-Fei Wu, Xiao-Dong Li, Shuai Zhang, Xin Sun, Yan-Ling Yang, Ya-Yun Wang","doi":"10.1038/s41467-025-58189-4","DOIUrl":null,"url":null,"abstract":"<p>Cerebellar ataxia is the primary manifestation of cerebellar degenerative diseases, and mitochondrial dysfunction in Purkinje cells (PCs) plays a critical role in disease progression. In this study, we investigated the feasibility of mitochondria transplantation as a potential therapeutic approach to rescue cerebellar neurodegeneration and elucidate the associated mechanisms. We constructed a conditional Drp1 knockout model in PCs (PCKO mice), characterized by progressive ataxia. Drp1 knockout resulted in pervasive and progressive apoptosis of PCs and significant activation of surrounding glial cells. Mitochondrial dysfunction, which triggers mitophagy, is a key pathogenic factor contributing to morphological and functional damage in PCs. Transplanting liver-derived mitochondria into the cerebellum of 1-month-old PCKO mice improved mitochondrial function, reduced mitophagy, delayed apoptosis of PCs, and alleviated cerebellar ataxia for up to 3 weeks. These findings demonstrate that mitochondria transplantation holds promise as a therapeutic approach for cerebellar degenerative diseases.</p>","PeriodicalId":19066,"journal":{"name":"Nature Communications","volume":"40 1","pages":""},"PeriodicalIF":15.7000,"publicationDate":"2025-03-22","publicationTypes":"Journal Article","fieldsOfStudy":null,"isOpenAccess":false,"openAccessPdf":"","citationCount":"0","resultStr":null,"platform":"Semanticscholar","paperid":null,"PeriodicalName":"Nature Communications","FirstCategoryId":"103","ListUrlMain":"https://doi.org/10.1038/s41467-025-58189-4","RegionNum":1,"RegionCategory":"综合性期刊","ArticlePicture":[],"TitleCN":null,"AbstractTextCN":null,"PMCID":null,"EPubDate":"","PubModel":"","JCR":"Q1","JCRName":"MULTIDISCIPLINARY SCIENCES","Score":null,"Total":0}
引用次数: 0

Abstract

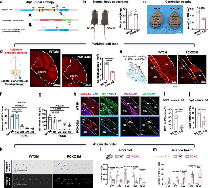
Cerebellar ataxia is the primary manifestation of cerebellar degenerative diseases, and mitochondrial dysfunction in Purkinje cells (PCs) plays a critical role in disease progression. In this study, we investigated the feasibility of mitochondria transplantation as a potential therapeutic approach to rescue cerebellar neurodegeneration and elucidate the associated mechanisms. We constructed a conditional Drp1 knockout model in PCs (PCKO mice), characterized by progressive ataxia. Drp1 knockout resulted in pervasive and progressive apoptosis of PCs and significant activation of surrounding glial cells. Mitochondrial dysfunction, which triggers mitophagy, is a key pathogenic factor contributing to morphological and functional damage in PCs. Transplanting liver-derived mitochondria into the cerebellum of 1-month-old PCKO mice improved mitochondrial function, reduced mitophagy, delayed apoptosis of PCs, and alleviated cerebellar ataxia for up to 3 weeks. These findings demonstrate that mitochondria transplantation holds promise as a therapeutic approach for cerebellar degenerative diseases.

Abstract Image

线粒体移植可短暂缓解小鼠小脑神经退行性变,改善线粒体功能并减少有丝分裂
小脑共济失调是小脑退行性疾病的主要表现,而普肯耶细胞(PC)线粒体功能障碍在疾病进展中起着关键作用。在本研究中,我们探讨了线粒体移植作为挽救小脑神经退行性变的一种潜在治疗方法的可行性,并阐明了相关机制。我们构建了以进行性共济失调为特征的 PCs 条件性 Drp1 基因敲除模型(PCKO 小鼠)。Drp1 基因敲除导致 PCs 普遍和进行性凋亡,并显著激活周围的神经胶质细胞。引发有丝分裂的线粒体功能障碍是导致多发性硬化症形态和功能损伤的关键致病因素。将肝源性线粒体移植到1个月大的PCKO小鼠的小脑中可改善线粒体功能、减少有丝分裂、延缓PC的凋亡,并缓解小脑共济失调长达3周。这些研究结果表明,线粒体移植有望成为一种治疗小脑退行性疾病的方法。
本文章由计算机程序翻译,如有差异,请以英文原文为准。
求助全文
约1分钟内获得全文 求助全文
来源期刊
Nature Communications
Nature Communications Biological Science Disciplines-
CiteScore
24.90
自引率
2.40%
发文量
6928
审稿时长
3.7 months
期刊介绍: Nature Communications, an open-access journal, publishes high-quality research spanning all areas of the natural sciences. Papers featured in the journal showcase significant advances relevant to specialists in each respective field. With a 2-year impact factor of 16.6 (2022) and a median time of 8 days from submission to the first editorial decision, Nature Communications is committed to rapid dissemination of research findings. As a multidisciplinary journal, it welcomes contributions from biological, health, physical, chemical, Earth, social, mathematical, applied, and engineering sciences, aiming to highlight important breakthroughs within each domain.
×
引用
GB/T 7714-2015
复制
MLA
复制
APA
复制
导出至
BibTeX EndNote RefMan NoteFirst NoteExpress
×
提示
您的信息不完整,为了账户安全,请先补充。
现在去补充
×
提示
您因"违规操作"
具体请查看互助需知
我知道了
×
提示
确定
请完成安全验证×
copy
已复制链接
快去分享给好友吧!
我知道了
右上角分享
点击右上角分享
0
联系我们:info@booksci.cn Book学术提供免费学术资源搜索服务,方便国内外学者检索中英文文献。致力于提供最便捷和优质的服务体验。 Copyright © 2023 布克学术 All rights reserved.
京ICP备2023020795号-1
ghs 京公网安备 11010802042870号
Book学术文献互助
Book学术文献互助群
群 号:604180095
Book学术官方微信