Single-cell sequencing reveals tumor microenvironment features associated with the response to neoadjuvant immunochemotherapy in oral squamous cell carcinoma.

IF 5.1 2区 医学 Q2 IMMUNOLOGY
Pu-Gen An, Wen-Jie Wu, Xiao Hu, Zi-Qi Zhang, Jie Zhang
{"title":"Single-cell sequencing reveals tumor microenvironment features associated with the response to neoadjuvant immunochemotherapy in oral squamous cell carcinoma.","authors":"Pu-Gen An, Wen-Jie Wu, Xiao Hu, Zi-Qi Zhang, Jie Zhang","doi":"10.1007/s00262-025-04014-2","DOIUrl":null,"url":null,"abstract":"<p><strong>Objectives: </strong>In recent years, immune checkpoint inhibitors have shown promise as neoadjuvant therapies in the treatment of locally advanced oral squamous cell carcinoma (OSCC). However, the factors affecting the tumor response to immune checkpoint inhibitors (ICIs) remain unclear. This study aimed to analyze the impact of neoadjuvant chemoimmunotherapy (NACI) on the tumor microenvironment of OSCC via single-cell RNA sequencing, with the goal of optimizing treatment strategies.</p><p><strong>Methods: </strong>We analyzed biopsy, primary tumor, matched metastatic lymph node, and normal lymph node samples from four patients with OSCC receiving two cycles of tislelizumab (200 mg), albumin-bound paclitaxel (260 mg/m<sup>2</sup>), and cisplatin (60-75 mg/m<sup>2</sup>), with 3-week intervals between each cycle. This study explored the tumor microenvironment characteristics of tumors and metastatic lymph nodes in response to NACI.</p><p><strong>Results: </strong>We identified two major tumor cell subpopulations (C9 and C11), and patients with high expression of C11 subgroup-specific genes had a lower survival rate. FOXP3+ CD4 eTreg cells were found to potentially suppress the immune response. We found that NACI enhances antitumor immunity by promoting the proliferation of granzyme-expressing CD8+ T effector cells while simultaneously diminishing the effect of CD4+ T cells on Treg-mediated immune suppression. Furthermore, NACI was effective in suppressing inflammatory processes mediated by myeloid cells in tumors, contributing to its antitumor effects. The CCL19+ fibroblastic reticular cell (FRC) subgroup was significantly associated with the efficacy of NACI in patients with OSCC. We found that CCL19+ FRCs primarily exert their antitumor effects through interactions with CD8+ T lymphocytes via the -CXCL12‒CXCR4 axis.</p><p><strong>Conclusion: </strong>We explored the immune landscape of primary OSCC tumors and metastatic lymph nodes in relation to clinical response to NACI. Our findings offer valuable insights into patient treatment responses and highlight potential new therapeutic targets for the future management of OSCC.</p>","PeriodicalId":9595,"journal":{"name":"Cancer Immunology, Immunotherapy","volume":"74 5","pages":"151"},"PeriodicalIF":5.1000,"publicationDate":"2025-03-19","publicationTypes":"Journal Article","fieldsOfStudy":null,"isOpenAccess":false,"openAccessPdf":"https://www.ncbi.nlm.nih.gov/pmc/articles/PMC11923342/pdf/","citationCount":"0","resultStr":null,"platform":"Semanticscholar","paperid":null,"PeriodicalName":"Cancer Immunology, Immunotherapy","FirstCategoryId":"3","ListUrlMain":"https://doi.org/10.1007/s00262-025-04014-2","RegionNum":2,"RegionCategory":"医学","ArticlePicture":[],"TitleCN":null,"AbstractTextCN":null,"PMCID":null,"EPubDate":"","PubModel":"","JCR":"Q2","JCRName":"IMMUNOLOGY","Score":null,"Total":0}
引用次数: 0

Abstract

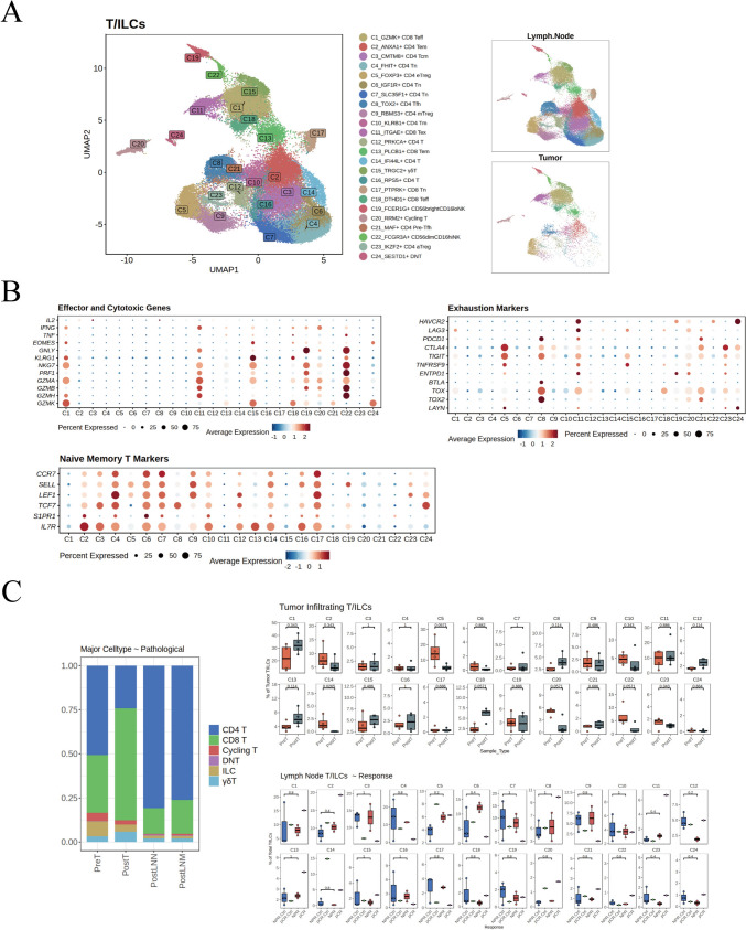
Objectives: In recent years, immune checkpoint inhibitors have shown promise as neoadjuvant therapies in the treatment of locally advanced oral squamous cell carcinoma (OSCC). However, the factors affecting the tumor response to immune checkpoint inhibitors (ICIs) remain unclear. This study aimed to analyze the impact of neoadjuvant chemoimmunotherapy (NACI) on the tumor microenvironment of OSCC via single-cell RNA sequencing, with the goal of optimizing treatment strategies.

Methods: We analyzed biopsy, primary tumor, matched metastatic lymph node, and normal lymph node samples from four patients with OSCC receiving two cycles of tislelizumab (200 mg), albumin-bound paclitaxel (260 mg/m2), and cisplatin (60-75 mg/m2), with 3-week intervals between each cycle. This study explored the tumor microenvironment characteristics of tumors and metastatic lymph nodes in response to NACI.

Results: We identified two major tumor cell subpopulations (C9 and C11), and patients with high expression of C11 subgroup-specific genes had a lower survival rate. FOXP3+ CD4 eTreg cells were found to potentially suppress the immune response. We found that NACI enhances antitumor immunity by promoting the proliferation of granzyme-expressing CD8+ T effector cells while simultaneously diminishing the effect of CD4+ T cells on Treg-mediated immune suppression. Furthermore, NACI was effective in suppressing inflammatory processes mediated by myeloid cells in tumors, contributing to its antitumor effects. The CCL19+ fibroblastic reticular cell (FRC) subgroup was significantly associated with the efficacy of NACI in patients with OSCC. We found that CCL19+ FRCs primarily exert their antitumor effects through interactions with CD8+ T lymphocytes via the -CXCL12‒CXCR4 axis.

Conclusion: We explored the immune landscape of primary OSCC tumors and metastatic lymph nodes in relation to clinical response to NACI. Our findings offer valuable insights into patient treatment responses and highlight potential new therapeutic targets for the future management of OSCC.

Abstract Image

Abstract Image

Abstract Image

单细胞测序揭示了与口腔鳞状细胞癌新辅助免疫化疗反应相关的肿瘤微环境特征。
目的:近年来,免疫检查点抑制剂在局部晚期口腔鳞状细胞癌(OSCC)的新辅助治疗中显示出前景。然而,影响肿瘤对免疫检查点抑制剂(ICIs)反应的因素仍不清楚。本研究旨在通过单细胞RNA测序分析新辅助化疗免疫治疗(NACI)对OSCC肿瘤微环境的影响,以优化治疗策略。方法:我们分析了4例OSCC患者的活检、原发肿瘤、匹配的转移性淋巴结和正常淋巴结样本,这些患者接受了2个周期的替利单抗(200 mg)、白蛋白结合紫杉醇(260 mg/m2)和顺铂(60-75 mg/m2)治疗,每个周期间隔3周。本研究探讨了肿瘤和转移淋巴结对NACI的肿瘤微环境特征。结果:我们确定了两个主要的肿瘤细胞亚群(C9和C11), C11亚群特异性基因高表达的患者生存率较低。FOXP3+ CD4 eTreg细胞被发现可能抑制免疫反应。我们发现NACI通过促进表达颗粒酶的CD8+ T效应细胞的增殖而增强抗肿瘤免疫,同时减弱CD4+ T细胞对treg介导的免疫抑制的作用。此外,NACI可有效抑制肿瘤中髓系细胞介导的炎症过程,从而发挥其抗肿瘤作用。CCL19+纤维母细胞网状细胞(FRC)亚组与NACI在OSCC患者中的疗效显著相关。我们发现CCL19+ FRCs主要通过-CXCL12-CXCR4轴与CD8+ T淋巴细胞相互作用来发挥其抗肿瘤作用。结论:我们探讨了原发性OSCC肿瘤和转移淋巴结的免疫景观与NACI临床反应的关系。我们的研究结果为患者的治疗反应提供了有价值的见解,并为未来的OSCC治疗提供了潜在的新治疗靶点。
本文章由计算机程序翻译,如有差异,请以英文原文为准。
求助全文
约1分钟内获得全文 求助全文
来源期刊
CiteScore
10.50
自引率
1.70%
发文量
207
审稿时长
1 months
期刊介绍: Cancer Immunology, Immunotherapy has the basic aim of keeping readers informed of the latest research results in the fields of oncology and immunology. As knowledge expands, the scope of the journal has broadened to include more of the progress being made in the areas of biology concerned with biological response modifiers. This helps keep readers up to date on the latest advances in our understanding of tumor-host interactions. The journal publishes short editorials including "position papers," general reviews, original articles, and short communications, providing a forum for the most current experimental and clinical advances in tumor immunology.
×
引用
GB/T 7714-2015
复制
MLA
复制
APA
复制
导出至
BibTeX EndNote RefMan NoteFirst NoteExpress
×
提示
您的信息不完整,为了账户安全,请先补充。
现在去补充
×
提示
您因"违规操作"
具体请查看互助需知
我知道了
×
提示
确定
请完成安全验证×
copy
已复制链接
快去分享给好友吧!
我知道了
右上角分享
点击右上角分享
0
联系我们:info@booksci.cn Book学术提供免费学术资源搜索服务,方便国内外学者检索中英文文献。致力于提供最便捷和优质的服务体验。 Copyright © 2023 布克学术 All rights reserved.
京ICP备2023020795号-1
ghs 京公网安备 11010802042870号
Book学术文献互助
Book学术文献互助群
群 号:604180095
Book学术官方微信