Gasdermin E-mediated intestinal epithelial pyroptosis promotes chemically induced colitis in mice.

IF 4.2 3区 医学 Q2 GASTROENTEROLOGY & HEPATOLOGY
Gastroenterology Report Pub Date : 2025-03-18 eCollection Date: 2025-01-01 DOI:10.1093/gastro/goaf021
Yi-Zhong Wu, Yao Xie, Lin Chen, Lei Ning, Xiao-Qi Hu, Xiao-Ping Xu
{"title":"Gasdermin E-mediated intestinal epithelial pyroptosis promotes chemically induced colitis in mice.","authors":"Yi-Zhong Wu, Yao Xie, Lin Chen, Lei Ning, Xiao-Qi Hu, Xiao-Ping Xu","doi":"10.1093/gastro/goaf021","DOIUrl":null,"url":null,"abstract":"<p><strong>Background: </strong>Gasdermin E (GSDME) is a newly identified pyroptosis executioner and is upregulated in the intestinal epithelial cell (IEC) of ulcerative colitis (UC) patients. However, the effects of epithelial GSDME on UC remain unknown.</p><p><strong>Methods: </strong>Bone marrow chimera experiments were performed to investigate the role of GSDME in nonhematopoietic cells, mainly including IECs. An FITC-dextran assay was used to assess the integrity of the intestinal epithelial barrier.</p><p><strong>Results: </strong><i>Gsdme<sup>-/-</sup></i> chimeras that were reconstituted with wild-type bone marrow cells exhibited lower weight loss, disease activity index, colon shortening, and histology scores than wild-type chimeras after treatment with dextran sulfate sodium (DSS). However, <i>Gsdme</i> <sup>+/+</sup> chimeras that were reconstituted with <i>Gsdme</i>-deficient bone marrow cells were not protected from DSS-induced colitis compared with wild-type chimeras. Importantly, DSS treatment activated Caspase-3 and cleaved GSDME to generate GSDME-N terminal fragments that are responsible for the induction of pyroptosis in IECs, but not in the intestinal lamina propria cell. Additionally, GSDME deficiency inhibited DSS-induced disruption of the intestinal epithelial barrier. Mechanistically, GSDME-mediated IEC pyroptosis is dependent on Caspase-3 activation, which is supported by the observation that the Caspase-3 inhibitor Z-DEVD-FMK inhibited DSS-induced GSDME cleavage in IECs.</p><p><strong>Conclusions: </strong>We show that GSDME-mediated epithelial pyroptosis contributes to the development of DSS-induced colitis by promoting intestinal inflammation and disrupting the intestinal epithelial barrier.</p>","PeriodicalId":54275,"journal":{"name":"Gastroenterology Report","volume":"13 ","pages":"goaf021"},"PeriodicalIF":4.2000,"publicationDate":"2025-03-18","publicationTypes":"Journal Article","fieldsOfStudy":null,"isOpenAccess":false,"openAccessPdf":"https://www.ncbi.nlm.nih.gov/pmc/articles/PMC11919448/pdf/","citationCount":"0","resultStr":null,"platform":"Semanticscholar","paperid":null,"PeriodicalName":"Gastroenterology Report","FirstCategoryId":"3","ListUrlMain":"https://doi.org/10.1093/gastro/goaf021","RegionNum":3,"RegionCategory":"医学","ArticlePicture":[],"TitleCN":null,"AbstractTextCN":null,"PMCID":null,"EPubDate":"2025/1/1 0:00:00","PubModel":"eCollection","JCR":"Q2","JCRName":"GASTROENTEROLOGY & HEPATOLOGY","Score":null,"Total":0}
引用次数: 0

Abstract

Background: Gasdermin E (GSDME) is a newly identified pyroptosis executioner and is upregulated in the intestinal epithelial cell (IEC) of ulcerative colitis (UC) patients. However, the effects of epithelial GSDME on UC remain unknown.

Methods: Bone marrow chimera experiments were performed to investigate the role of GSDME in nonhematopoietic cells, mainly including IECs. An FITC-dextran assay was used to assess the integrity of the intestinal epithelial barrier.

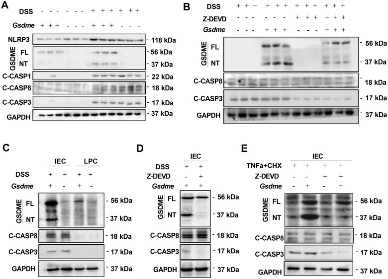
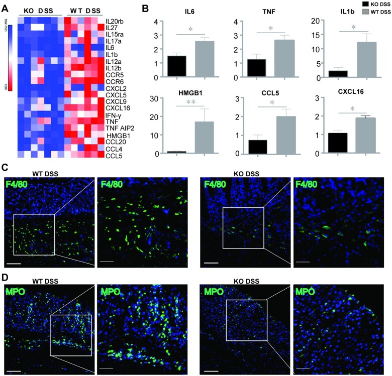
Results: Gsdme-/- chimeras that were reconstituted with wild-type bone marrow cells exhibited lower weight loss, disease activity index, colon shortening, and histology scores than wild-type chimeras after treatment with dextran sulfate sodium (DSS). However, Gsdme +/+ chimeras that were reconstituted with Gsdme-deficient bone marrow cells were not protected from DSS-induced colitis compared with wild-type chimeras. Importantly, DSS treatment activated Caspase-3 and cleaved GSDME to generate GSDME-N terminal fragments that are responsible for the induction of pyroptosis in IECs, but not in the intestinal lamina propria cell. Additionally, GSDME deficiency inhibited DSS-induced disruption of the intestinal epithelial barrier. Mechanistically, GSDME-mediated IEC pyroptosis is dependent on Caspase-3 activation, which is supported by the observation that the Caspase-3 inhibitor Z-DEVD-FMK inhibited DSS-induced GSDME cleavage in IECs.

Conclusions: We show that GSDME-mediated epithelial pyroptosis contributes to the development of DSS-induced colitis by promoting intestinal inflammation and disrupting the intestinal epithelial barrier.

Abstract Image

Abstract Image

Abstract Image

气凝胶蛋白e介导的肠上皮热亡促进小鼠化学诱导的结肠炎。
背景:溃疡性结肠炎(UC)患者肠上皮细胞(IEC)中,Gasdermin E (GSDME)是一种新发现的焦亡刽子手,表达上调。然而,上皮GSDME对UC的影响尚不清楚。方法:采用骨髓嵌合体实验研究GSDME在非造血细胞(主要是IECs)中的作用。采用fitc -葡聚糖测定法评估肠上皮屏障的完整性。结果:用野生型骨髓细胞重建的Gsdme-/-嵌合体在用葡聚糖硫酸钠(DSS)治疗后,其体重减轻、疾病活动指数、结肠缩短和组织学评分均低于野生型嵌合体。然而,与野生型嵌合体相比,用缺乏Gsdme的骨髓细胞重建的Gsdme +/+嵌合体并没有受到dss诱导的结肠炎的保护。重要的是,DSS处理激活了Caspase-3并切割GSDME以产生GSDME- n末端片段,该片段负责诱导IECs而不是肠固有层细胞的焦亡。此外,GSDME缺乏抑制dss诱导的肠上皮屏障破坏。从机制上讲,GSDME介导的IEC焦亡依赖于Caspase-3的激活,这一点得到了Caspase-3抑制剂Z-DEVD-FMK抑制dss诱导的IEC中GSDME切割的观察结果的支持。结论:我们发现gsdme介导的上皮热亡通过促进肠道炎症和破坏肠上皮屏障而促进dss诱导的结肠炎的发生。
本文章由计算机程序翻译,如有差异,请以英文原文为准。
求助全文
约1分钟内获得全文 求助全文
来源期刊
Gastroenterology Report
Gastroenterology Report Medicine-Gastroenterology
CiteScore
4.60
自引率
2.80%
发文量
63
审稿时长
8 weeks
期刊介绍: Gastroenterology Report is an international fully open access (OA) online only journal, covering all areas related to gastrointestinal sciences, including studies of the alimentary tract, liver, biliary, pancreas, enteral nutrition and related fields. The journal aims to publish high quality research articles on both basic and clinical gastroenterology, authoritative reviews that bring together new advances in the field, as well as commentaries and highlight pieces that provide expert analysis of topical issues.
×
引用
GB/T 7714-2015
复制
MLA
复制
APA
复制
导出至
BibTeX EndNote RefMan NoteFirst NoteExpress
×
提示
您的信息不完整,为了账户安全,请先补充。
现在去补充
×
提示
您因"违规操作"
具体请查看互助需知
我知道了
×
提示
确定
请完成安全验证×
copy
已复制链接
快去分享给好友吧!
我知道了
右上角分享
点击右上角分享
0
联系我们:info@booksci.cn Book学术提供免费学术资源搜索服务,方便国内外学者检索中英文文献。致力于提供最便捷和优质的服务体验。 Copyright © 2023 布克学术 All rights reserved.
京ICP备2023020795号-1
ghs 京公网安备 11010802042870号
Book学术文献互助
Book学术文献互助群
群 号:604180095
Book学术官方微信