Impact of tracheostomy on clinical outcomes in ventilated patients with severe pneumonia: a propensity-matched cohort study.

IF 2.4 4区 医学 Q2 MEDICINE, GENERAL & INTERNAL
Hayoung Seong, Hyojin Jang, Wanho Yoo, Saerom Kim, Soo Han Kim, Kwangha Lee
{"title":"Impact of tracheostomy on clinical outcomes in ventilated patients with severe pneumonia: a propensity-matched cohort study.","authors":"Hayoung Seong, Hyojin Jang, Wanho Yoo, Saerom Kim, Soo Han Kim, Kwangha Lee","doi":"10.3904/kjim.2024.248","DOIUrl":null,"url":null,"abstract":"<p><strong>Background/aims: </strong>Tracheostomy is a crucial intervention for severe pneumonia patients requiring prolonged mechanical ventilation (MV). However, debate persists regarding the influence of tracheostomy timing and performance on long-term survival outcomes. This study utilized propensity score matching to assess the impact of tracheostomy timing and performance on patient survival outcomes.</p><p><strong>Methods: </strong>A retrospective observational study employing propensity score matching was conducted of respiratory intensive care unit (ICU) patients who underwent prolonged acute MV due to severe pneumonia from 2008 to 2023. The primary outcome was the 90-day cumulative mortality rate, with secondary outcomes including ICU medical resource utilization rates.</p><p><strong>Results: </strong>Out of 1,078 patients, 545 underwent tracheostomy with a median timing of 7 days. The tracheostomy group exhibited lower 90-day cumulative mortality and a higher survival probability (hazard ratio [HR] 0.52, 95% confidence interval [CI] 0.43-0.63) than the no-tracheostomy group. The tracheostomy group had higher ICU medical resource utilization rates and medical expenditures. The early tracheostomy group (≤ 7 days) had lower ICU medical resource utilization rates and medical expenditures than the late tracheostomy group (> 7 days). However, there were no significant differences in the 90-day cumulative mortality rate and survival probability based on tracheostomy timing (HR 0.94, 95% CI 0.70-1.28).</p><p><strong>Conclusion: </strong>Tracheostomy in patients with severe pneumonia requiring prolonged MV significantly reduced the 90-day mortality rate, and early tracheostomy may offer additional benefits for resource utilization efficiency. These findings underscore the importance of considering tracheostomy timing in optimizing patient outcomes and healthcare resource allocation.</p>","PeriodicalId":48785,"journal":{"name":"Korean Journal of Internal Medicine","volume":"40 2","pages":"286-298"},"PeriodicalIF":2.4000,"publicationDate":"2025-03-01","publicationTypes":"Journal Article","fieldsOfStudy":null,"isOpenAccess":false,"openAccessPdf":"https://www.ncbi.nlm.nih.gov/pmc/articles/PMC11938709/pdf/","citationCount":"0","resultStr":null,"platform":"Semanticscholar","paperid":null,"PeriodicalName":"Korean Journal of Internal Medicine","FirstCategoryId":"3","ListUrlMain":"https://doi.org/10.3904/kjim.2024.248","RegionNum":4,"RegionCategory":"医学","ArticlePicture":[],"TitleCN":null,"AbstractTextCN":null,"PMCID":null,"EPubDate":"","PubModel":"","JCR":"Q2","JCRName":"MEDICINE, GENERAL & INTERNAL","Score":null,"Total":0}
引用次数: 0

Abstract

Background/aims: Tracheostomy is a crucial intervention for severe pneumonia patients requiring prolonged mechanical ventilation (MV). However, debate persists regarding the influence of tracheostomy timing and performance on long-term survival outcomes. This study utilized propensity score matching to assess the impact of tracheostomy timing and performance on patient survival outcomes.

Methods: A retrospective observational study employing propensity score matching was conducted of respiratory intensive care unit (ICU) patients who underwent prolonged acute MV due to severe pneumonia from 2008 to 2023. The primary outcome was the 90-day cumulative mortality rate, with secondary outcomes including ICU medical resource utilization rates.

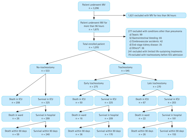
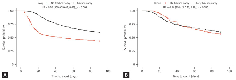
Results: Out of 1,078 patients, 545 underwent tracheostomy with a median timing of 7 days. The tracheostomy group exhibited lower 90-day cumulative mortality and a higher survival probability (hazard ratio [HR] 0.52, 95% confidence interval [CI] 0.43-0.63) than the no-tracheostomy group. The tracheostomy group had higher ICU medical resource utilization rates and medical expenditures. The early tracheostomy group (≤ 7 days) had lower ICU medical resource utilization rates and medical expenditures than the late tracheostomy group (> 7 days). However, there were no significant differences in the 90-day cumulative mortality rate and survival probability based on tracheostomy timing (HR 0.94, 95% CI 0.70-1.28).

Conclusion: Tracheostomy in patients with severe pneumonia requiring prolonged MV significantly reduced the 90-day mortality rate, and early tracheostomy may offer additional benefits for resource utilization efficiency. These findings underscore the importance of considering tracheostomy timing in optimizing patient outcomes and healthcare resource allocation.

Abstract Image

Abstract Image

Abstract Image

气管切开术对重症肺炎呼吸机患者临床疗效的影响:倾向匹配队列研究。
背景/目的:气管切开术是需要长时间机械通气(MV)的重症肺炎患者的重要干预措施。然而,关于气管切开术的时机和表现对长期生存结果的影响,争论仍然存在。本研究利用倾向评分匹配来评估气管切开术时机和表现对患者生存结果的影响。方法:采用倾向评分匹配方法对2008 ~ 2023年重症肺炎致呼吸重症监护病房(ICU)患者进行回顾性观察研究。主要终点为90天累积死亡率,次要终点为ICU医疗资源利用率。结果:在1078例患者中,545例接受了气管切开术,中位时间为7天。气管切开术组与未气管切开术组相比,90天累积死亡率更低,生存率更高(风险比[HR] 0.52, 95%可信区间[CI] 0.43-0.63)。气管切开术组ICU医疗资源利用率和医疗费用较高。早期气管切开术组(≤7天)ICU医疗资源利用率和医疗费用均低于晚期气管切开术组(≤7天)。然而,基于气管切开术时间的90天累积死亡率和生存率无显著差异(HR 0.94, 95% CI 0.70-1.28)。结论:需要延长MV的重症肺炎患者行气管切开术可显著降低90天死亡率,早期气管切开术可提高资源利用效率。这些发现强调了考虑气管切开术时机在优化患者预后和医疗资源分配中的重要性。
本文章由计算机程序翻译,如有差异,请以英文原文为准。
求助全文
约1分钟内获得全文 求助全文
来源期刊
Korean Journal of Internal Medicine
Korean Journal of Internal Medicine MEDICINE, GENERAL & INTERNAL-
CiteScore
5.10
自引率
4.20%
发文量
129
审稿时长
20 weeks
期刊介绍: The Korean Journal of Internal Medicine is an international medical journal published in English by the Korean Association of Internal Medicine. The Journal publishes peer-reviewed original articles, reviews, and editorials on all aspects of medicine, including clinical investigations and basic research. Both human and experimental animal studies are welcome, as are new findings on the epidemiology, pathogenesis, diagnosis, and treatment of diseases. Case reports will be published only in exceptional circumstances, when they illustrate a rare occurrence of clinical importance. Letters to the editor are encouraged for specific comments on published articles and general viewpoints.
×
引用
GB/T 7714-2015
复制
MLA
复制
APA
复制
导出至
BibTeX EndNote RefMan NoteFirst NoteExpress
×
提示
您的信息不完整,为了账户安全,请先补充。
现在去补充
×
提示
您因"违规操作"
具体请查看互助需知
我知道了
×
提示
确定
请完成安全验证×
copy
已复制链接
快去分享给好友吧!
我知道了
右上角分享
点击右上角分享
0
联系我们:info@booksci.cn Book学术提供免费学术资源搜索服务,方便国内外学者检索中英文文献。致力于提供最便捷和优质的服务体验。 Copyright © 2023 布克学术 All rights reserved.
京ICP备2023020795号-1
ghs 京公网安备 11010802042870号
Book学术文献互助
Book学术文献互助群
群 号:604180095
Book学术官方微信